不过有很多朋友在后台私信懂保君,说懂保君你别总讲商业车险,我们也想了解了解交强险。确实可能大家对于交强险的认识,就只停留在交强险必买,不买不让上路这个阶段。
那到底为什么买、它的赔付范围、额度以及交强险每年价格怎么计算、还有一些实用的交强险出险小知识,大家可能并不太清楚。
今天懂保君就来好好科普科普交强险,以及总是和它一起出现的车船税!

交强险是什么?
交强险全称为“机动车交通事故责任强制保险”,是由保险公司对被保险机动车发生道路交通事故造成受害人(不包括本车人员和被保险人)的人身伤亡、财产损失,在责任限额内予以赔偿的强制性责任保险。

交强险收费标准全国统一,不过需要注意的是,不同型号的汽车交强险价格不一样,主要影响因素为座位数。

交强险的赔偿范围有哪些?
交强险只能赔付他人的损失,主要保障因事故造成对方的死伤、医疗费用和财产损失。
具体赔付的范围是:
还有些特殊情况,交强险也可以赔付:
1、若发生交通事故,驾驶人员为酒驾(但未达到醉驾标准)或肇事逃逸,交强险可以赔付。
2、若发生交通事故,驾驶人员为醉驾、毒驾、无证驾驶或蓄意肇事,交强险会先行赔付,不过之后会向驾驶人员追偿赔款。
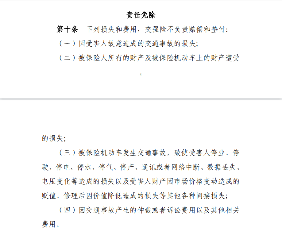
说完了赔付的范围,下面的截图是交强险条款中规定不赔的情况:

交强险赔付限额是多少?
2020年9月19日起,交强险有责总责任限额从12.2万元提高到20万元。

1、若本车有责:交通事故中,己方车有责,交强险赔付最高限额为20万元,分项目来说:医疗费用最高赔偿限额为1.8万元,死亡伤残最高赔偿限额为18万元,财产损失最高赔偿限额2000元。
在事故中,如果己方事故责任很重,交强险不够赔付,这时候如果买了三者险,可以用三者险赔付,如果没有则需要自掏腰包赔付。关于三者险的所有,大家可以看前面懂保君的三者险这篇文章。
2、若本车无责:交通事故中,己方车无责,交强险赔付最高限额为1.99万元,
分项目来说:医疗费用最高赔偿限额为1800元,死亡伤残最高赔偿限额为1.8万元,财产损失最高赔偿限额为100元。

交强险不买可不可以?
不可以,交强险是国家规定强制购买的保险。只要车主买车,就要对自己的爱车每天投保交强险。
如果车子不购买交强险就没法上路,也无法进行登记,有车也等于没车。如果被查到,还需要交纳投保最低责任限额的保费2倍的罚款。

交强险怎么买?要花多少钱?
交强险在各家公司购买一般都是一样的价格。因为它的条款与浮动费率有中国保险业协会统一制定并下发。
那既然都是固定的,那交强险的保费咱们怎么计算呢?
交强险最终保险费=交强险基础保险费×(1+与道路交通事故相联系的浮动比率X,X取ABCDE方案其中之一对应的值)可以看出,交强险的保费由“基础保险费”(这个参考车型即可)和“与交通事故相联系的浮动比率”(可以理解成出险状况)决定。

新车呢,由于没有出过险,所以交强险的价格只有基础保险费,而基础保险费就由车型决定。
比如咱们常见的家庭自用车,6座以下的交强险950元;6座及以上的为1100元。 像营运/非营运客车、营运/非营运货车都有相应的交强险价格,如果有需要可以在评论区评论,我会及时解答。 那其他车辆的交强险价格就由车型、以往的出险状况共同决定了。车险2020年的改革的时候,大家可能对于交强险给不出险车主“奖励”的5折优惠非常期待,但是仅有4个地区能够实现,这多少让人有些失望。
以下是交强险浮动费率表,会根据车辆出险和不出险的情况,价格进行相应的上浮与下降。


所以各位车主面对两三百的小损失,如果个人觉得可以自掏腰包的,就没必要报保险,一出险,交强险的保费也就上去了。

交强险常见问题解答
1、交强险可以买多份吗?
只能买一份。
2、交强险的赔偿限额是按年计算的限额吗? 不是,是按出险次数计算的,限额指的是每次出险的限额。比如老李,一个月前撞到了小王的车,很不幸,需要赔付对方财产损失2000元,这时候交强险可以赔付。然后又是晴朗的一天,老李又开着车出门,又撞到了小王的车,这次还需要赔付财产损失2000元,这时候交强险依然可以赔付。

3、交强险可以垫付医疗费用吗?
一般情况下,交强险有垫付义务,如果驾车造成受害人受伤需要抢救,无论你有没有责任,救人要紧,在医院产生的费用可以让保险公司先垫付。 4、交强险可以赔自己吗? 可以,但是只存在一种特殊情况下,就是互碰自赔。 互碰自赔简单来说就是用交强险修自己的车。它的适用条件必须同时满足:多车互碰、有交强险、只有车损、损失不超2000元、都有责任和各方同意。那互碰自赔有什么好处呢?因为互碰自赔是由交强险赔付,因此交强险出险不影响商业险保费。

只是交强险出险,理赔次数的多少只会对交强险次年的保费有影响,明年保费可能会上浮个两三百元,但不影响次年商业险投保折扣。可以说是花小钱办大事了。