第一步 打开市场监督管理局网站

第二步 点击常用服务,开办企业一窗通

第三步 点击立即申请设立登记

第四步 微信扫描登录 也可以注册账号密码登录

第五步 点击使用其他企业名称申请

第六步 点击使用其他企业名称申请后 会跳出申请类型

第七步 以内资公司为例,依次内资 公司 然后跳转到下一步

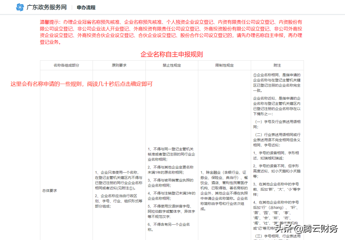
第八步 这里会有申请企业字号的一些规则 浏览几十秒后下一步即可


第九步 这里是申报公司种类,无特殊要求或特殊行业的 点击第一个无需前置审批企业

第十步 开始查询字号,可以在字号框输入自己想好的公司字号 比如“华为”

第十一步 行业用语 比如,贸易,科技,电子,电子商务等等 这属于行业用语

第十二步 选择企业类型及组织形式 企业类型一般都是选择(内资)有限公司


组织形式一般选择有限公司
第十三 名称组合方式,看个人喜好选择,一般为深圳市XX贸易有限公司等等 点击提交后会跳出名称验证信息,勾选承诺信息后点击确认即可


第十四步,操作完成签名名称预先核准后,按照信息追条填写。
