如企业因一时疏忽导致在高企3年资格有效期内不符合高企认定条件而被取消高企资格,那就是得不偿失。
那么企业该如何进行高企后续维护工作呢?
接受后续管理审查
企业享受高企所得税优惠时要接受税务部门的后续管理。
根据《认定办法》,对已认定的高新技术企业,有关部门在日常管理过程中发现其不符合认定条件的,应以书面形式提请认定机构复核。
复核后确认不符合认定条件的,由认定机构取消其高新技术企业资格,并通知税务机关追缴其不符合认定条件年度起已享受的税收优惠。
因此,企业在资格有效期的每年内都应积极关注科技人员占比、研发费用占比、高新收入占比及知识产权等情况是否满足高企认定的要求,并且在日常工作中及时整理研发过程档案。
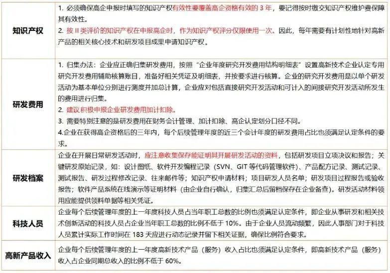
后续管理审查要点与注意事项见下图:

提醒:
企业每年在填报企业所得税年度纳税申报表时,务必要认真、如实、审慎填报企业所得税年度纳税申报表中的“高新技术企业优惠情况及明细表”,注意填报时各项指标须符合高企认定的条件方可享受税收优惠,如不符合认定条件,将被取消高企资格。
建议企业研发过程档案归集由专人按单个研发项目分别单独整理,逐个归集存档,以便企业三年后重新认定申请时及后续管理核查中使用。
及时准确报送报表
高企在享受政策红利的同时也要承担一定的义务。
国家和市里都有相关规定,高企每年须按时报送相关统计数据,具体来说涉及以下几个表:
●【科技部火炬统计调查表(火炬报表)】
每年1-3月份,成功认定的高新技术企业都需要在[科学技术部政务服务平台] 完成年度火炬计划统计报表的填写,一般填报截止日期都在3月底!
填报时要根据企业概况、经济概况、人员概况、科技项目概况、企业科技活动概况等8个步骤切实地进行填写,一定要注意数据勾稽关系、前后数据的一致或者合理性!
●【企业发展情况表(年报)】
填写完火炬报表紧接着就迎来了企业年报的填报工作,但两表的填报时间并不紧凑,因为很多企业在填报科技火炬报表时,企业年审数据还未出,账面数据与最终的审计数据可能存在误差。
为了企业填写年报时的数据准确,政府部门准确了解高企发展情况,所以填报时间一般截至5月底,与企业所得税汇算清缴时间同步。在[科学技术部政务服务平台] 完成高企发展情况报表(年报)的报送,其中人员、收入等部分数据与火炬统计报表的重合,所以企业要注意数据的一致性。
●【季度报表和月度统计报表】
根据各地不同要求,很多地方都会要求高企填报“季度报表和月度统计报表”,季度报表和月度统计报表根据各省市要求进行填报,企业可以在月度或季度未登录[科学技术部政务服务平台]检查是否需要进行填报。
●【高企优惠情况及明细表】
《A107041高新技术企业优惠情况及明细表》是每年汇算清缴时高新技术企业必填的报表,所以被忽略或遗忘的可能性很小。
这里需要特别注意的是:所得税纳税申报表是高企认定时专家审核的重点材料,所以高企数据填写务必严谨、准确,高新技术领域要与高企由报时的领域保持一致。

及时申报更名及其他变化事项
高新技术企业发生名称变更或与认定条件有关的重大变化(如分立、合并、重组以及经营业务发生变化等),应在发生之日起三个月内向认定机构报告。
企业需在“高新技术企业认定管理工作网”上提交《高新技术企业名称变更申请表》;并将打印出的《高新技术企业名称变更申请表》与相关证明材料报认定机构,由认定机构负责审核企业是否仍符合高新技术企业条件。
不符合认定条件的,自更名或条件变化年度起取消其高新技术企业资格。
已完成营业执照名称变更、资格有效期内的高企如发生名称变更或其他重大变化事项的,须按通知要求提交相关申报材料。
企业需加强自律管理
根据《认定办法》,已认定的高新技术企业有下列行为之一的,由认定机构取消其高新技术企业资格:
- 在申请认定过程中存在严重弄虚作假行为的;
- 发生重大安全、重大质量事故或有严重环境违法行为的;
- 未按期报告与认定条件有关重大变化情况,或累计两年未填报年度发展情况报表的。
对被取消高新技术企业资格的企业,由认定机构通知税务机关按《税收征管法》及有关规定,追缴其自发生上述行为之日所属年度起已享受的高新技术企业税收优惠。

因此,企业在高企申报及后续管理过程中,一定要注意加强管理,若因有上述行为之一被取消高新技术企业资格的,将被追缴其自发生上述行为之日所属年度起已享受的高新技术企业税收优惠。
在后续管理过程中如发现企业在申请认定时存在严重弄虚作假行为而被取消高企资格的,还将依法追回相关奖励资金。