这个时候,是选择放任不管,让它自生自灭,还是乖乖去注销呢?
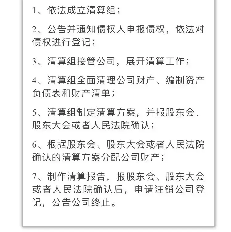
先跟麋鹿一起来看看注册公司和注销公司的流程吧:

你从这张对比图看出什么了吗?
是的,注销公司的操作流程,远远比注册公司的流程还要繁琐复杂,和公司有关的资料都需要注销,还要去各个办事处东奔西走,还没完全注销好呢,人已经累得半死了。
注销公司,除了备好一大堆材料、去各个地方进行注销以外,还需要一大笔注销费用,一般都是6K起步,多则上万甚至几十万,别说流程复杂,光是费用都令人吃不消了。
但是,麋鹿在这里还是得提醒你一声,并不是你不想经营了,就可以随随便便注销公司,都是有条件的。



看到这里,你就想了,注销原来这么麻烦,除了价格贵,还有条件限制,那我不注销了,就放着吧,反正不影响我日常生活,还省下一笔费用。
你要是真这么想,你就惨了,公司无业务又不注销,就会被工商部门吊销执照,而且,吊销执照和注销公司是有本质区别的!

那么,公司的营业执照被吊销的后果是什么呢?

所以你看,不注销公司的后果是非常严重的,同理还有长期零申报的企业也要小心了,如果变成“非正常户”,也是会被吊销执照的!
最后,麋鹿再次提醒:银行户一定要注销掉,不然即使公司已经注销了,后期银行盘点起来也可能把你纳入异常状态…