
1-登记系统入口在哪?

2-如何登录?

3-如何办理商事登记业务?

3–如何办理商事登记业务?

4-登记系统可以办理哪些业务?

4–登记系统可以办理哪些业务?

5-在哪里可以下载到系统的操作手册?

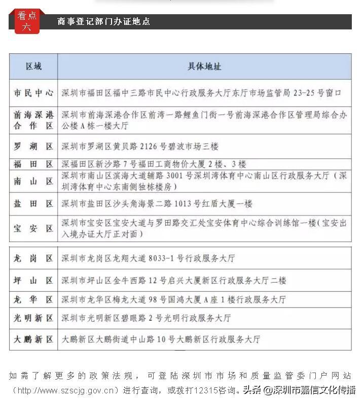
6-商事登记部门办证地点

7-深圳市市场和质量监管委
全流程网上商事登记业务办理流程分为:申请人注册、申请、商事登记机关受理、审核、决定和存档等环节。
第一步是申请人注册:申请人首次办理全流程网上商事登记业务时应当通过互联网在商事登记机关的门户网站进行用户注册,填写真实、准确的申请人基本身份信息,之后使用数字证书进行身份确认,全流程网上登记系统将自动与数字证书发证机构联网验证数字证书持证人个人身份的真实性,并完成用户身份确认;
第二步是申请人网上申请:申请人完成用户注册并登录后,选择拟办理的业务类型,填写相应的申请表格、章程、股东决议、任免文件等电子资料,之后,申请人及相关签字人使用数字证书,对电子申请材料进行电子签名。经所有签字人电子签名后的电子申请材料可以验证电子签名的真实性,且内容无法被篡改。申请人及相关签字人可以远程或异地完成上述操作;
第三步是商事登记机关受理、审核、决定:商事登记机关签收到申请人提交的申请后,如果材料齐全,应当受理,并在规定的时限内作出是否准予登记的决定;
第四步是申请人领取电子营业执照或电子登记通知书:商事登记机关完成核准登记工作后,会通过网上或以短信通知申请人。申请人可在全流程网上登记系统中下载电子营业执照复制件或电子登记通知书,申请人也可免费向商事登记机关申领纸质营业执照或纸质登记通知书;
第五步是商事登记机关存储电子档案:完成所有工作后,商事登记机关将按照档案管理制度的规定保存商事登记电子档案,电子档案与纸质档案具有同等法律效力。