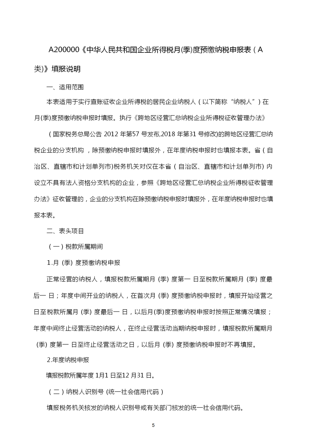
企业一般在每个月15日之前预缴税款,或者是在季度结束后的次月15日之前缴纳税款,但是缴纳税款的申报表是怎么填写呢?有很多新手朋友不知道怎么填,害怕填写错误耽误纳税申报,但是咱这有填写说明哦 ~ ,企业所得税的A类表和B类表都有,已经在下文展示出来了,快来看看吧!
企业所得税月(季)预缴纳税申报表(A类)
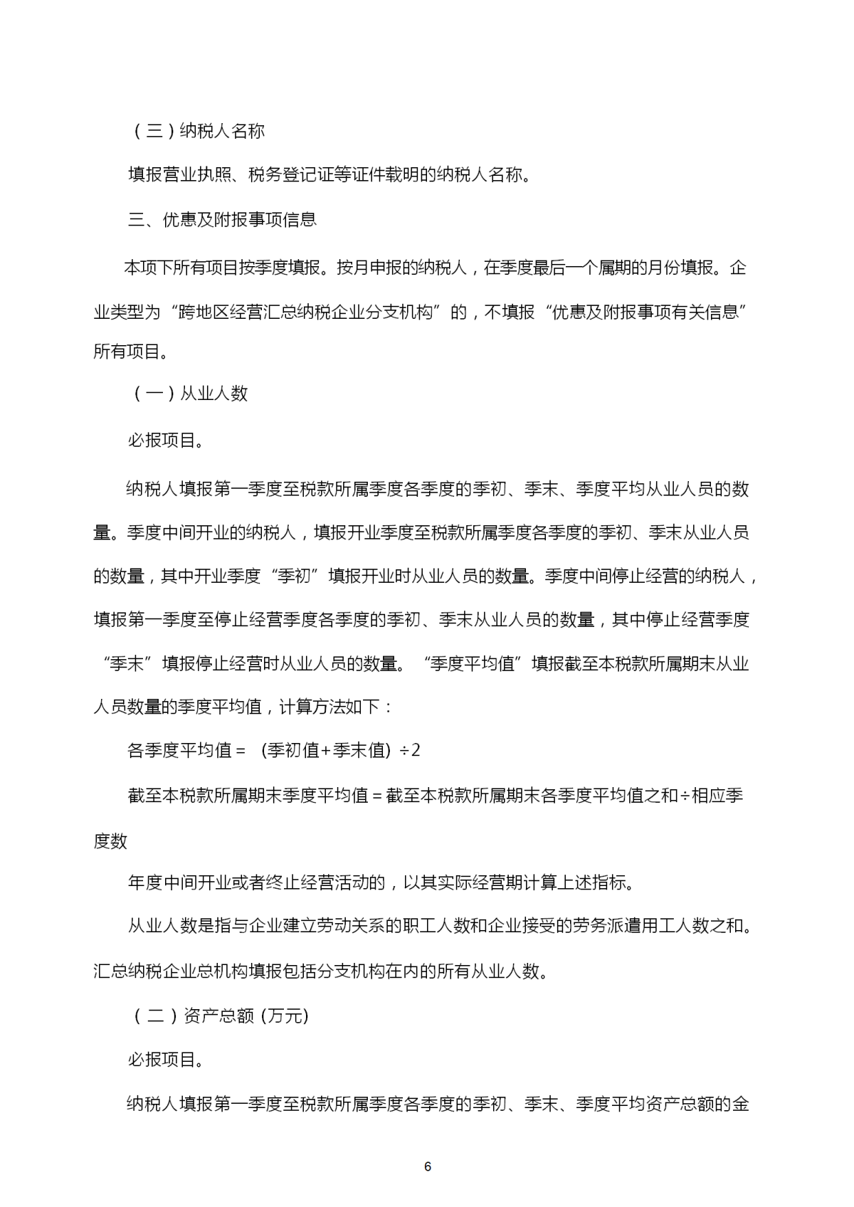
企业所得税a类申报表适用于查账征收方式下的企业所得税纳税人




企业所得税A类表填写说明









资产加速折旧、摊销(扣除)优惠明细表填报说明





企业所得税汇总纳税分支机构所得税分配表

企业一般在每个月15日之前预缴税款,或者是在季度结束后的次月15日之前缴纳税款,但是缴纳税款的申报表是怎么填写呢?有很多新手朋友不知道怎么填,害怕填写错误耽误纳税申报,但是咱这有填写说明哦 ~ ,企业所得税的A类表和B类表都有,已经在下文展示出来了,快来看看吧!
企业所得税a类申报表适用于查账征收方式下的企业所得税纳税人


















