目前来说,北京公司注册的基本流程是:企业核名-提交材料-领取执照、刻章,然后办理银行开户和税务报道,之后公司就可以正式经营了,那么注册北京分公司详细的流程和材料是什么呢,下面就由企的宝财税小编给大家详细的介绍下。

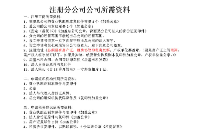
北京分公司注册需要的材料
1、总公司执照复印件5份
2、分支机构的经营地房产证明、租房协议复印件(朝阳需房租发票)以及公司的注册地址,需要出示商用房产证复印件(居民楼的需小区盖章)。租房的时候问清楚房东那房是否能注册。
3、分支机构的负责人、照片一张(黑白彩色皆可)
4、分支机构负责人身份证复印件5份(如果找黑中介代理机构注册公司的话请在身份证复印件上注明“复印件再复印无效”以防不法份子危及您的权益)
5、总公司组织机构代码、国税登记、地税登记的正副本复印件(盖公章)
6、总公司的验资报告复印件2份
7、总公司的章程复印件2份

北京注册分公司的流程
1、首先进入北京市工商行政管理局登记注册网上服务系统,用经办人的身份证申请一个账户
2、账户申请好了进入按图点击名称设立登记申请
3、按提示进入下一步选择总公司的类型
4、填写总公司的信息经营范围等。
5、填写完成了点击提交等待工商局审核一般审核时间为3-7个工作日就能得到回复
6、通过的直接点击查看,打印名称设立申请书及通知书填上经办人身份证复印件直接到工商局名称发放的窗口领取名称核准通知书

7、领取名称核准通知书以后再回到工商局的网站点击设立登记
8、按要求将名称核准通知书右上角的编号输入进去
9、进入后输入注册地址负责人信息相关材料等待工商局核准一般为2-5个工作日
10、将工商局反馈回来的资料打印好直接携带材料就可以到工商局现场交件了~
丰台区交件不需要预约,海淀区预约一般为5个工作日,朝阳区的现在预约到了20个工作日以后了
11、交件完成等待5个工作日领取营业执照,营业执照拿到之后再办理刻章备案—机构代码—税务登记—-会计报道—银行基本户开设。到此你的分公司就算顺利注册完成了。
北京注册分公司要求
1、名称应符合国家有关规定:分公司名称应冠以公司名称的全称。
2、经营范围必须符合国家有关规定:分公司经营范x不得超过公司经营范x
3、有固定的生产经营场地和不可或缺的生产经营条件:分公司不可与公司在同一经营场地经营。

北京注册公司去哪里办
北京企的宝财税科技有限公司,互联网+时代财税行业领跑者,专注于企业财税服务。为迎合“大众创业,万众创新”的时代浪潮,北京企的宝大胆推行公益注册公司服务,在注册公司环节为创业者节省时间成本。在互联网+国家战略大背景下,将互联网技术与财税行业相结合,革除行业信息暗区,用技术手段规范会计业务行为,为行业发展降低成本,提升效率,保证企业财税合理。
北京注册公司费用一般多少?
现在注册公司完全都在网上进行,不需要到工商局现场办理。所以注册费用也没有以前那么贵了。单独注册公司,自会计只收498元。
但注册公司不仅要考虑注册费用,也要考虑每年必需的代理记账费用。市面上小规模纳税人代理记账2400元/年 ,一般纳税人代理记账在5000元/年。自会计小规模代理记账价格为1200元/年 一般人代理记账价格为2500元/年,均为市面价格的50%。

北京分公司营业执照怎么办
1、分公司的名字审核,分公司名字也需要审核的,办理名称审核时工商局会给一个名称审核表,填写完毕后拿总公司营业执照复印件一并交与名称审核窗口。(二到三个工作日,周六周日不算)没有费用
2、分公司名字审核完毕之后需要拿着工商局给出的名称审核证明文件,准备工商注册所需资料,分别是以下:
(1)总公司营业执照副本复印件,
(2)指定代表授权委托书(总公司开具的,盖公章),
(3)分公司营业场所证明,(房产证用途必须为商业用途,如果是住宅,需要到当地居委会开具不扰民证明或者是居委会同意住宅转商用证明,这个不好开)如果没有房产证,需要开具房屋销售许可,及房屋买卖合同,还有租赁合同
3、公司章程。(公司重大改革会议纪要)
4、分公司设立申请书(这个表格在工商局领取,意思是总公司申请在当地办理分公司,要有总公司盖章)
5、分公司负责人的身份证复印件5份以上。
总结:上述内容就是企的宝小编给大家整理的关于北京分公司注册有什么要求,注册流程以及需要的材料的相关内容,希望可以帮助到大家。