最近很多小伙伴在后台问医保报销的问题,把大家常问的问题总结了一下:
- 2022年医保报销有什么新规定?
- 看牙可以报销吗?
- 医保报销的比例和计算方式是什么样的?

2022年医保报销新变化
门诊费用也可报销
2021年4月,国务院办公厅印发了《关于建立健全职工基本医疗保险门诊共济保障机制的指导意见》,明确门诊费用纳入医保报销范围。
现目前,各地医保局已经开始落实该项政策,相关待遇标准如下图:

那门诊报销怎么能多报一点呢?
1、去定点门诊医院就诊
跟住院一样,想要报销门诊费用,就得去定点门诊就医,只有在定点医院产生的门诊费用才可以用医保报销。
2、小病尽量去等级低的医院
因为很多人一生病就往大医院跑,挤占了大医院的医疗资源,所以为减少此类现象,医保政策也往小医院有所倾斜。
小医院的医保待遇往往比大医院要好不少,不仅起付线低,而且报销比例也相对较高。
3、做好特殊门诊待遇认定
特殊门诊主要为慢性病患者和大病患者提供诊疗服务。它们都有个共性,那就是需要长期到特殊门诊开药或治疗,开销不小。
所以医保的特殊门诊报销待遇就非常实用了,可以帮助患者减轻费用负担!
想要享受此待遇,切记先做好特殊门诊待遇认定,办理方式可选择线上和线下。
- 线下:带上身份证、社保卡、病历或检查资料去到定点医院的门特窗口,填写《门诊特定病种待遇认定申请表》即可办理完成。
- 线上:一般在当地政务网上就可以办理。

2022年起
门诊看牙可直接报销!
2022年1月1日起,合肥市实施职工医保门诊统筹制度,在定点医疗机构发生的医疗费用按规定纳入医保报销范围,待遇如下:
- 一个自然年度内,门诊费用(含口腔疾病)在职职工起付标准1000元,退休职工起付标准800元;
- 一级定点医疗机构支付比例60%,二级定点医疗机构支付比例55%,三级定点医疗机构支付比例50%,退休职工的支付比例高于在职职工5个百分点;
- 在职职工年度支付限额为4000元,退休职工年度支付限额为5000元。

2022年7月,合肥市医保局明确:按照全省统一部署,从2022年7月1日起,合肥市将牙脱敏治疗、氟防龋治疗、洁治等15个口腔类医疗服务项目新增纳入医疗保险支付范围。



无论是居民医保还是职工医保,只要符合报销政策,门诊洗牙看牙都可以报销了。
看口腔(或牙齿)不需要一次性超过起付金额才能报销,参保人员每次就诊看口腔或任何疾病,门诊金额都是累加的,且不限定同一家医疗机构,累加至起付金额后以上的部分,即可享受门诊报销政策。
提醒:
门诊看牙科直接报销仅适用于部分地区,关于大家关注种植牙是否纳入医保支付,国家医疗保障局发布对十三届全国人大五次会议第6184号建议的答复,回应将种植牙纳入医保支付范围的建议。
国家医保局表示,当前基本医疗保险制度主要还是立足于“保基本”的功能定位,保障参保群众的基本医疗需求。相较于固定义齿、活动义齿等,种植牙属于更高层次的医疗需求,将其纳入医保报销既不符合“保基本”定位,也不符合公平性、合理性原则和待遇清单相关要求。
因此,从现阶段医保制度整体发展状况、群众疾病治疗需求以及医疗保险基金筹资水平和抗风险能力来看,暂时还没有能力将种植牙纳入医保支付范围。

2022年医保报销比例与计算方式
一、医保报销的前提条件

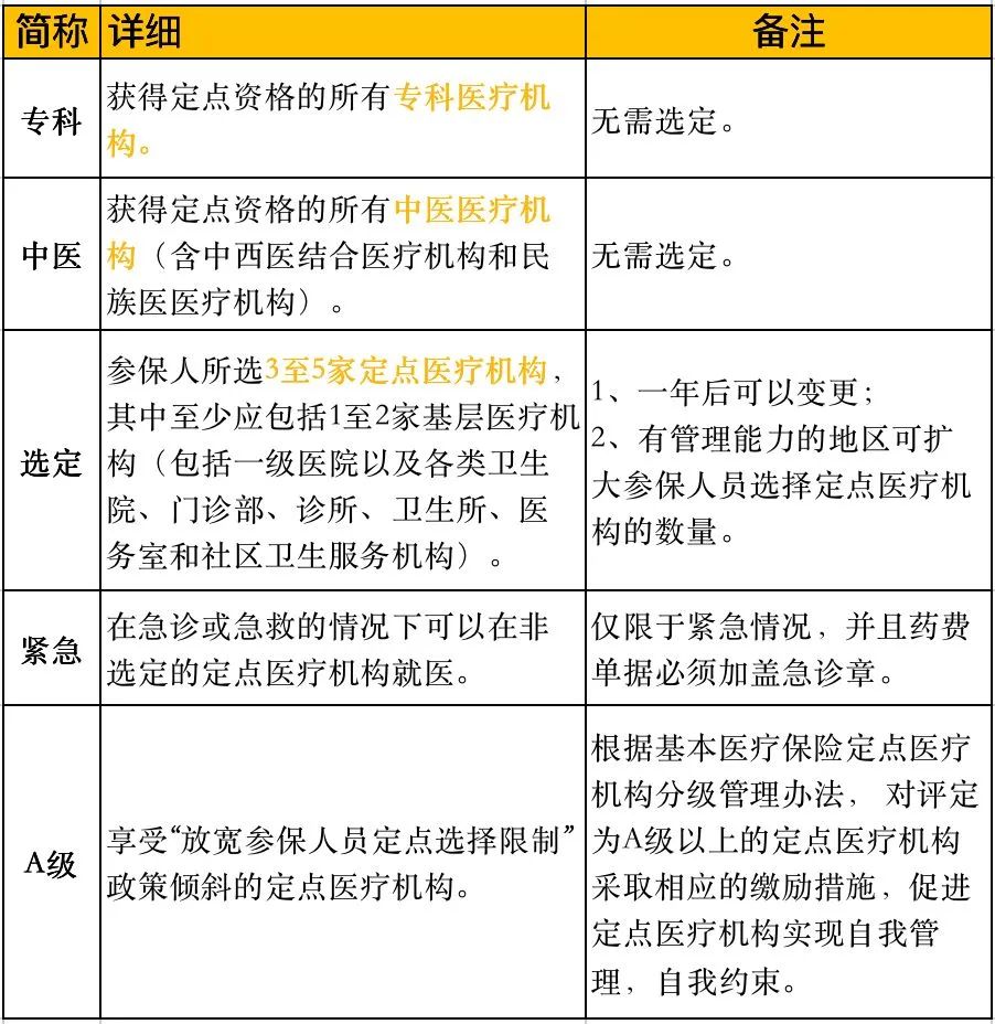
二、参保人可报销的定点医院范围一览表

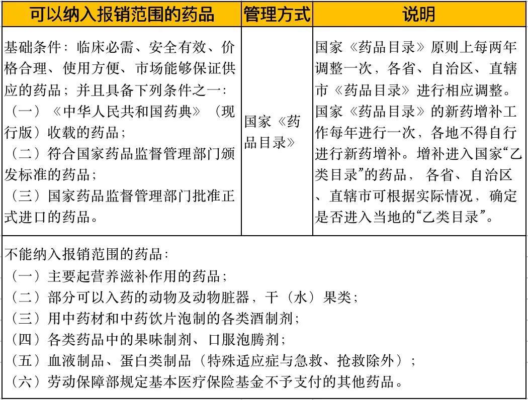
三、参保人可报销的药品范围一览表

三、医保报销比例
以北京为例:
门诊费用

注意:北京门诊起付线为1800元,年度内基本医疗最高支付限额为2万。
住院费用

注意:北京住院起付线为1300元,年度内最高支付限额为40万。
“起付线”是医疗保险的起付标准,当看病花费可报销部分费用累计达到一定金额后才予以报销,此时的一定金额即“起付线”。
门诊起付线为1800元,我们知道“起付线”以内的门诊费用不在报销范围,只能自付,当可报销部分费用累计达到1800元后才予以报销。
举个例子:
如员工小张住的是三级医院,花了2万元,他报销多少呢?
首先去除1300元起付线,18700元是报销的基数,三级医院报销比例为85%,那么小张报销为:(20000-1300)x 85%=15895元。