标策网 知识分享 医保怎么交费交多少(城乡居民医保的缴费标准)

医保怎么交费交多少(城乡居民医保的缴费标准)

城乡居民基本医疗保险 是一项个人掏小头,政府出大头的 惠民利民保险 是保障广大老百姓医疗待遇的重要举措 那么2023年城乡居民基本医疗保险 缴费标准是多少? 缴费渠道有哪些? 今年待遇有变化吗? 和仁小妹一起来看看吧

↓↓↓

一 2023年城乡居民医保缴费标准是多少? 2023年度城乡居民基本医疗保险: 个人缴费350元/人,国家财政补助不低于610元/人。(眉山市个人缴费执行国家统一最低标准) 大病医疗保险: 基本医保缴费后则同步参加大病医保,城乡居民个人不再另行缴费。 补充医疗保险: 2023年度缴费50元/人。需先缴纳基本医疗保险费,单独缴纳不生效。 二 2023年城乡居民医保如何缴费? 在集中缴费期2022年9月1日至2022年12月20日: 线上缴费:关注【眉山智慧医保】或【眉山税务】微信公众号,可直接线上缴费。 银行渠道:中国银行、农业银行、工商银行、建设银行、邮储银行、眉山农商银行及成都农商银行线上线下渠道可办理缴费。 线下代办:普通居民所在社区、村(组);在校学生所在学校可进行代办。 三 2023年城乡居民医保待遇有哪些变化? 市医保局结合医保基金实际运行情况 科学调整了2023年城乡居民医保 部分政策,做到待遇稳步提升! 一起来看这张图

☟☟☟

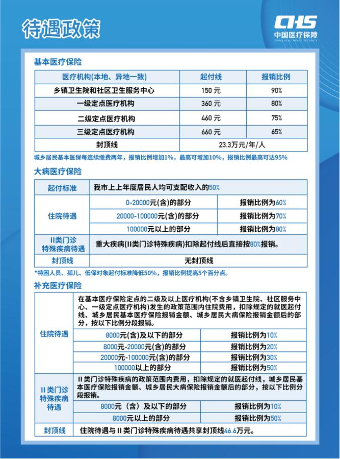
四 参保后能享受哪些就医保障待遇? 参保人员正常参保缴费后 可在本市定点医疗机构享受 住院、普通门诊、门诊特殊疾病等 就医保障待遇 一图帮您看懂 眉山市2023年城乡居民医保待遇!

☟☟☟

版权声明:本文内容由互联网用户自发贡献,该文观点仅代表作者本人。本站仅提供信息存储空间服务,不拥有所有权,不承担相关法律责任。如发现本站有涉嫌抄袭侵权/违法违规的内容, 请发送邮件至 3099389@qq.com 举报,一经查实,本站将立刻删除。
返回顶部