如果只买一份保险,很多人都会选择重疾险。
一个很重要的原因,是重疾险赔付很痛快:
只要符合合同约定的情况,就能直接赔几十万,
并且,这笔钱既可以拿来看病、休养,也可以用来留给家人,随便怎么支配。
后台也经常收到不少咨询重疾险赔付的咨询:
“奶爸,重疾是不是确诊即赔?”
“我听说现在重疾很多赔不了,是真的吗?”
其实,重疾险赔付有自己的一套标准,到底怎么样才能赔?
今天奶爸就来跟大家讲讲。
01
新规后重疾理赔的变化
在讲这个问题之前,不得不交代一下2021年初重疾新规的实施,
因为它对重疾内容做了比较大的调整。
主要有3个方面:

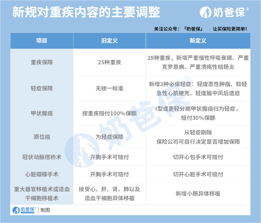
以往的重疾险,必保的重疾是25种,
新规后扩大到了28种,新增加了:严重慢性呼吸衰竭
严重克罗恩病
严重溃疡性结肠炎
另外,把原本重疾中恶性肿瘤、急性心肌梗死、脑中风后遗症划分为重度和轻度两种状态,将这三种病症的轻度状态划入轻症保障中。 2.甲状腺癌与原位癌 新定义中,原本按重疾赔付的甲状腺癌,被分为几种状态。Ⅰ型或更轻分期的甲状腺癌归到了轻症,I型以上的才按重疾赔付。 原位癌之前是归属到“极早期恶性肿瘤”的病种类型中,按轻症赔付。但因为治愈难度比较低,新定义将它的赔付主动权交给了保险公司,由保险公司自行决定是否添加这一保障。
目前来看大多数重疾险都还有这项保障。
3.三种手术保障范围变化 冠状动脉搭桥术、心脏瓣膜手术和重大器官移植术这三种手术的保障范围更加宽泛了。冠状动脉搭桥术由限定“开胸手术”变为了“切开心包手术”;
心脏瓣膜手术由限定“开胸手术”变为了“切开心脏手术”;
重大器官移植术则在原来的基础上增加了“小肠移植”。
01
当前重疾的赔付标准
在很多人眼里,重疾的赔付标准就是确诊即赔,很多业务员也是这么跟客户介绍的。
然而,在28种重疾中,真正做到“确诊即赔”的只有三种,分别是:
恶性肿瘤-重度、多个肢体缺失和严重Ⅲ度烧伤。
其中,恶性肿瘤-重度只是统称,包含了多种癌症疾病。
其他的都需要达到一定的条件,具体分类如下图:

4种赔付标准,奶爸各举一个例子。
1.确诊即赔
(恶性肿瘤-重度 赔付条件)
以恶性肿瘤-重度为例,只是给出疾病的范畴,没有要求进行手术或达到某种状态。
说明只要确诊病情属于这一范畴,就可以得到赔付。
2.实施了约定手术后赔付
(冠状动脉搭桥术 赔付条件)
以冠状动脉搭桥术为例,明确表示理赔标准是“为治疗严重的冠心病,已经实施了切开心包进行的冠状动脉血管旁路移植的手术”。
如果没有实施手术,即便确诊了严重的冠心病,暂时也无法获得理赔。
值得一提的是,以前的旧定义要求是“开胸手术”,理赔门槛高,而新定义只需“切开心包”,更容易实现,也体现了规定随医学技术一起进步的理念。
3.符合约定疾病状态可赔付
(严重慢性肾衰竭 赔付条件)
以严重慢性肾衰竭为例,要求“分期达到慢性肾脏病5期,且经诊断后已经进行了至少90天的规律性透析治疗”。
只是确诊疾病还不够,还需要达到它所要求的状态才能理赔。
4.确诊180天后符合特定状态可赔付
(瘫痪赔付条件)
以瘫痪为例,病情解释需要“疾病确诊180天后或意外伤害发生180天后”达到要求的病情状态,才算得上瘫痪。
这意味着,假如180天内成功治愈,或者没治好但也没有达到所说状态,也不算“瘫痪”,不能获赔。
总的来说,重疾的赔付标准有4种,不同的病症对应不同的标准,不只是简单的“确诊即赔”。
03
重疾险很难赔付?
有些朋友可能会这样想,重疾的赔付标准好像很严格,就算得了病也不一定能赔,干脆不买了。
实际上,现在市面上大部分重疾险不是只有重疾保障,还包括中症和轻症保障,有些还能附加心脑血管疾病、身故、住院津贴等责任。
也就是说,理赔门槛降低了。就算生病了没有达到重疾赔付的门槛,但可能得到中症、轻症或其他权益的赔付。
举个例子:
隔壁老王投保了超级玛丽6号重疾险,过了几年患上严重脑中风,在确诊180天后,老王的病情好转了,能够下床、能吃饭。
像老王这样的情况,确实是得不到重疾赔付,但是符合轻度脑中风后遗症的赔付标准,可以得到轻症赔付。
重疾赔付虽然有门槛,但是不代表重疾险买了也不能赔,现在产品的理赔标准是比以往更低的。
大病的治疗费用很高,无论是个人还是家庭都要承受一定的经济和心理压力。
重疾险保障时间长、保额高,可以分担这种低频高额的经济风险,这份保障还是很有必要的。