很多人一提到“保险”二字,第一反应都是穿得西装革履的推销人员、看不懂的保险条款、不知道达到什么条件才能拿到赔偿的保险……如果你的反应也是这样,那下面这篇文章,可以帮你搭建一个完整的保险理财体系。
今天大蜂保就来跟大家分享一下,关于保险的各种问题:保险能帮我们解决什么问题、应该买什么保险、如何选择产品、如何正确的搭配保险方案……
相信你看完也能当自己的保险规划师了~
- 保险能解决什么问题
- 应该买什么保险
- 如何选择保险产品
- 如何搭配保险方案
- 常见疑问
- 小结
一、保险能帮我们解决什么问题?
我们的日常生活中有着各种各样的风险,比如热水烫伤、跑步运动拉伤、不小心生病住院……
这些风险有的只是小问题,但是有的一旦发生,就会对我们的生活甚至家庭发生巨大的影响。
其中,最大的风险有以下三种:
疾病风险:罹患重大疾病,无力工作,失去基本的收入来源,并且需要支付高额的医疗费用。
早逝风险:一个成年人,作为家庭支柱,如果发生伤残或身故,会导致家庭失去主要的经济来源,孩子抚养、父母赡养都是问题。
意外风险:摔倒骨折、车祸、烧伤烫伤等意外,都有可能导致残疾、身故,还需要支付意外事故所产生的医疗费用。
上述的这三种风险,一旦发生,我们的生活和家庭都会遭受严重打击,房子、车子可能都需要变卖、抵押,用来维持生活。
但是如果买了保险,就能够得到相应的赔偿:

如上图所示,各个不同险种对应的作用也是不同的,想要得到完善的保障,需要把主要的四大险种进行合理搭配。
如果你对于四大主要险种还不太了解,建议阅读下面的文章:
百万医疗险:百万医疗险有什么优点,我们该如何选择?
重疾险:什么是重疾险?买它有什么用?
定期寿险:保险入门指南,成年人最需要的四种保险
意外险:意外险怎么买,不同年龄段产品推荐
二、应该买什么保险?
在了解完不同险种的作用以后,下面就是“买什么,买多少”的问题了。
1.买什么保险?
想买一样东西,首先要看自身需求,不是所有人都需要把每个险种都配齐,根据不同人群的特点,配置相应的险种。

总结一下:
大人:作为家庭的经济支柱,是保障的重点,最好配置齐全四大险种,防范各项风险。
孩子:孩子没有太多的责任,寿险无需购买,疾病和意外风险需要保障。
老人:年纪大了,退休后没有家庭责任,不需要寿险;但是意外险和百万医疗险需要配置,可以考虑防癌医疗险。
对于年龄超过50岁和身体有一些基础疾病的人来说,重疾险可能需要加钱、除外或者直接不能买,可以选择价格更加亲民的防癌险和防癌医疗险。
2.买多少保额?
上面看完要买的险种,下面就来看一下要买多少保额。下面给大家一些大蜂保的建议:
重疾险:建议保额在年收入的5倍左右,用于弥补一旦罹患重疾以后的收入减少、医疗康复费用的支出等。
百万医疗险:建议保额在100万以上,用于报销生病住院的医疗费用。
定期寿险:保额足够维持家庭成员10年左右花销的,最好能够覆盖各项贷款、负债。
意外险:基础保额50万,用于应对意外身故、伤残造成的损失。
下面给大家举个例子:
F先生,年龄28岁,单身,身体健康,远离老家在杭州打工,年收入10万元,目前有50万的贷款。
根据以上情况,他的保险保额可以这样选择:

这份F先生的保额规划结合了他的实际情况,在表格的右侧列举了每一险种的参考花费,我们在投保选择保额的时候,要注意自身的状况,灵活规划,在保险方面的花销尽量不要超过家庭年收入的十分之一。
三、如何挑选产品?
下面给大家分别介绍一下四大险种的选择方法,重疾险是这些险种中价格最高的,我们在这里给大家重点介绍。
1.重疾险如何选择?
配置重疾险是因人而异的,不同的产品和配置,相应的侧重点也不相同。
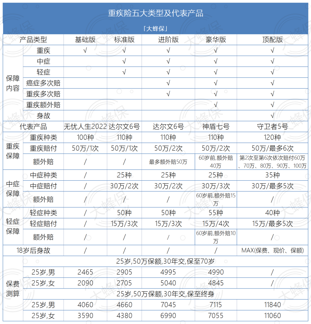
为了方便大家了解,我们根据重疾险的保险责任,把重疾险分成了5个版本,并且在下面的表格中列举出了一些代表产品。

根据投保人的预算和需求,可以选择不同类型的重疾险产品,同样一款重疾险也可以有不同的增值服务可选:
如果预算有限,可以选择低配版,只有基础的重疾保障,保至70岁,每年一两千元也能买到50万保额;
如果想要比较全面的保障,可以选择标准版,保障范围包括重疾、中症、轻症;
如果预算比较充足,可以考虑进阶版、豪华版、顶配版,可以选择保障终身的版本,附加癌症多次赔等增值服务,价格偏高一些,保障更齐全。
下面给大家举两个例子:
案例1
25岁的Q女士,初入职场,在重疾险方面的预算在3000元以内。
这时候可以考虑选择达尔文6号,保至70岁的版本,不附加增值服务,保额选择30万,30年交,每年保费为1623元。
重疾、中症、轻症责任齐全,还自带60岁前的二次重疾赔偿。
案例2
35岁的Z女士,手头比较宽裕,有一点小积蓄,想要保障齐全一些的重疾险,预算在1万元左右。
可以考虑选择达尔文7号,50万保额,保终身,附加所有可选责任,30年交,每年保费12705元。
疾病保障都有,原位癌、恶性肿瘤也能赔偿,还包含了心脑血管疾病保障、ICU住院保险金、身故责任等,保障更加周全。
买保险就是这样,丰俭由人,就像买手机一样,不管是两百元还是一万元的手机都能打电话,但是每个人的需求和选择都不相同。
2.百万医疗险怎么选?
百万医疗险保费低,保额高,能够帮我们报销大额的住院费用。
我们在挑选时主要注意下面三个方面:
①续保条件
百万医疗险的续保条件,关系到我们能买多久。
大蜂保建议大家选择能够保证续保的产品,市场上最多有保证续保20年的,例如太平洋健康的e享护-医享无忧,只要首次投保成功,在之后的20年期间,不用担心产品停售、身体变差或者年龄太大导致无法续保。
②保障内容
百万医疗险的保障内容主要包含下面四个方面:住院、特殊门诊、住院前后门急诊、门诊手术。
我们在选择产品时,要注意其中的四大基础保障内容是否齐全。
③增值服务
百万医疗险中的增值服务能帮我们提高看病就医的效率和体验,常见的增值服务有就医绿色通道、住院费用垫付、抗癌药报销等,以上这三项可以重点关注。
3.意外险如何选择?
意外险的主要保障内容包括意外伤残、意外身故、意外医疗、猝死等几项。
对于成年人而言:主要关注意外身故和伤残的保额,尽量选择保额高一些的,防止自己一旦出现什么意外,家中失去唯一的经济收入;另外需要关注猝死保障,尽量在30万及以上。
对于老人孩子:重点关注意外医疗,老人孩子容易意外磕碰,难免跌倒摔伤,就会涉及到就医问题。
意外险价格低,一般50万保额在200元以内,适合所有人配置。
4.定期寿险如何选择?
定期寿险的责任比较单纯,身故、全残能够得到赔偿。我们在选择的时候重点关注三个方面:
价格:同样的保额,选择价格更低的产品。
投保门槛:也就是健康告知,大部分定期寿险没有严格的健康要求。
免责条款:就是不能赔偿的情况,免责条款越少越好。
四、保险方案搭配
为了让大家对于保险和产品有更加细致深入的了解,下面大蜂保在保险方案配置上的基本思路。
下面以之前提到的F先生为例,年龄28岁,单身,身体健康,远离老家在杭州打工,年收入10万元,有50万的贷款。
他的保险方案可以这样搭配:

这样一套方案每年的保费为6732元,占F先生年收入的6.7%,能够获得非常全面的保障。
五、常见问题答疑
1.有百万医疗险了,还需要买重疾险吗?
需要!
有人觉得百万医疗险能够解决生病住院所需的花销,那么重疾险不就多余了?
答案是否定的。百万医疗险是报销型保险,花多少报多少;而重疾险是给付型保险,补充的是因为治病就医而损失的工资收入、康复费用等,这部分的保险金很自由,想用到哪里是自行决定的。
2.身体有一些疾病,还能买保险吗?
想知道自己能不能正常投保,重点看产品的健康告知。
现在很多产品都可以直接在线上进行智能核保或者邮件核保,不会留下相关的核保记录。
3.看中了一款产品,是小公司的,会不会不靠谱,出现问题不赔偿?
如果投保人很在意公司大小,大公司当然好。
但是小公司的产品也是在正规监管下、严格遵守各项法律规定推出的,一切理赔事宜,都是按照保险合同进行的,我们的保单利益都受到法律保护。