近日,有车主朋友反映有保险公司的电话车险给他打电话,说今年车险报价贼便宜,问我为啥,是不是有啥猫腻儿?我给他看过发现,续保的保单上没有带出来车船使用税。
查了去年登记的车险台账,发现他上一年度的保单是在今年1月份投保的。

为什么会出现这种情况呢?
这是因为我们在购买车辆保险时,交强险是按照到期的日子续保的,但是车船使用税的日期是从当年的1月1号到12月31日,而且车船税不能跨年交。
如果上一年度保单是2021年12月份购买的,那么2022年12月份买车险就会带出来2022年的车船使用税;
如果上一年度是在2021年12月份购买车险,等到2023年1月份再购买车险,需要缴纳的就是2022年的车船使用税 +2023年的车船使用税+2022年未缴纳车船使用税的滞纳金(滞纳金按照天计算)
如果上一年度是2022年1月份购买的车险,相应的2022年的车船使用税就已经缴纳了,2022年12月份提前续保车险,就不会带出来车船税,很多人会觉得便宜很多,如果今年提前续保的话,那明年再买车险时也需要提前续保,不然2023年的车船使用税相当于没有缴纳,等到2024年1月份买车险,带出来的就是两年的车船税+滞纳金。
所以说,车险12月份到期的朋友们,一定要在12月31日之前完成续保,今年1月份投保的车主朋友们,也不用着急续保,否则很有可能车船税对接不好,不仅产生滞纳金,还会影响车辆年审。
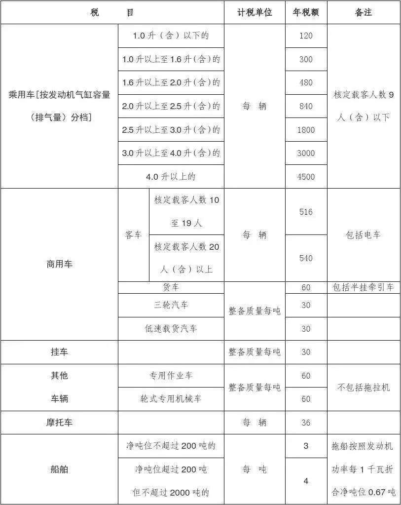
河北省车船使用税标准

现在车险已经市场化了,除了各家财险公司的竞争之外,公司内部之间也是竞争激烈,代理人队伍、车商渠道、电话车险。。。车主们车险一旦到期,就会接到各种续保电话。其实购买车险,绝对不是就简单的算个价格出单那么简单,后续一旦出险,能够第一时间帮助我们解决问题才是最重要的。
车险12月份到1月份到期的客户,再次提醒,在续保车险时,一定要注意:如果去年是12月份购买的保险,那今年一定也要在年底之前续保,避免不必要的损失。
车船使用税漏缴会有哪些影响呢?
1.漏缴的时间久了,会产生滞纳金,产生不必要的支出
2.必须补缴车船使用税和滞纳金,才可以进行车辆年审。
怎么避免车船使用税漏缴?
尽量保证每年都在同一时间续保,这样的话就不会出现车船使用税的漏缴情况了,如果已经出现漏缴的情况,可以到车辆登记地的税务机关进行补缴。