
王先生为了给家人更好的生活,所以选择了常年在外地工作,虽然辛苦,但能有项目奖金和派驻补助,这也是一笔不小的额外收入。
2020年11月7日晚10时许,王先生独自驾车撞到路边护栏上,当场死亡。次日上午,保险公司接到家属报案,调查人员紧急赶赴事故现场,看到路边护栏径直从车头穿透驾驶位,满地都是汽车碎片,状况惨烈。
通过调取投保记录,查到王先生于2010年和2016年给自己投保了终生寿险和两全保险两份保险产品,最终,保险公司按照保险责任给付理赔款125万元整。
生命是我们最值得珍惜的,当失去生命的时候,不仅仅是我们自己惋惜,我们对家庭应负的责任不能舍弃。
因为家人还需要继续原有的生活,那么寿险一纸合同,可以帮我们锁定家庭责任的担当,可以弥补家庭现金流的缺口,在生时让家人获得更好的,离开时也让自己的家人过的更好。
✦✦01、什么是寿险?
人寿保险是以被保险人的寿命作为保险标的,以被保险人的生存或者死亡作为保险事故(给付保险金的条件)的一种人身保险业务。
✦✦02、寿险的分类?
寿险根据保障时间的长短分为了定期寿险和终身寿险。
定期寿险是保障有一定的期限,比如10年、20年、30年,或保障到60岁、70岁。到期时,如果没有发生身故风险,保费不会返还,就当是消费掉了。
定期寿险有低保费、高保障的特点,可以通过较低的保费撬动大的保障额度。对于上有老下有小、有房贷车贷的年轻人,用几千元保费就能获得几百万的保额,是非常值得推荐的基础保障配置。
举例:30岁男,有社保,保额100万,缴费到60岁,每年保费只需要1089元。

终身寿险是保障一辈子的寿险,赔付是确定的,家人一定能拿到一笔被杠杆放大过的现金财富,只是时间早晚的而已,所以价格也比定期寿险贵。
还有一种终身寿险是增额终身寿险,是保额可以不断增加的终身寿险。在缴费期完成之后,保单的现金价值和身故保额开始以固定利率进行复利增长,一直持续到终身。
增额终身寿不仅有身故保障,而且只要人活着,保额、现金价值每年都会增长。它的特点是回本快、资金取用灵活。
举例:25岁男,5年缴费,年交5万,一共缴费25万,能领多少钱?

✦✦03、寿险的作用?
寿险是最基础、最原始的保险险种,解决人不在了,收入为零了怎么办。
家里的经济支柱配置一份寿险,如果哪一天真的发生极端风险,保险公司能赔一笔钱,至少可以维持家里的房贷、车贷、小孩的教育、父母的赡养,让一个家庭能够正常的运转。
同时寿险还起着资产保全的作用,如家企隔离、婚姻、传承等。
✦✦04、适合哪些人群购买?

寿险适合那些对家庭承担经济责任的经济支柱们,因为他们一旦发生风险,那可能原本美满的家庭,就会崩溃,变得支离破碎。
留爱不留债,守护和爱常在,有份人寿保单,最残酷也最温暖。
✦✦05、买多少保额?

寿险的保额,取决于被保险人对家人需要承担多大的经济责任,假如不幸离世,希望家人继续过什么样的生活。
通常我们预估保额时候会把家庭债务、孩子抚养费、老人赡养费、未来N年家庭基本生活费这四个基本因素考虑进来。
1)对于家庭的基本生活开支、债务、房贷和车贷,账户上要留多少钱,你心里才会安心?即使不在的时候,仍希望为爱的人撑起一片天。
2)小孩的教育打算留多少钱才安心?真有那么一天,也可以换种形式守护他们。
3)老人的赡养留多少钱?父母的爱,总是一味付出,不会索取,但作为儿女,也希望尽到自己的孝心。
✦✦06、投保要求要看清

虽然寿险相对于其他险种,投保要求相对宽松,但部分产品也会有一些限制。
如健康告知部分,有些疾病就不能投保;
职业要求,部分高危职业不行;
累积保额,要与收入相匹配。
所以如果存在从事高危职业、有既往病史、累计投保保额较高的情况,阅读投保须知的时候,更加要仔细。
✦✦07、免责条款不容忽视
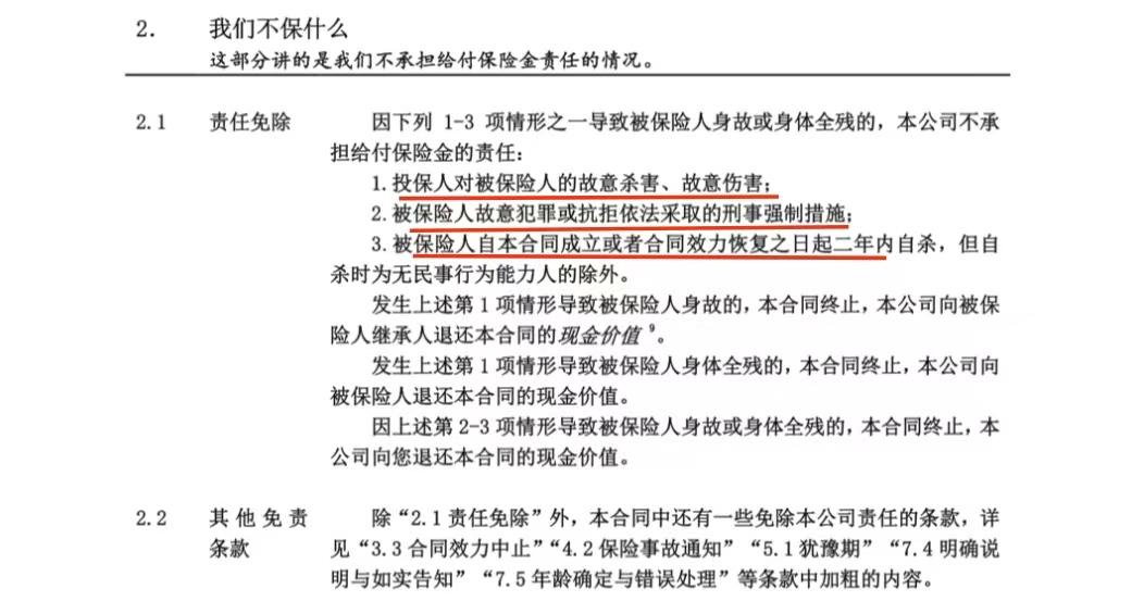
免责条款就是不能赔付的情况。
寿险的保障责任比较纯粹,只保身故和全残,所以寿险的免责条款相对于其他险种较少,尽量选择免责条款较少的。
虽然说寿险不管是在意外身故、疾病身故、意外全残或疾病全残、还是自然死亡都能赔,但我们还是要注意哪些情况下不赔。
投保人杀人骗保,赔不赔?不赔
被保险人2年内自杀,赔不赔?不赔
被保险人因犯罪行为,赔不赔?不赔
如某款寿险的免责条款是这样的:

✦✦08、总结及建议

成人的世界,没有容易二字。
每个城市华灯之下,总有不顾一切努力的人们,他们身上或多或少都有来自父母、爱人、孩子的责任。
他们最怕的不是工作的辛苦、生活的起落,而是生命的“不幸”——万一真的出事了,谁来代替我照顾家庭?
寿险,却恰恰传递着这份温暖,能延续这份家庭责任。建议肩负家庭重任的朋友,一定要配置定寿,这也是有家庭责任的表现。
作为家庭顶梁柱,肩负赡养老小、车贷房贷等家庭重担。想要做全面保障,建议意外险、医疗险、重疾险、寿险都配置。无论发生意外、大病还是不幸身故,都能有保障。