各位小伙伴买医疗险,特别是家里老年人投保时,最担心的一个问题就是医疗险不能保终身,一旦停售就没有了保障。
今天小编给大家介绍一款终身保障癌症的简易版医疗险—防癌医疗险,最高75岁也可以投保。
01
防癌医疗险介绍
一、什么是防癌医疗险?
之前小编给大家介绍过百万医疗险,大家可以把它看作是百万医疗险的简易版,它只针对癌症做出保障。
目前主流的防癌医疗险主要包括年度保额、门诊手术、特殊门诊手术、癌症院外用药、癌症特效药、质子重离子治疗几个方面的保障。
后边小编会为大家详细做个介绍,一定要记得看到最后。
二、防癌医疗险和百万医疗险有什么区别?

1、保障内容更有针对
百万医疗险我们都知道,保障范围覆盖了特定疾病、重大疾病,癌症当然也包含在内,这些都可以给我们赔付。
但是防癌险的范围进一步缩小,它只保障癌症和原位癌。这也是两者本质上的区别。
2、续保时间保障终身
百万医疗险的续保是一年一续,好一点的产品最多也只能保障二十年的续保时间。
因为百万医疗险属于短期健康险,根据银保监会的规定,短期健康险不能含有保证终身续保条款。
而且医疗风险成本很高,医疗费逐年上涨,疾病种类、医疗技术、机器设备等都有很大不确定性。
所以,不管是从监管法规层面来讲,还是从保险的设计逻辑来讲,短期医疗险都不可能保证续保。
而防癌险由于缩小了保障范围,风险更加容易确定,可以做到保障终身。
3、保费价格更便宜
防癌险因为保障内容具体、简单,附加的保障少,对于保险公司来说风险也更小,出险成本更低。
所以防癌医疗险在价格上要普遍便宜一大截。
我们以30周岁男性为例,癌症方面基本相同的保障,防癌医疗险基本要比百万医疗险便宜一半多。
4、健康要求年龄限制更宽松
防癌险虽然限制了自己的保障范围,但是另一方面它的健康要求自然也就更加宽松了。
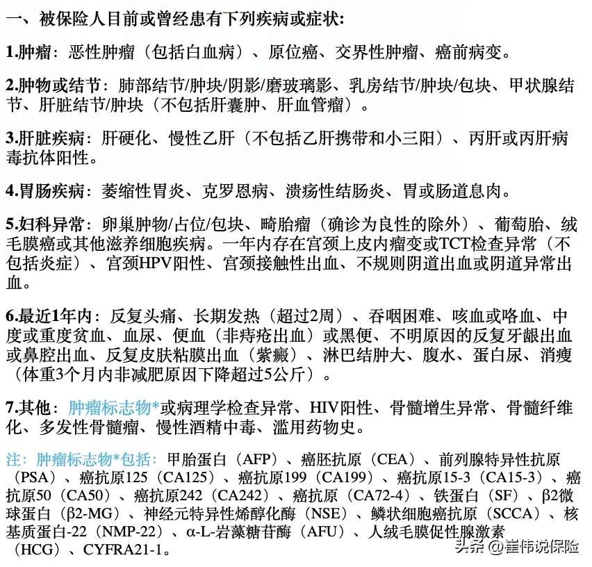
百万医疗险可能身体有些什么小毛病,自己平时都没有感觉到,但是健康告知不能通过。
而防癌医疗险的健康告知,只要不是和癌症沾边的,都没有太大问题。

中国人保金医保1号防癌医疗险健康告知
而且,主流的防癌医疗险投保年龄一般0-70周岁都可以投保,好的产品,像「金医保1号」父母防癌医疗险,能做到0-75周岁投保。
三、防癌医疗险有没有必要?
2020年中国新发癌症病例和癌症死亡人数均为全球第一,24%的癌症新增病例和30%的癌症死亡病例都来自中国。

根据《2000—2014年中国肿瘤登记地区癌症发病趋势及年龄变化分析》显示,70岁老人的患癌概率接近30岁以下年轻人的100倍。
2022年上半年,恶性肿瘤赔付案件位列人保寿险赔付案件首位,占比30.84%。
对比各家保险公司的重疾赔付原因,恶性肿瘤同样全部位列榜首。
大约每10个重疾理赔中,有7个都是因为恶性肿瘤。
而且还没有计算原位癌等轻度肿瘤在内。

身患癌症先不说精神上的损耗和折磨,单单是经济上的花费就让很多家庭无力承担。
小编以北京为例,各种癌症患者人均每次住院的支出约为2.3万元,其中花费最多的胃癌约为5.6万元。
这还只是每次住院的费用,更不用说癌症的各种检查、手术和后续抗癌特效药治疗。
重视癌症、防范癌症对于每个人来说都是需要认真考虑的健康问题。
四、什么人群适合防癌医疗险?
预算有限群体:防癌险的保费相对更优惠,对于经济比较有压力的家庭来说,先保障一份防癌险,等经济好转再为自己或家人配置重疾险和医疗险是更好的选择。
中老年人群体:随着年龄段的增长,身体机能也会逐渐下降,普遍会有“三高”等其他健康问题,一般很难通过重疾险和医疗险的核保,更加适合健康要求更加宽松的防癌医疗险。
不良生活习惯和癌症家族史群体:癌症的诱发和我们日常生活习惯息息相关,比如:抽烟、饮酒、饮食不规律等都会大大增加口腔癌、喉癌、胃癌、肝癌、肺癌的患病风险。
同时,有很多的癌症正是因为遗传导致的,所以为了防患于未然,购买一份防癌险是非常有必要的。
02
防癌险优秀产品
一、「金医保1号」防癌医疗险
介绍完了防癌医疗险的一些基础知识,我们来看看目前市面上比较优秀的「金医保1号」。

「金医保1号」有普惠版和升级版两个版本。
普惠版保障内容稍微弱一些,价格当然也要更加优惠;升级版保障更好,价格也要更贵。
下面我们一起来分析一下这款防癌险目前的大热门。
1、相同保障
整体来看,这款产品保障内容还算不错,该有的东西都不缺。
小编第一眼注意到的是他的投保年龄,最高75岁都可以买到,这个年龄在防癌险里边可是数一数二的。
两个版本都是保证终身续保,出险或者身体健康问题也不用担心被拒保。
可以说买了之后,就真的能保你一辈子。
比如恶性肿瘤、轻度肿瘤、原位癌,两个版本都能保。
除了基础癌症医疗,包括155种抗癌特效药、院外用药的,都能够100%赔付。
相比市面上一些防癌险产品外购药只能保障一年期,「金医保1号」的外购药保障写在合同里,保证续保一辈子。
不用担心来年停售没有保障。
而且像癌症治疗产生的住院前后30天门急诊费用、住院、特殊门诊、门诊手术都在报销范围内。
首年增送100万保额的质子重离子治疗,不过之后续保作为附加项需要额外加钱。
但是这一项是不保证续保的,随时可能会停售。
而且「金医保1号」支持重疾绿通、住院垫付、在线问诊、特药服务四项保障。
不要觉得这些增值服务可有可无,遇到事的时候它们真的是可以实实在在提高就医体验。

2、保障区别
两个版本主要是在免赔额和赔付比例上有所不同。
- 普惠版:2万免赔额,报销比例最高只有80%。
- 升级版:0免赔额,报销比例可以达到100%或者90%
公立三甲医院普通部报销比例(普惠版)80%,(升级版)100%。
升级版的90%是指在三甲以下,公立二级或二级以上医院赔付比例。
并且,这两个版本在外购药的报销上也有一些差异。
升级版:对于社保外的外购药报销 100%,在指定药房购买的社保内外购药最高报销 90%;
普惠版:对于社保内外的外购药都是最高报销 80%。
普惠版虽然便宜,但是如果预算允许,小编建议选升级版,在赔付门槛和赔付比例上性价比会更高一些。
注意!虽然防癌险对健康情况限制没有那么严格,但是与肿瘤、结节相关的健康问题还是要重点考察。

例如健康告知里提到的原位癌、肿物和结节等癌症的潜在风险都需要经过人工核保,这块的审核还是比较严格的。
3、总结一下
「金医保1号」分为两个版本显得更加人性化,能够兼顾到不同预算和需求的人群。
而且保障内容都比较全面,只有赔付门槛和赔付比例上有些差别,但是一分价钱一分货,也在合理范围内。
如果你是身体健康方面有些问题,或者年纪较大的老年朋友。
不能正常投保重疾险或者百万医疗险,小编建议可以多考虑考虑「金医保1号」防癌险。
再搭配上当地的惠民保和其他意外险、寿险,尽可能提供更加全面的保障。
二、同类热门优秀产品对比

为了方便小伙伴们查看,表中几款产品的不同处做了标红。
因为「金医保1号(普惠版)」主要针对低预算人群,主打低价路线。
而且赔付门槛高,报销比例也不是很好,如果预算不是特别紧张,不太建议购买。
所以我们主要来看「金医保1号(升级版)」、「好医保-终身防癌医疗险」和「微医保-终身防癌医疗险」。
1、投保年龄更宽松

和其他两款产品相比,「金医保1号」的承保年龄为28天-75周岁,多出了5年,对于年纪较大的老年人来说更加友好。
2、指定医院更多

通过表中我们可以看到,其他两款产品都有指定的几十家医院才可以100%报销,是根本不够的。
「金医保1号」只要是国家规定的三级甲等医院都可以做到100%报销。
与「好医保」的57家和「微医保」90家指定医院相比,截止2021年,全国共有三甲医院1441所。
3、癌症用药
在癌症患者治疗中,癌症用药同样是一笔大开支。

「金医保1号」涵盖了155种癌症特效药,医保目录外的癌症特效药,不论是否经社保身份结算,都能够100%赔付(升级版)。
而「好医保」和「微医保」分别只有118种和120种特效药。
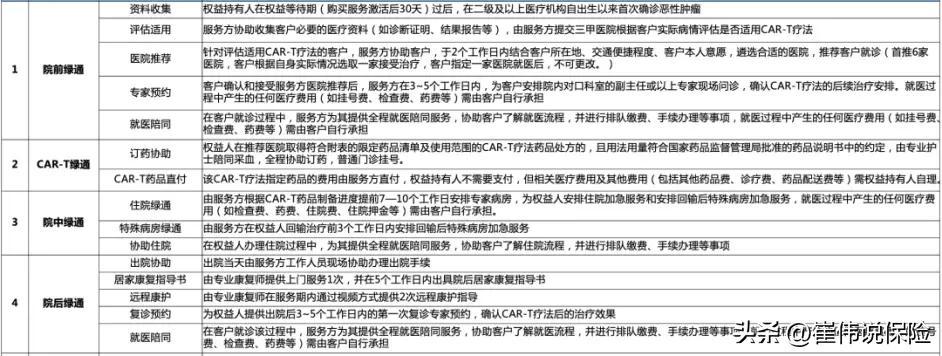
并且「金医保1号」在11月份投保可以赠送1年CAT-T权益卡。
需要使用CAR-T疗法时,可以开辟院前、院中、院后绿色通道,协助治疗。

「金医保1号」CAR-T权益说明
CAR-T疗法作为目前比较先进的抗癌方法,对于普通人当自己亲人住院时要做到详细的了解还是比较困难。
专业的事交给专业的人,困难时候能有一份额外的帮助还是很暖心的。
对比下来,在癌症特效药和院外用药上,其他两款产品无论是药品数量还是赔付标准的限制,都没有「金医保1号」来的宽松。
4、质子重离子治疗
「金医保1号」还有一项比其他两款产品做的优秀的地方,就是如果用到质子重离子治疗的保障范围更广。
三款产品对于质子重离子治疗虽然都是可以附加的额外保障,并且首年投保赠送一年。

但是具体的内容上还是有差别的。