车辆保险具体可分交强险和商业险,车险与我们生活紧密相关,让我们一起来看看综合改革之后的车险长什么样?

交强险保什么?见下图

交多少保费呢?
交强险最终保险费=交强险基础保险费×(1+与道路交通事故相联系的浮动比率 X费率)
不同地区浮动系数方案见下图


商业险主险包括机动车损失保险、机动车第三者责任保险、机动车车上人员责任保险共三个独立的险种:


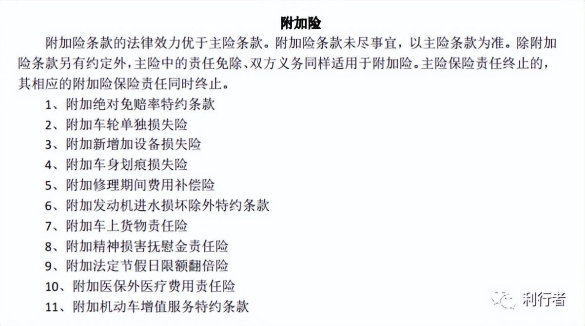
附加险

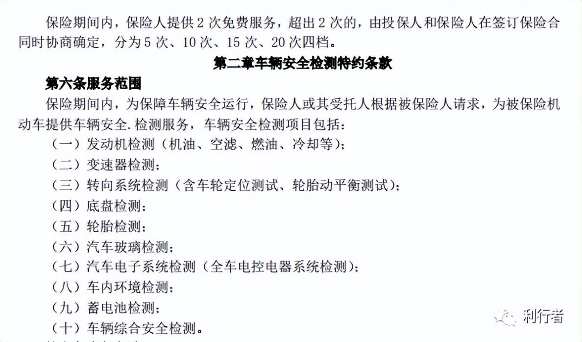
增值服务有哪些?





车险综改后,短期内对于消费者可以做到 “三个基本”,即“价格基本上只降不升,保障基本上只增不减,服务基本上只优不差”。一是交强险责任限额大幅提升;二是商业车险保险责任更加全 面;三是商业车险产品更为丰富;四是商业车险价格更加科学合理;五是车险 产品市场化水平更高;六是无赔款优待系数进一步优化。