准备出国的学生们也开始收拾行囊,踏上求学路了。
出国留学,保险必买,下面我们就一起来了解一下留学保险的知识吧。
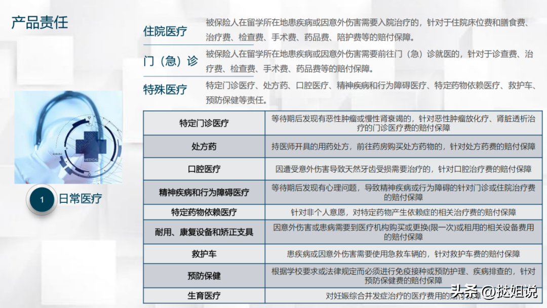
留学专用保险最主要是保障意外伤害和疾病。
国内购买留学险的优势
1、出国留学,保险必买,境外保单是英文保单,理解起来相对吃力,国内产品提供7*24小时中英文双语服务。
2、保费更低,不到2000美金【美国留学生,提供保费豁免支持】。
3、我们是中文保单和服务,有保险公司帮忙对接中文理赔,优势很大。
4、我们的产品可以包含国内的保障,如果中途回国,保障不会断档。
5、实时就医协助服务和全球范围紧急救援服务。
留学保险推荐
推荐一款境内可投保的 “海外留学生保险”。




产品亮点
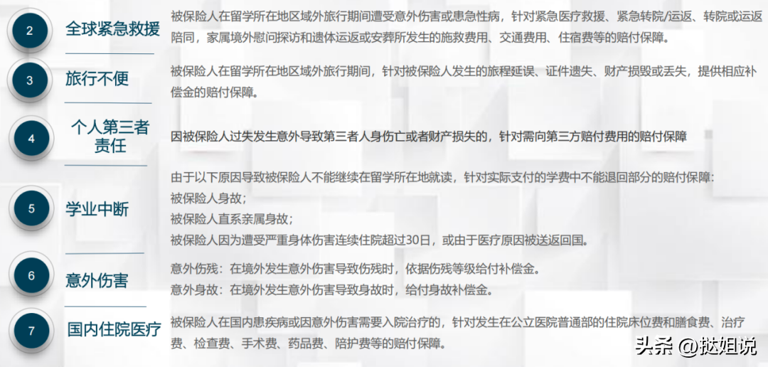
1、保障责任全:意外伤害、紧急救援、学业中断、旅行不便等
2、涵盖新冠检测费:一年4次
3、解决留学生寒暑假回国医疗需求
产品价格
【美国计划】

【非美国计划】
