今年的重疾险市场、百万医疗险市场,都乏善可陈。
在新老重疾定义切换之际,重疾险需求释放了太多。
再加上现在的阵阵“寒意”,大概只有新生儿市场,还需求旺盛了。
保险公司也很知趣,把重点也放在了“拉新”上。
在少儿重疾险上,“大黄蜂”和“青云卫”两个IP在卷来卷去。
面对刚刚升级的“青云卫”,猫妹还是挺动心的,居然冒出“家里要是再有个小娃娃就好了”的念头。
不过,这可怕的想法也就是稍纵即逝,毕竟养个娃,可不是只有买个便宜的重疾险那么简单。

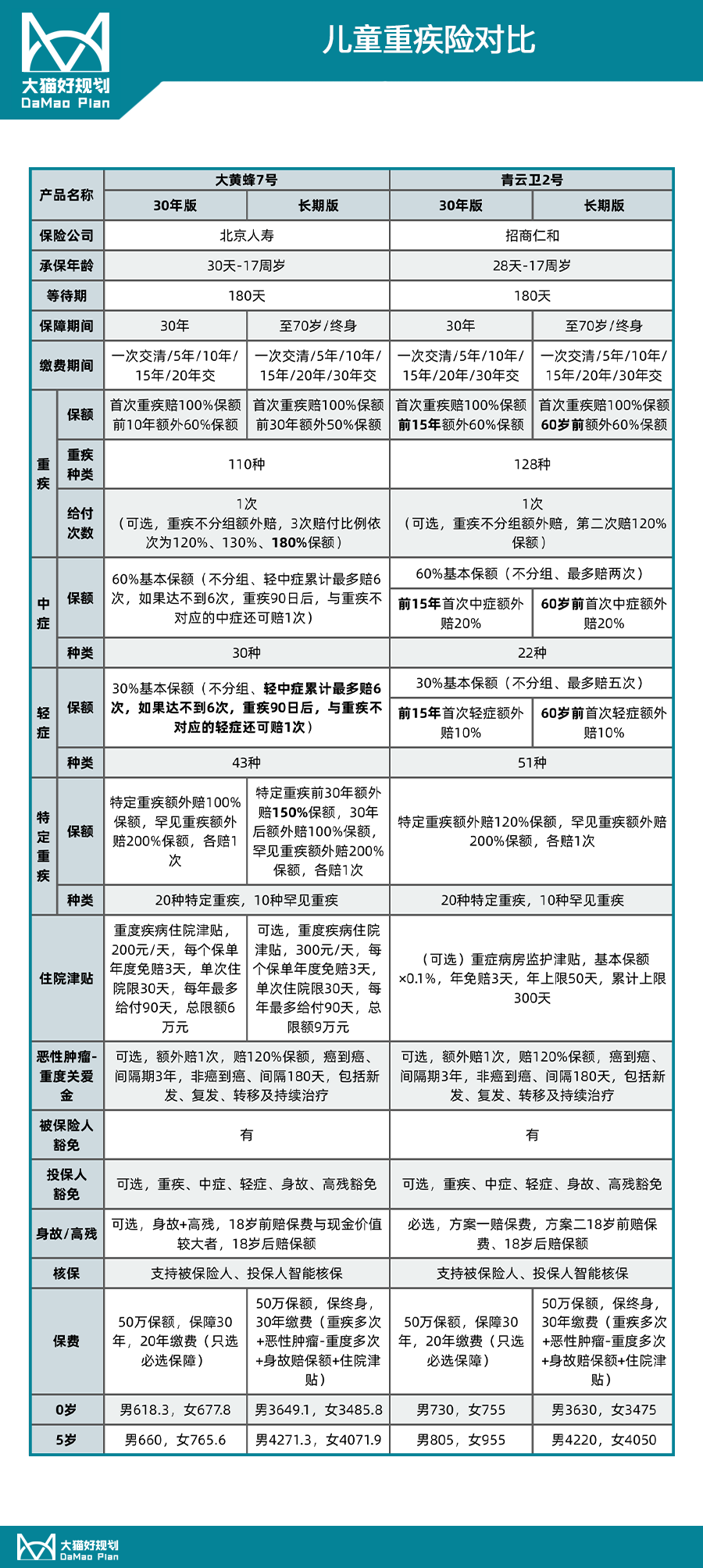
今天破破规矩,先不上图,先说结论。
猫妹觉得,两个IP虽然卷,但是“青云卫”也学乖了,不是全面硬碰硬,必须东风压倒西风,而是选择性的找到自己的比较优势。
所以,目前看,如果想买保30年的,选“大黄蜂”,如果想到70岁或者终身,选“青云卫”。
30年选“大黄蜂”的理由是价格更极致。
身故赔付这样的非核心需求,完全可以不要,抓住重疾、中症、轻症、儿童常见疾病额外赔,核心保障就够了,再多一点,叠加上癌症多次赔,更周全了。
用最少的钱,解决的最最最核心的基础保障问题。
终身(或保到70周岁)选“青云卫”的理由是保障特别全面,性价比高。
在价格没有巨大波动的情况下,“青云卫”大大延长了重疾额外赔的时间,直到被保险人60岁前都有额外赔付,相当于给孩子加了一份保到60岁的定期重疾险;与此同时,还附带身故保障。
虽然身故保障不是必须的,但是对于一份保终身的重疾险来说,除非提前退保,否则必然会面临死亡这个环节。
如果有这个保障,万一人没了,就不用掰扯到底因为啥没的,死亡原因是不是符合重疾、中症、轻症的要求。保险公司赔的更痛快,家人能省点事儿。

接下来细细对比一下保障情况。

从基本责任看,两款产品相似度很高,大体形态保持了相当高的一致性。
核心保障:单次重疾+多次轻/中症额外赔+儿童常见重疾额外赔。
可以附加:重疾多次赔、癌症多次赔、身故保障、重疾津贴。
作为后发产品,青云卫2号在功能上,做了一些改进:
重疾额外赔时间,比大黄蜂7号覆盖更久一些(保30年的多覆盖5年,保终身的延长到60岁);
增加特定时间内的轻、中症额外赔;
它还规定重疾多次赔和癌症多次赔可以叠加理赔,也就是第二次最高能达到240%保额(初次确诊非“恶性肿瘤-重度”,1年后,除此确诊“恶性肿瘤-重度”,可以同时获赔120%保额的第二次“恶性肿瘤-重度”保险金+120%保额的“第二次重大疾病保险金”);
虽然保障增加,但是保终身的产品,定价跟大黄蜂7号不相上下,加量不加价,所以更具竞争力。
如果想给孩子挑个保终身的重疾险,那么青云卫2号是目前最优的投保选择。
这里多说一句,从大数据看,大部分父母一旦动了长期保障的念头,在保终身和保到70岁之间,往往会偏向保终身。
作为先行者,大黄蜂7号的优势更多体现在保30年期上:
因为它不捆绑身故,可以花最少的钱,解决孩子的大病风险问题,或者换个说法可以在有限的预算里把保额做足。
像0岁的孩子,如果不额外勾选其他保障,一年600多块钱就搞定50万保额;即便是想多一重保障,附加“恶性肿瘤-重度”关爱保险金,男孩一年保费688.3、女孩767.8,价格依然很实惠。

猫妹知道,大家都很舍得给孩子砸钱。
尤其是宝宝刚出生那会儿。
所以你看,现在做母婴生意的、早教生意的,都很赚钱。
中年男人不如*。
但实际上,冷静的想想,我们的每笔钱还是要花在刀刃上,问一问投入是否值得。
毕竟谁家的钱赚的都不容易,年轻爸妈可能是刚掏空六个钱包买了房、买了车,或者正在攒钱买房买车。
猫妹给孩子选保险,一贯的风格就是不求最贵、不求最好,但求最适合。
养了两个小孩后的感受:最贵的,不一定是最好的;最好的,不一定是最适合你家的。
新手父母大可不必追求一步到位,追求完美,去选超出自己当下能力范畴之外的保险。
比如非要给孩子买终身的保险,非要给孩子存下多少教育金。
与其这样,莫不如拿着钱,先给自己也买一份重疾险、买一份百万医疗险,顶梁柱给自己买一份定期寿险。
猫妹不是说保终身的保险不好、教育金不好。
它们虽好,但可能还不适合现在的你。
皮之不存毛将焉附,这个道理大家得懂。
孩子最大的保障不是保险,而是父母。
保险再好,也只是我们转移风险的一个工具。