如果家里养了猫狗,最怕的是什么?
怕它们生病。
我自己养了两只猫,我知道宠物看病有多贵。
有一次我家里的小白,不仅把我的一双鞋子抠破了,还把鞋带给吞了。
当时我的心情很复杂,毕竟是真的怕猫出事。
但是我的那双AJ,也是真的贵啊。

接着,我抱着复杂的心情抱着若无其事的小白,去了宠物医院。
医生说先做个全身检查,包括抽血、彩超和X光,然后才能给出下一步的诊疗方案。
我说好,去了前台缴费,一共收费两千三百二十八。
然后医生就把猫拿走了,说让我过2个小时来取。
2个小时过去后,医生告诉我检查结果都很正常,估计猫自己偷偷吐出来了,买个化毛膏回去,平时多吃点就没事了。
就这???
我一时间不知道是该开心,还是心疼我的钱。
我就在两种情绪之间,左右为难。
还不如直接让我,左右为男。

2
像这样的事情,每天都在发生。
宠物不会说话,不会告诉你哪里不舒服,哪里有病。
所以一旦宠物有了一点异常,去到医院就要先做个几千块的全身检查,查完发现宠物倒是没事,但是主人看到账单后快心梗死了。
直接痛失一个月的房租。
而且宠物看病没医保,医疗费全都要自己掏腰包,小病几百上千的我倒是没问题,但是严重一点的病,那妥妥地就得上万了,想想都肉疼。
所以讲真,有时候我宁愿是我自己生病,也不要是我的猫生病。
如果没保险的话,这也太费钱了吧…
由于这点,之前也一直有人问我:
宠物保险该怎么买,支付宝上的宠物险值不值得买。
最近刚好养猫的朋友问了这些事儿,我就正好做一期关于 “宠物险该怎么买” 的内容。
首先,我来讲下挑选一款宠物保险的要点。
方便大家自行挑选,以避开某些有问题的产品。
宠物险这块鱼龙混杂,好产品真不多,大家要擦亮眼睛。
第一、宠物险的报销范围要覆盖全病种,支持报销的定点医院要够多
市面上某些宠物险,只保障宠物的意外伤害,比如摔伤、撞伤等等。
但如果是养猫的话,一、猫不出门,发生意外的概率很低,二、猫有九条命,想受个意外伤害也不容易。
反而,猫倒是经常会生一些小病,比如感冒、肠胃病,尤其是品种猫。
如果不保因疾病导致的医疗费的话,买宠物险就没啥意义了。
而如果保障的疾病不够广,只限于发烧、肠胃炎、感冒这些,那保障也不算全。
所以要买能覆盖全病种的宠物险,不管是生病还是意外伤害,只要去宠物医院接受了治疗,就能报销。
另外,宠物医疗险跟人的医疗险有个非常大的区别。
宠物没有公立医院,所以通常是保险公司会要求,必须去合作的定点医院就医,才能报销医疗费。
那如果这款宠物险合作的宠物医院不够多的话,可能买了也没什么用。
比如说猫生了一个急病,要马上去医院,然后最近的合作医院在三十公里外,这时候为了救命,肯定会选择 “就近就医”,这样就没法报销了。
所以在宠物医疗险的选择上,一定要选择合作医院多的、自己附近就有合作医院的宠物险。
当然,如果能支持在非合作医院报销,那就更好了。
但这个,一般我会建议去合作医院。
因为保险公司为了防止被骗保,会先对合作点进行一轮筛查,这家医院正不正规、收费合不合理,是否健康运营,都会作为合作的考量点。
相当于,这个医院有没有道德风险,保险公司帮你筛查过了。
带主子去这样的医院看病,也会相对靠谱一点。
总比信xx点评好…

3
第二、医疗的报销额度够不够用,免赔额是多少,报销比例如何
一般我会建议选单次报销额大于2000元,年总报销额大于1万元的产品。
如果小于这个数,保障的意义就弱了,主子如果生了一些严重的疾病,可能就兜不住了。
免赔额可以理解为是医保的起付线,要超过这个数以上的部分才能报销。
一般最好为0,其次是不超过300元。
报销比例的话,由于宠物险很容易赔穿…
所以,医疗报销比例一般在50%左右。
但宠物的医疗费本身也不便宜,如果产品的价格OK,杠杆比算得过来,那小主一年生一次病,基本就能把保费给赚回来了,甚至还有多。
第三、产品本身的性价比如何
价格、价格,还是价格。
医疗险是属于低损、高频次的保险产品,有造成损失小(一般几万已经罕见了)、高频次发生(猫狗的生病频次可能比人还要高)的特性。
这类产品,保险公司在设计的时候,为了防止赔穿,很容易就会做成高度保守的产品。
什么叫高度保守呢?一、计算一个保守的预定发生率,做高产品定价;二、通过提高理赔门槛,来降低理赔金额和次数。
所以买这类产品的话,务必要关注性价比,如果性价比太低,那意味着从覆盖损失的概率角度来讲,这笔帐一定不划算。
这样的话,还不如自己掏腰包呢。

4
看完以上这些要点后,如果你觉得挑选太麻烦,也可以直接抄作业。
我在支付宝上找了两款性价比不错的宠物险,一个经济实惠,一个保障高配,适合不同预算的大可爱给主子投保。
第一款是大地保险的【宠物医疗险】。
经济实惠,随意选配。

这款产品一共有三个版本,每个版本的区别如下:

其中我比较推荐的是升级版,性价比很高,保障额度也够用。
每个月33.25元,一个猫玩具的钱,就可以给自家主子每年1.5万的医疗报销额度(每次报销限额1500元)。
这款产品支持不限疾病报销,除了先天性、遗传性和已有的疾病外,其他疾病/意外导致的医疗费都可以报销。
合作的定点医院也很多,我看了下,离我800米的地方就有一家,并且支持非定点合作医院报销,就是报销比例会低个20%。
而且还有一些实用的增值服务,比如送猫3联/犬7联疫苗1针,送一次体外驱虫,几乎等于前两个月的保费免了…
直接在支付宝上搜索“宠物医疗险”,就能找到这款产品,记得选带 “蚂蚁保金选” 标志的那款。
ps: 蚂蚁保金选,是各大保险公司和蚂蚁保一起推出的服务,从投保门槛、性价比、保障范围、服务理赔和公司经营五个维度对平台上的产品做综合对比,最终筛选出综合竞争力最强的保险产品。据说综合评估排在产品类别前10%的,才会入选“金选”,带有这个标志。
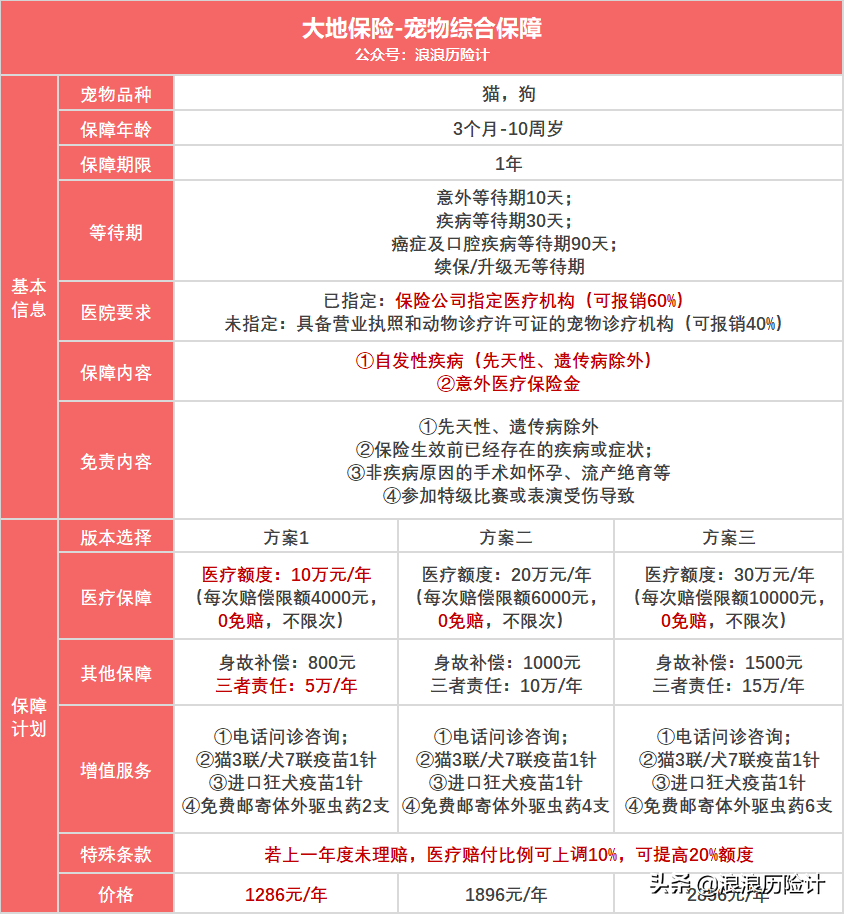
第二款是大地保险的【宠物综合保障】。
保障高配,有钱之选。

这款产品也有三个版本,每个版本的区别如下:

跟上一款对比,这款的价格贵了不少。
当然,加价也加量,这款多了几个优势:
1. 高医疗额度,最低有10万/年的医疗额度,单次最高可以报销4000元;
2. 0免赔,看病一分钱也能报,实用率更高;
3. 增加了三者责任险,很适合养狗的家庭,如果狗子出门不小心误伤到人,或者损害了别人的财物,保险最高可以帮赔5万/年。
4. 增值服务更多,除了送猫3联/犬7联疫苗1针、体外驱虫药2支外,还多送了进口狂犬疫苗。
如果家里养的是大型犬,并且预算允许,我会更推荐这一款。
投保的话,直接在支付宝上搜索“宠物综合保障”,就能找到这款产品,同样记得选带 “蚂蚁保金选” 标志的那款。道理我刚才已经分析过了。