标策网 知识分享 重疾险能保哪些重大疾病?怎么赔付?

重疾险能保哪些重大疾病?怎么赔付?

听说很多人还是不太懂重疾险

小新暗暗拿小本本记下

重疾险到底能保哪些重疾?

怎么赔付?能赔付多少钱?

理赔流程是什么?

……

关于这些问题

小新统统整理好了答案

赶紧来看看

重疾险能保哪些重大疾病?

目前,市面上的重疾险一般都会保障100多种重疾,根据保险公司的产品设定不同,每款重疾险产品保障的疾病种类也不一样,但是都必须包括银保监会规定的28种必保重疾。也就是说:

重疾险所保重疾=28种银保监会规定的高发重疾+保险公司规定的其他重大疾病

28种必保重疾如下:

重疾险赔付条件是什么?

很多人认为重疾险就是确诊即赔,其实并不是这样!

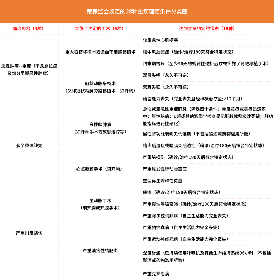
如果我们将重疾险必保的28种重疾的赔付条件分类,大致可以分为3大类:

①确诊即赔

②实施了某种手术才能赔

③达到了某种状态才能赔

简单举个例子,恶性肿瘤(不含原位癌及部分早起恶性肿瘤)是确诊即赔的;而像冠状动脉搭桥术,需要患者实施了开胸手术才可以获得理赔;脑中风后遗症,则需要确诊或者治疗180天达到某种特定状态才能赔付。

小新整理了「银保监会规定的28种重疾理赔条件分类图」,供大家参考:

重疾险能赔多少钱?

首先,需要知道的是,重疾险属于定额赔付,达到理赔条件,就能赔,买的最高,赔的就越多。和费用报销补偿的医疗险产品有很大区别。

所以重疾险能赔多少钱,自然是要看投保时的保额是多少

比如投保了达尔文6号重大疾病保险,投保时选择的保额是50万元,要是不幸确诊了恶性肿瘤–重度(不含原位癌和部分早期恶性肿瘤),就可以获得保险金50万元;如果同样的情况,投保时选择的保额是30万元,理赔是就只能获得30万元的保险金。

当然,如果投保了两份重疾险,是可以叠加赔付的

比如小明在新一站投保了50万的达尔文6号重大疾病保险后,觉得保额不够,又在新一站投保了一份50万的超级玛丽6号重疾险,两份保险的等待期过后,小明不幸双目失明,且永久不可逆,就可以获得两份保险的叠加赔付,共计100万元。

不过,需要注意的是,重疾险的保额并不是想买多少就买多少。一般保险公司为了控制风险,会对最高保额有一定的限制,像上面提到的达尔文6号和超级玛丽6号,最高线上可投保的保额都是50万。

除了单个产品,同一个人,在同一家保险公司的累计最高保额,通常也会有限制。比如你想买200万重疾,但某家公司对单个投保人有80万的重疾额度限制,那你就只能换其他保险公司的产品,来做进一步的补充了。

重疾险的理赔流程是怎么样的?

重疾险的理赔大致可以分为4个步骤,

①先到医院确诊(病历等资料保留好)

②向保险公司申请理赔(新一站理赔专员可帮助用户申请理赔)

③准备理赔材料进行提交(新一站理赔专员可协助用户准备所需材料,并进行整理和把关,待资料齐全后,提交给保险公司)

④等待理赔结果

以上就是关于重疾险能保哪些重大疾病、怎么赔付、能赔多少钱,以及理赔流程的内容。

版权声明:本文内容由互联网用户自发贡献,该文观点仅代表作者本人。本站仅提供信息存储空间服务,不拥有所有权,不承担相关法律责任。如发现本站有涉嫌抄袭侵权/违法违规的内容, 请发送邮件至 3099389@qq.com 举报,一经查实,本站将立刻删除。
返回顶部