标策网 知识分享 售后回租是什么意思(关于民法典相关问题浅析)

售后回租是什么意思(关于民法典相关问题浅析)

融资租赁(financial lease) 是目前国际上较为普遍的非银行金融形式,融资租赁最常见的形式有直接融资租赁、经营性租赁、转租赁、委托租赁、分成租赁和售后回租,售后回租是融资租赁的常见模式之一。本文将从融资租赁、售后回租的定义出发,分析常见的几种融资租赁业务模式,解读《民法典》中关于售后回租的规定及对售后回租业务的影响,并结合《民法典》发布前后的司法审判案例和笔者实践工作经验,抛砖引玉给出些许建议。 一、概述 (一)融资租赁及售后回租的定义 融资租赁(Financial Leasing)又称设备租赁(Equipment Leasing )或现代租赁(Modern Leasing),是指出租人根据承租人对租赁物件的特定要求和对供货人的选择,出资向供货人购买租赁物件,并租给承租人使用,承租人则分期向出租人支付租金,在租赁期内租赁物件的所有权属于出租人所有,承租人拥有租赁物件的使用权。租期届满,租金支付完毕并且承租人根据融资租赁合同的规定履行完全部义务后,租赁物件所有权即转归承租人所有。[1]全国人民代表大会于1999年3月15日发布,并于1999年10月1日生效的《中华人民共和国合同法》(以下简称《合同法》)第二百三十七条规定,融资租赁合同是出租人根据承租人对出卖人、租赁物的选择,向出卖人购买租赁物,提供给承租人使用,承租人支付租金的合同。《民法典》第七百三十五条与《合同法》第二百三十七条的规定保持一致。 售后回租(sale-leaseback)是融资租赁的主要业务模式之一,是指承租人以融资为目的,将自有资产出售给从事融资租赁业务的公司后,再与该公司签订融资租赁合同,将已出售的资产从出租人处租回的业务活动。原中国银行业监督管理委员会(现已撤销)于2014年3月13日发布并生效的《金融租赁公司管理办法(2014)》第五条也规定了何为售后回租,本办法所称售后回租业务,是指承租人将自有物件出卖给出租人,同时与出租人签订融资租赁合同,再将该物件从出租人处租回的融资租赁形式。售后回租业务是承租人和供货人为同一人的融资租赁方式。最高人民法院于2020年7月出版的《中华人民共和国民法典合同编理解与适用》,第二编第十五章”融资租赁合同”中提到,售后回租是指承租人为了实现融资的目的,将其自有物的所有权转让给出租人,再从出租人处租回该物使用,并按期向出租人支付租金的交易方式。 (二)中外融资租赁业务的发展 融资租赁是从二战后发达市场经济国家逐渐发展起来的间接融资方式,从20世纪中叶肇始于二战后高速发展的美国,随后便在发达资本至市场国家广泛传播,并在20世纪80年代以后逐步传播至第三世界资本主义国家。[2]从全球范围看,1978年至2007年的30年间,融资租赁交易额持续增长,但因受2007年全球金融危机的影响,欧美国家的融资租赁市场的业务量开始下降,2010年开始,随时世界经济的复苏,融资租赁市场科逐渐活跃起来。 我国融资租赁行业是改革开放的产物,20世纪80年代,中国东方租赁公司、中国租赁有限公司的成立,标志着我国融资租赁业诞生。我国融资租赁业的发展主要可分为四个阶段,起步调整期(1981-2000)、蓄势待发期(2001-2010)、快速增长期(2011-2016)、增长放缓期(2017年至今)。 (三)融资租赁的主要业务模式 在新的经济形势和市场需求下,融资租赁的模式逐渐多样化。当前世界范围内常见的融资租赁业务类型主要有:直接融资租赁、售后回租、转租赁、杠杆租赁、委托租赁等,我国融资租赁业务以直接融资租赁、售后回租、转租赁等类型为主,这其中,售后回租是最为常用和常见的融资租赁模式。 1.直接融资租赁 直接融资租赁是指租赁公司向设备制造厂商购进用户所需设备,然后再租给承租人使用的一种主要融资租赁方式。

2.售后回租 售后回租,如前文所述,是指承租人以融资为目的,将自有资产出售,然后向出租人(买方)租回使用的模式。采用这种租赁方式可使承租人迅速回收购买物品的资金,加速资金周转。

3.转租赁 转租赁,是指以同一物件为标的物的融资租赁业务,转租人以收取租金差为目的,在租赁期内将从其他出租人处租赁的资产,出租给第三方的行为。

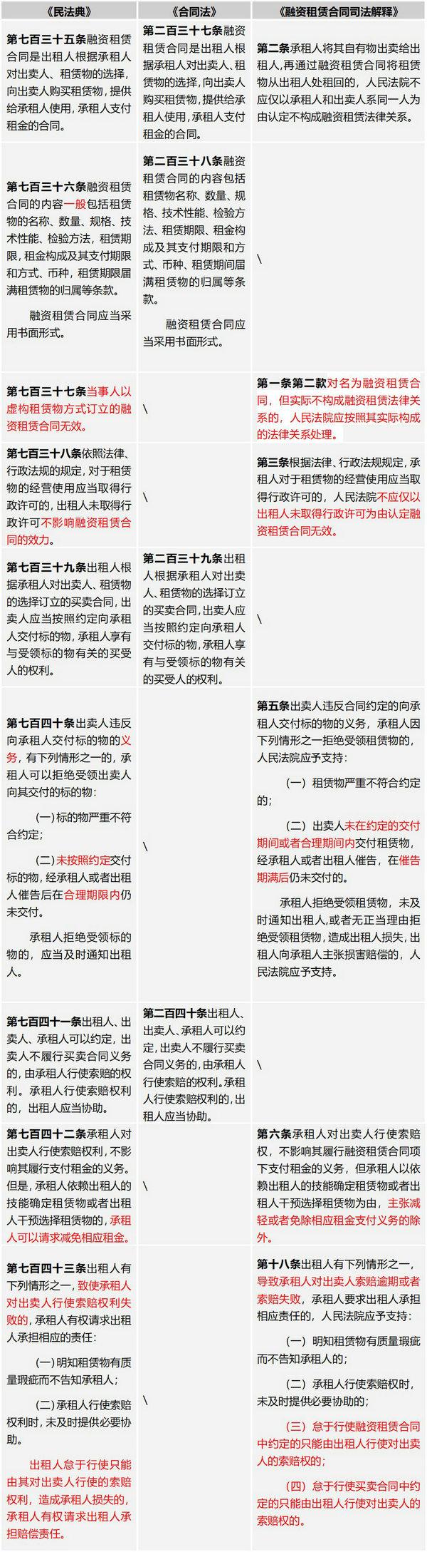
二、《民法典》对融资租赁合同的相关规定及对售后回租业务的影响 (一)《民法典》对融资租赁合同的相关规定 《民法典》合同编第十五章共二十六条专章规定了”融资租赁合同”,在《合同法》第十四章及最高人民法院于2014年2月24日发布并于2014年3月1日生效的《最高人民法院关于审理融资租赁合同纠纷案件适用法律问题的解释》(法释〔2014〕3号,以下简称《融资租赁合同司法解释》)等规定的基础上,对已有规定作出了部分修改,并新增了个别条款。其中,第七百三十五条延续了《合同法》第二百三十七条对”融资租赁合同”的界定,删除了《民法典(草案)》中第七百三十五条第二款关于售后回租的规定,即”承租人将其自有物出卖给出租人,再通过融资租赁合同将租赁物从出租人处租回的,承租人和出卖人系同一人不影响融资租赁合同的成立。”因此也在一定程度上引发了关于售后回租业务模式合法性等方面的争议。《民法典》与《合同法》《融资租赁合同司法解释》的条款对比具体如下:

(二)《民法典》规定对售后回租业务的影响 1.不影响售后回租模式的合法性 《融资租赁合同司法解释》第二条规定,承租人将其自有物出卖给出租人,再通过融资租赁合同将租赁物从出租人处租回的,人民法院不应仅以承租人和出卖人系同一人为由认定不构成融资租赁法律关系。该条肯定了售后回租的交易模式,认为售后回租实质构成融资租赁法律关系。此外,《中华人民共和国民法典合同编理解与适用》,第二编第十五章”融资租赁合同”及中国银行保险监督管理委员会于2020年5月26日发布并生效的《融资租赁公司监督管理暂行办法》(银保监发〔2020〕22号)对售后回租的界定及售后回租业务开展的相关内容作出了规定。虽然《民法典》没有单独的条文论述售后回租模式的融资租赁交易,但结合相关规定、过往的司法实践、监管部门的监管态度及融资租赁市场的运行情况,《民法典》的颁布对售后回租业务没有实质性的消极影响,在不违反法律、公序良俗等情况下,并不会因为《民法典》没有明确规定,而否定售后回租作为一种融资租赁交易模式的事实。售后回租交易在符合《民法典》第七百三十五条规定的情形下,认定为构成融资租赁法律关系。 2.以虚构租赁物方式订立的融资租赁合同无效 《民法典》第七百三十七条规定,当事人以虚构租赁物方式订立的融资租赁合同无效。《融资租赁合同司法解释》第一条规定,人民法院应当根据合同法第二百三十七条的规定,结合标的物的性质、价值、租金的构成以及当事人的合同权利和义务,对是否构成融资租赁法律关系作出认定。对名为融资租赁合同,但实际不构成融资租赁法律关系的,人民法院应按照其实际构成的法律关系处理。《民法典》第七百三十七条是新增条款,部分改变了《融资租赁合同司法解释》所规定的”按照其实际构成的法律关系处理”的规则,明确了融资租赁合同有效的条件之一是租赁物必须真实。但《民法典》也留下了需要进一步确认和解决的问题,如”虚构租赁物”的认定,实践中名为”售后回租”的交易过程中,可能不存在实际的租赁物,或者存在实际的租赁物,但交易双方并未转移租赁物的所有权等情况,但目前并无统一适用的认定标准。 3.租赁物的所有权未经登记,不得对抗善意第三人 《民法典》第七百四十五条规定,出租人对租赁物享有的所有权,未经登记,不得对抗善意第三人。这一条确立了融资租赁登记规则。融资租赁交易一经登记后,便取得了对抗善意第三人的法律效力。但在融资租赁登记制度建立之后,融资租赁公司还应正确识别和分析融资租赁登记制度存在的局限性,采取必要措施保障自身对租赁物所享有的所有权不受侵害。例如:未来动产统一登记制度,可能还是主要以登记的主体而非登记的财产作为依据。这意味着如果租赁物一旦出现被承租人转让、出租给第三人等情形,该第三人在处置租赁物时,原出租人在对抗该第三人的相对人时存在”失灵”风险的可能,需要融资租赁公司采取必要措施予以应对。 4.出租人对租赁物的担保权或将适用”混合担保”的规则 按照《民法典》第三百九十二条关于”混合担保”的规定,被担保的债权既有物的担保又有人的担保的,债务人不履行到期债务或者发生当事人约定的实现担保物权的情形,债权人应当按照约定实现债权;没有约定或者约定不明确,债务人自己提供物的担保的,债权人应当先就该物的担保实现债权;第三人提供物的担保的,债权人可以就物的担保实现债权,也可以请求保证人承担保证责任。提供担保的第三人承担担保责任后,有权向债务人追偿。按照这一规则及担保制度的体系解释,融资租赁中,约定的清偿顺序优先于法定的清偿顺序,若当事人没有明确约定,出租人同时拥有其他主体保证担保或抵、质押担保的情形下,承租人违约时,出租人需按法律规定先行处置承租人提供的担保物之后,方可对其他担保主体实现担保权益。 5.融资性租赁被抑制的趋势 《中华人民共和国民法典合同编理解与适用》中还提到,司法实践中,因售后回租交易的出卖人与承租人归于一体,与传统融资租赁交易的三方当事人存在一定区别,而体现出与抵押借款相类似的特征。有观点认为,售后回租的本质是以融资租赁合同为表现形式的抵押借款,不具备融资租赁的融物法律特征。也有观点认为,融资租赁业务分为融资性租赁(出租人的初始投资回报=本金+利息)和经营性租赁(出租人的初始投资=部分本金+利息+资产余值或其他收益)两种。目前市场上的融资租赁约20%的经营性租赁,80%的融资性租赁。需要抑制融资性租赁,而不应排斥经营性租赁,因为经营性租赁不是抵押贷款。
版权声明:本文内容由互联网用户自发贡献,该文观点仅代表作者本人。本站仅提供信息存储空间服务,不拥有所有权,不承担相关法律责任。如发现本站有涉嫌抄袭侵权/违法违规的内容, 请发送邮件至 3099389@qq.com 举报,一经查实,本站将立刻删除。
返回顶部