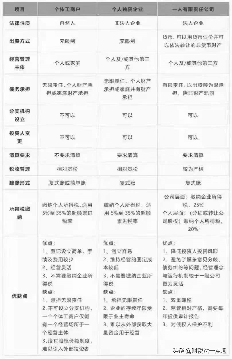
个人独资企业通常从事经营活动,获得营业收入需要缴纳两种主要税款:
1、增值税:一般纳税人根据经营活动性质缴纳13%、9%或6%的增值税,小规模纳税人缴纳3%或5%的增值税。

2、个人所得税:个人独资企业由于不是公司制企业,不缴纳企业所得税,直接缴纳个人所得税。但是,个人从个人独资企业取得的收入,在个税法中属于”经营所”,工资,薪金属于完全不同性质的个人收入。个人所得税的缴纳不需要合并,而是单独计算和缴纳。
个人营业收入按5%-35%的超额累进税率计算缴纳。个人独资企业每季度向当地税务机关申报预预交,每年办理汇算和清缴,统一计算年度收入和年度应纳税额。自然人同时设立多个个人独资企业或者其他合伙企业的,还应当就同一年度各企业的营业收入合并申报纳税。
个人独资企业交哪些税?
个人独资企业的税种是增值税,附加税,印花税,资源税和个人所得税等,个人独资只是没有企业所得税其他都得交。
个人独资企业交多少税?
增值税一样分小规模和一般纳税人1%,3%,6%,9%,13%,0等
附加税一样的城市维护建设税7%(市区)、5%(县城、建制镇、工矿区)或1%(其他), 小规模纳税人减按50%征收城市维护建设税。育费附加率为3%, 地方教育费附加2%。
个人所得税一般征收率按0.5%-2.2%,应税所得率综合在0.25%-3.5%
印花税,资源税,消费费等按应税情况正常交
个人独资企业与个体户和个人有限公司的区别:
