标策网 知识分享 工行异地汇款手续费多少钱?收费标准是什么?

工行异地汇款手续费多少钱?收费标准是什么?

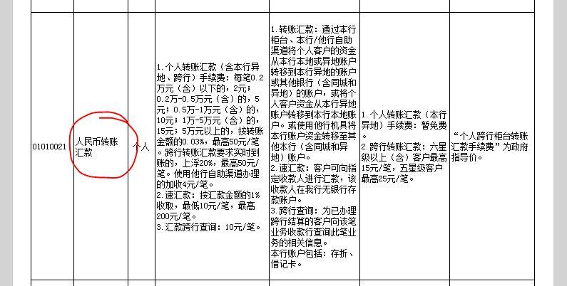
工行网上银行转账汇款手续费如何收取? 网上银行转账汇款手续费如何收取?相信这个问题很多人想知道,在此也特别登录工行官方网站查阅得知如下, 按照工行公布的网上银行转账汇款手续费如何收取?提到, 中国工行个人网银转账汇款手续费: 1.本行同城汇款不收费。 2.本行异地或跨行:每笔2000元(含)以下的,收费1元;2000-5000元(含)的,收费2.5元;5000-1万元(含)的,收费5元;1万-5万元(含)的,收费7.5元;5万元以上的,按汇款金额的0.015%收取,最高收费25元,五星客户最高12.5元/笔,六星(含)以上客户最高7.5元/笔。如选择跨行实时到账,手续费上浮20%,每笔最高收费标准不变。 温馨提示:2016年3月5日起,单笔交易金额≤5000元时免收手续费。实际收费请以页面提示为准。 注:1、问答中未表明仅针对企业单位的,通常指个人业务。2、大连、宁波、青岛、深圳、厦门为我行独立分行,执行独立业务规定;本页面内容供您参考,实际情况请以当地分行公告与具体规定为准。

工行的内容

而柜台方面,按照工行公布的收费标准也显示如下。

柜台

版权声明:本文内容由互联网用户自发贡献,该文观点仅代表作者本人。本站仅提供信息存储空间服务,不拥有所有权,不承担相关法律责任。如发现本站有涉嫌抄袭侵权/违法违规的内容, 请发送邮件至 3099389@qq.com 举报,一经查实,本站将立刻删除。
返回顶部