税收是国家为了实现其职能,以政治权力为基础,按预定标准向经济组织和居民课征而取得的一种财政收入。补偿公共商品的成本是税收存在的基本依据。税收具有三个基本形式特征:强制性、无偿性与固定性。

税收制度要素包括纳税人、课税对象、税率、减免税、纳税环节、纳税期限、纳税地点等。

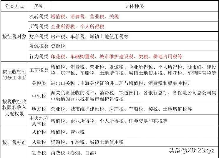
根据不同的标准,税收可以有不同的分类:按客税对象分,有商品税、所得税、财产税、资源税和行为税;按税负能否转嫁为标准分,有直接税和间接税;按税价关系分,有价内税和价外税;按课税标准分,有从价税和从量税;按隶属关系分,有中央税、地方税和共享税。

税收原则是制定税收政策和税收制度的指导思想,同时也是评价税收政策好坏、判断税制优劣的标准。现代税收原则包括法定原则、财政原则、公平原则和效率原则。

确定合理的税负水平是一国税收制度设计所要解决的中心问题。从宏观上判断一国税负水平是否合理,主要有两个标准:一是经济发展标准,二是政府职能标准。

税收的收入效应是指因为政府征税改变人们的总体收入水平,而对纳税人和负税人的经济行为选择所产生的影响。税收的替代效应指政府实行选择性征税而对人们的经济行为所产生的影响。

最优课税理论
最优税收仅仅是一种理想化的税收,其意义在于为政府设计税制和制定税收政策提供一种参照标准。次优税收往往是一种更为现实的选择。
最优课税理论的基本命题:最优课税理论研究政府如何以最经济合理的方式来筹集税款,即如何优化税收体系、税种设计和税收征管,实现税收的效率与公平。从纯理论分析,最优税收应当是依据税收中性原则设置和征收的,不产生税收额外负担或造成任何经济扭曲,且符合公平原则的税收。其基本特点是只产生收入效应而不产生替代效应,不干扰相对价格。
最优课税的基本目标:根据最优课税理论,税收优化的目标主要有两个:一个是内在优化目标,另一个是外在优化目标。内在优化目标是指通过税收政策和制度的优化设计,使征税对相对价格和经济主体的决策行为不发生或仅发生较小的影响。外在优化目标是指在市场失效领域,通过税收手段弥补市场缺陷,矫正经济主体的行为扭曲,谋求效率的提高。
