关于买房贷款,公积金贷款是最为省钱的贷款方式,其贷款利率相比商业贷款要低很多,可以省下不少买房成本。
但在现实生活中,很多小伙伴买了公积金,却对于它的贷款操作及使用方式等方面了解的并不多。

对此,蜗牛君整理了关于公积金贷款、租房、及其他使用方式的全面整理,希望能帮到你!
★ 公积金贷款17条问答
1.在佛山公积金贷款,要满足哪些条件?
1) 借款人为佛山市缴存住房公积金的职工;非佛山市缴存住房公积金的 (异地缴存),借款人与配偶中任一方为佛山市户籍,或配偶在佛山缴存公积金并符合以下第二点。
2) 贷款申请之月起,前6个月连续依时足额缴存住房公积金,且累计依时足额缴存住房公积金满1年。
2.佛山公积金购房,贷款金额是多少?
1) 1年≥缴纳时间∠2年,贷款额度最多不超过20万;
2) 2年≥缴纳时间∠3年,贷款额度最多不超过25万;
3) 缴纳时间≥3年,贷款额度最多不超过30万;
主要的贷款对象是:购买面积144㎡以下的住宅,非住宅不能使用;个人额度最高是30万,夫妻双方最高可贷60万。
此外,今年8月份,佛山公积金发布了《佛山市高层次人才住房公积金支持政策管理办法》,自2022年9月15日开始实施,有效期5年。
通知指出,优粤佛山卡A卡人才公积金额度提高至100万,夫妻双方均属高层次人才,贷款额度最高200万元。
同时,高层次人才申请住房公积金贷款,还可享受优先放款!

3.公积金贷款利率是多少?
没用使用过公积金贷款的,5年以下(含5年)和5年以上利率分别调整为2.6%和3.1%。
使用过但是已还清的二套,利率为3.575%;使用并且没有还清,不得申请公积金贷款;有2套住宅或者已2次使用公积金贷款,停止使用公积金。

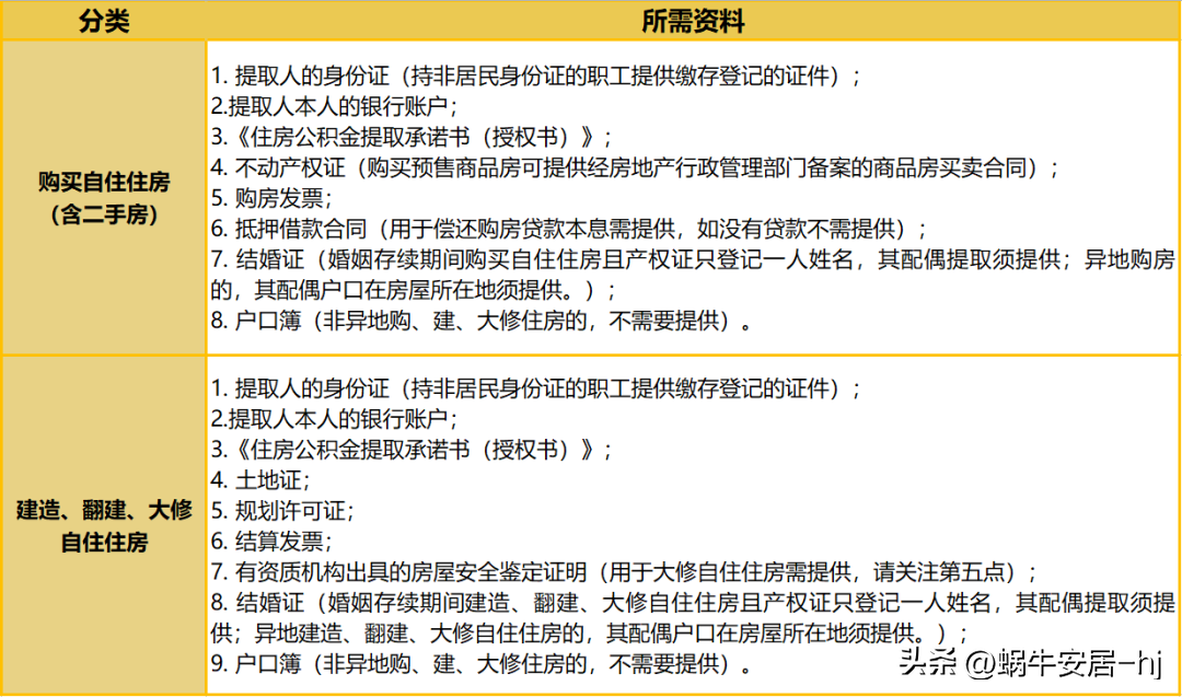
4.公积金能提取用于交首付吗?
暂时不行,佛山目前提取公积金是要有购房合同才可以提取,购房合同需要你先给首付、办贷款买下来。只有买了房才满足条件提取,而且可以一次性提取。
购房提取公积金方式及所需材料:
提取方式可通过佛山公积金官网提交资料办理( http://fsgjj.foshan.gov.cn/)、或关注【佛山公积金】公众号办理。


5.公积金贷款可以月供,直接从账户里划扣吗?
可以。
购房之后提供相应资料到公积金中心办理,可将公积金账号里的余额一次性提取(保留500元),以后每隔半年提取一次。
1)如果办理公积金贷款后,借贷人申请了公积金冲还贷业务的话,那么每月的月供就是直接从账户里面扣除;当公积金账户余额不足以抵扣贷款金额时,剩余金额部分就需要用户将资金转入房贷还款银行卡,系统会自动进行扣款的。
2)如果没有办理公积金冲还贷的话,则是从绑定的账户扣除,通常需要借贷人自己每月汇入还款额,在还款日当天系统会自动扣除。
6.办理了商业贷款,中途可以转为公积金贷款吗?
不能,一旦确定贷款方式,就不能更改贷款方式。
7.广州公积金可以在佛山买房贷款吗?
可以,满足以下其中之一即可。
1) 夫妻双方其中一方是佛山户口;
2) 贷款人申请贷款前的6个月,在佛山准时,连续,足额缴存佛山住房公积金,且累计缴纳满12个月;
8.公积金贷款最长可以多少年?
新房最多30年;二手房最多20年;并且贷款年限+贷款人年龄要小于等于65岁。
9.公积金贷款能申请买第三套房吗?
不能,在佛山市内已有两套房(及以上)会停止发放公积金贷款。
同时,存在借款人家庭成员名下已有2套房(及以上)公积金贷款历史记录的情况,也会停止发放公积金贷款。
10.公积金贷款,如没按时缴纳公积金有什么后果?
按照规定,连续3个月或累计6个月不按时足额缴存住房公积金的,公积金管理中心有权解除贷款合同,要求借款人提前还清住房公积金贷款。
11.公积金可以提前还款吗?
可以的。提前还款可采取提前一次性归还全部贷款本息或提前归还部分贷款本金的方式。
且须公积金贷款为正常还款状态,无出现逾期情况(如贷款为逾期状态,需还清逾期金额后才能办理)。
12.买公寓可以使用公积金贷款吗?
不可以。按照要求,规划用途为非住宅的 (如高级公寓、别墅、度假村、商业或商务用房等)不予发放贷款。
13.子女买房可提取父母公积金吗?
公积金购房提取需要提供职工本人所购房屋的不动产权证。
换言之,职工需要在购房后方能申请提取。如若想申请提取父母的公积金,所购房屋产权人需包括父母。
14.公积金贷款未结清能申请二套吗?
住房公积金缴存职工个人可申请两次贷款;首次贷款没有还清前,不得再次申请。
15.公积金贷款如何操作更划算?
首先建议合理拉长贷款年限,目前公积金贷款的最长为30年,考虑到通货膨胀、未来借款人的赚钱能力提升等因素,综合公积金贷款利率低的特点,贷款年限长的话对于借款人而言更加划算。
如申请组合贷,建议优先偿还商业贷款,公积金贷款和商业贷款还款年限是一样的,当达到正常还款年限要求后,可以申请提前还款,先偿还商业贷款部分,缩短商业贷款的还款时间。
另外,还款方式有等额本息和等额本金两种,如有提前还款的打算,并能够承受前期较高的每月还款额的情况,建议优选选择等额本金。
16.目前佛山公积金放款需要等吗?
今年7月份,佛山市住房公积金管理中心通知指出,佛山住房公积金贷款已正式恢复常态化发放,无需轮候。
在资料齐全的情况下放款一般只需要10-15个工作日。
17.公积金贷款有哪些银行可以办理?
从2022年7月1日至2023年6月30日,职工可选择以下任意一间银行提出申请住房公积金贷款,除以下银行外的银行不能受理住房公积金贷款。
对于以下银行所属支行的受理情况,可直接向相关承办银行咨询。

★租房提取与其他使用方式
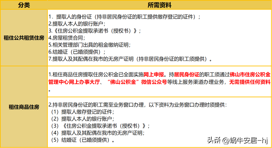
1. 租房提取公积金需要满足哪些条件?
1) 缴存职工在本市连续足额缴存住房公积金满3个月;
2) 缴存职工本人及配偶,在本市无自有住房且租赁住房。
2. 公积金租房提取最新政策是怎样的?
自2022年7月1日起,加大对缴存人租住商品住房支持力度,2022年度最高可提取额度由2021年度的7128元提高至7900元。
每间隔一年可提取一次,即每次提取的间隔时间需满12个月,提取时须明确租赁时间段,不得重复计提。
3. 不买房,还有哪些方式可以提取佛山公积金?
据了解,目前除了购房提取外,提取佛山公积金的方式有以下几种:
包括有离、退休;完全丧失劳动能力,并与单位终止劳动关系;出境定居;缴存职工死亡或被宣告死亡;租住商品房提取。
前4种提取方式为全额提取,租住商品房提取则有最高提取额度限制。



4. 加装电梯可以提取公积金吗?
在佛山市行政区域内对拥有产权的既有住宅实施加装电梯,并符合我市加装电梯相关规定的,产权人及其配偶可以申请提取住房公积金。
5. 租房提取后,还能办理购房提取吗?
租房提取与购房提取属于不同的业务范围,如符合条件,租房提取后可以再次申请购房提取公积金。
6. 离职可以提取公积金吗?
不可以,离职不属可提取范围。
职工离职后,应由原单位足额汇缴应缴公积金后,办理封存手续,待有新接收单位(包括外地单位),由接收单位办理公积金个人明细转移手续并继续缴存。
涉及公积金异地转出:缴存单位办理职工个人账户封存后,职工到转入地(市外)住房公积金管理中心提出申请。
转出市外无需到转出地(佛山市)办理,到转入地(市外)住房公积金管理中心提出申请即可。
7. 灵活就业人员可缴纳公积金吗?
可以。灵活就业人员个人账户设立、转移、封存和调整,均与在岗职工一样的制度和规定。
登录佛山市住房公积金管理中心网站,击“查询与申报”,点击登录页面底部的“灵活就业人员申报”栏目申报。
8.公积金缴纳上限和下限是多少?
根据2022年最新政策:2022年度月缴存额上限合计为6256元,与2021年的5672元相比高出了584元。
单位及个人公积金缴存比例下限各为5%,上限各12%。
按最新缴存基数及比例计算:个人和单位每个月最多缴存3128元,合计共6256元;个人和单位月缴存额下限为95元,即月缴存额下限合计为190元。