免征!这33种情况通通不用再交个人所得税!附最新个税税率表
个人所得税什么情况下是不需要缴纳的呢?这可能是很多人都会关心的。毕竟与我们自身息息相关。
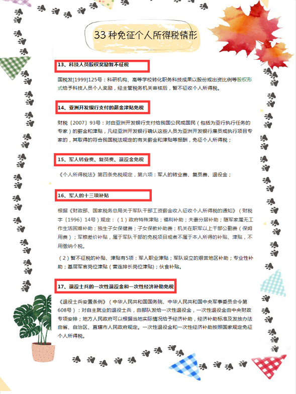
今天小编在此分享:33种不用再交个人所得税的情况和对应的依据。另外还整理了最新的个人所得税税率表,在财务工作用到的或者是想要了解的,可以打印或者收藏起来。
33种免交个人所得税的情形








个人所得税最新税率表

个人所得税预扣率表

个人所得税的计算方法和纳税申报


以上就是今天分享的内容了,对于个税的征收和免税情况想必大家都有更进一步地了解了。
免征!这33种情况通通不用再交个人所得税!附最新个税税率表
个人所得税什么情况下是不需要缴纳的呢?这可能是很多人都会关心的。毕竟与我们自身息息相关。
今天小编在此分享:33种不用再交个人所得税的情况和对应的依据。另外还整理了最新的个人所得税税率表,在财务工作用到的或者是想要了解的,可以打印或者收藏起来。












以上就是今天分享的内容了,对于个税的征收和免税情况想必大家都有更进一步地了解了。