企业的运营离不开完整的制度,不管是小企业还是大企业一份完美的财务管理制度,可以更好的运营,尤其是财务部跟金钱打交道的,更要按规章制度办事,不然管理上就容易混乱,账目也会不清不楚。
今天给大家分享一份财务管理规章制度,从日常费用报销、业务招待管理、印章管理等等都有详细的管理制度,而且这些也都是企业非常重要的部分,如果管理不好,那企业的发展也会受限制,不管是小企业还是大企业制度不够完善的抓紧完善下细节吧!!
财务管理规章制度

日常费用报销制度

采购流程制度

用付款制度

业务招待制度

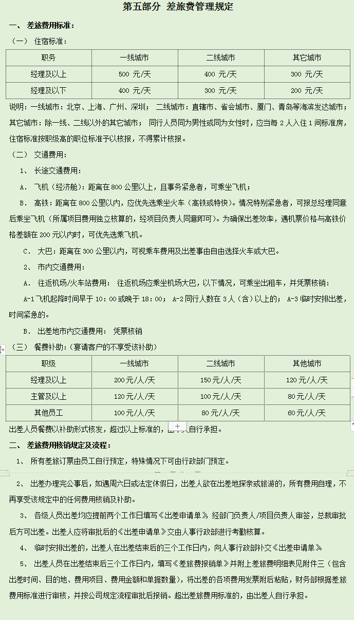
差旅费制度

印章管理制度

好了,财务管理规章制度的内容就先分享到这了,希望能给大家一些参考和建议!