利用WIPO国际商标体系(马德里商标体系)保护品牌的申请量激增了14.4%,达到7.31万件,是2005年以来同比增长最快的一年。
一、马德里商标全面实现电子化

(图源:国家知识产权局)
近年来,商标局持续深化商标注册改革,不断优化马德里商标国际注册业务服务。目前,我国商标网上服务系统“马德里商标国际放弃业务”的网上申请功能已上线,我国申请人办理马德里商标国际业务已全面实现电子化,2021年我国申请人提交的马德里商标国际注册业务网上申请率已达97%。2021年,中国申请人国际注册申请平均审查周期缩短至2个月。
马德里商标应该如何申请、有哪些优缺点和注意事项呢?今天,小编为你做一个最新的全面解析。
二、马德里商标体系全面解析
马德里商标国际注册,即根据《商标国际注册马德里协定》或《商标国际注册马德里协定有关议定书》的规定,在马德里联盟成员国间所进行的商标注册。目前,马德里联盟有110个成员,覆盖126个国家。中国、美国、德国、法国、英国、意大利、日本、韩国、俄罗斯等世界主要经济体都是马德里联盟成员。马德里商标国际注册的有效期为10年,从国际注册日开始计算,可提前6个月续展,宽展期6个月,每次续展有效期为10年。
1、注册优劣
优势:
①手续简单:申请人只需要通过一个机构、使用一种语言、提交一份申请、缴纳一次费用,就可以向除原属国之外的其他加入马德里协定的缔约方提出商标注册申请。
②费用较低:通过马德里商标注册比去各国逐一申请商标注册在费用上更为便宜,后续程序的申请也只需缴纳一次费用。
③覆盖范围广:目前,马德里联盟有110个成员,覆盖126个国家。
劣势:
①必须有基础商标。
需基于原属国国内商标注册或国内商标申请,而且须以本国相同商标注册为依据,因此对申请时间、申请的商品项目有一定限制。
②大部分国家不会单独下发商标注册证书。
除了美国、日本、韩国等个别国家外,大多数马德里成员国都不会下发单独的注册证,一旦遇到商标侵权,没有单一国家的注册证会对企业维权造成困难。
③中心打击原则
由于马德里注册要求以国内商标注册或者国内商标注册申请为基础,五年后才能与原属国的注册脱钩,因此一旦原属国的注册在五年内被撤销,马德里注册也随之将被撤销,这一情况又被称之为”中心打击原则”。
2、办理途径及要求
途径:
➤委托国家认可的商标代理机构办理
➤申请人自行向商标局提交申请
要求:
➤申请国际注册的商标可以是已获得注册的商标,也可以是已提出注册申请并被受理的商标。
➤申请人在马德里体系缔约方设有真实、有效的工商营业所;或在缔约方有住所;或是缔约国的国民。
➤申请材料:马德里商标国际注册申请书;外文申请书;申请人资格证明文件等。
3、申请流程

(图源:WIPO)
①提交申请
在提交国际申请前,申请人须在原属局取得商标注册或提交注册申请。该注册或申请称为基础商标。申请人需填写国际申请表格来指定拟寻求商标保护的马德里体系成员国。
②WIPO进行形式审查
WIPO对国际申请仅进行形式审查。包括依照尼斯分类划分商品和服务的类别。当认为国际申请一切妥当之后,国际局就会将带有国际注册号码和国际注册日期的商标登记在国际注册簿里,并在《WIPO国际商标公告》上进行公布。
③被指定国家或地区进行实质审查
被指定缔约方主管局会在规定的时限内,根据国内法律来对此国际注册进行实质审查并作出决定。如果某个指定国全部或部分拒绝保护(驳回)该商标,此项决定并不影响其他指定国家或地区的决定。
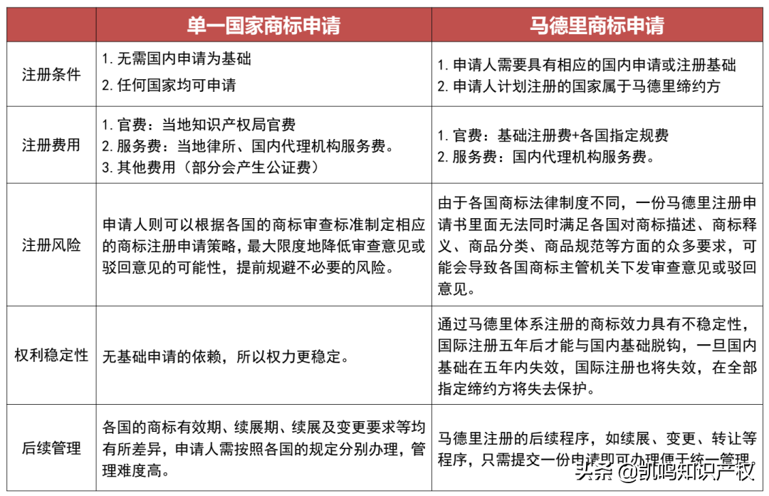
4、马德里商标申请与单一国家申请的区别

通过以上对国内申请人到国外申请注册商标的两种途径的比较、分析可以看出,马德里商标国际注册相对于逐一国家注册, 在手续、费用等多个方面都具有较大优势。
商标申请人可以根据实际市场需求,科学地规划国外商标注册的方式。不急使用商标的、商标审查周期超过2年的、商标注册费用贵的、10个以上的国家注册建议采用马德里商标注册申请。
三、马德里商标注册其他疑问
问:马德里商标国际注册申请如何选择指定缔约方?
答:申请人已获得国内受理通知书或国内注册证,即可指定所有缔约方,具体根据申请人的需要进行选择。
问:申请人直接向国家知识产权局提交马德里商标国际注册申请是否需要亲自到现场办理?
答:不是。目前有两种方式办理马德里商标国际注册申请:一是网上申请,商标代理机构和国内申请人均可注册登录“商标网上申请系统”在线提交商标国际注册申请;二是纸件申请,申请人可通过邮寄的方式向国家知识产权局递交申请材料,还可选择就近到国家知识产权局商标局驻中关村国家自主创新示范区办事处或5个商标审查协作中心办理。
问:办理马德里商标国际注册申请时是否可以改变商标的图样或颜色?
答:不可以。要求申请的商标图样与基础商标的图样和颜色完全一致。
问:如何查询国际公告?
答:为方便我国申请人查询国际公告,国家知识产权局特别在中国商标网发布“查询国际公告使用说明”,申请人也可登录世界知识产权组织网站查询。