你知道财务费用报销的报销凭证该怎么填写吗?说起来也简单,一张报销凭证需要填写的也就那几项:报销部门、时间、用途、金额、备注、部门审批、相关人员签名等等。作为一名会计,虽然填写报销凭证很简单,但是我们也要细心,不能出错。

等财务费用报销的审批流程走完之后,财务人员就该粘贴发票了。很多新手会计刚上岗的时候干的第一件事就是学如何粘贴发票。粘贴发票可是一个技术活,你要知道该怎么粘贴发票,按什么顺序粘贴、发票大了该怎么折叠。今天年薪36万的老会计就手把手教你财务费用报销凭证的填写方法和票据粘贴的那些技巧,一起来看看吧~(文末可抱走)
费用报销单填写规范及发票粘贴要求
一、报销单填写规范
填写费用报销凭证的时候字迹要工整、清晰,金额不能有涂改

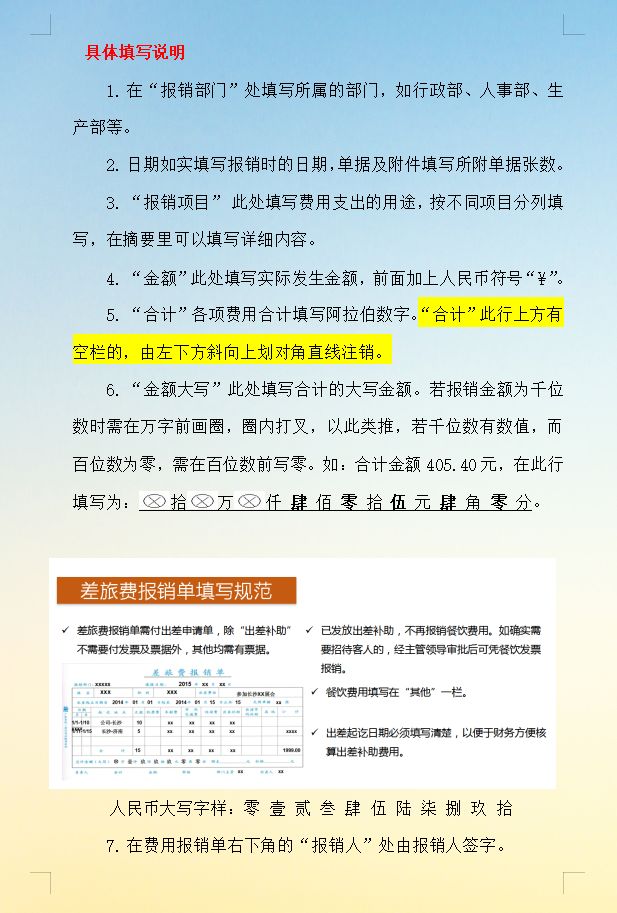
具体填写说明
报销部门、日期、单据张数、报销项目都要填写准确,不能有遗漏

二、票据粘贴要求
发票粘贴应该按照从后往前贴,先小后大
如果发票数量过多,可以先分类后再粘贴

《费用报销单》的填报与发票粘贴要求



……
篇幅有限,财务费用报销单填写规范及票据粘贴要求就先到这里,有完整的可以分享,希望能帮到大家。