标策网 财务税务 环保税具有什么作用?征税范围有哪些?

环保税具有什么作用?征税范围有哪些?

环保税是指国家通过税收的形式来抑制环境污染、促进节能减排、与发达国家相比,中国在环境与资源保护方面虽然也采取了一些税收措施,但比较零散且在整个税收体系中所占比重较小,无法充分起到调节作用,所以国家在2022年实施了环境保护税法,下面我们就来看看环保税征税范围有哪些。

  一、环保税的作用

  1、减少污染,确保完成“十一五”规划的节能减排指标;

  2、加大污染企业的经营成本,使企业产生保护生态环境的压力和动力;

  3、增加政府财政收入,使政府有更多资金用于治理环境及支持、鼓励、补贴企业开发环保技术、实施环保项目。

  4、而开征环境保护税的最终目的,是使能源资源的产品价格体现环境成本,理顺稀缺资源的价格,从而降低资源的消耗速度,促进生产和消费向可持续方向发展。

  二、2022年环保税征税范围的法律规定

  根据《中华人民共和国环境保护税法》相关规定

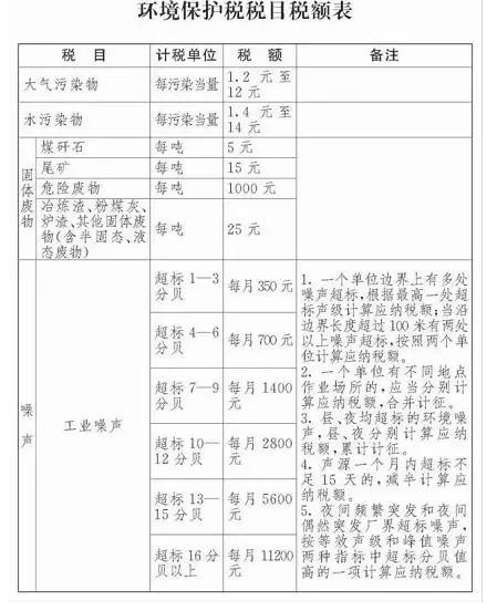
  1、应税污染物的计税依据,按照下列方法确定:

  (一)应税大气污染物按照污染物排放量折合的污染当量数确定;

  (二)应税水污染物按照污染物排放量折合的污染当量数确定;

  (三)应税固体废物按照固体废物的排放量确定;

  (四)应税噪声按照超过国家规定标准的分贝数确定。

  2、下列情形,暂予免征环境保护税:

  (一)农业生产(不包括规模化养殖)排放应税污染物的;

  (二)机动车、铁路机车、非道路移动机械、船舶和航空器等流动污染源排放应税污染物的;

  (三)依法设立的城乡污水集中处理、生活垃圾集中处理场所排放相应应税污染物,不超过国家和地方规定的排放标准的;

  (四)纳税人综合利用的固体废物,符合国家和地方环境保护标准的;

  (五)国务院批准免税的其他情形。

  三、环保税征税范围

  根据环保税法,环保税的征税范围为直接向环境排放的大气、水、固体和噪声等污染物。环保税的纳税人,则是在中华人民共和国领域和中华人民共和国管辖的其他海域,直接向环境排放应税污染物的企业事业单位和其他生产经营者。

  以上就是法律快车小编整理的关于2022年环保税征税范围全部内容,法律明确,环境保护主管部门应当将排污单位的排污许可、污染物排放数据、环境违法和受行政处罚情况等环境保护相关信息,定期交送税务机关,所以企业经营单位必须依法纳税。

版权声明:本文内容由互联网用户自发贡献,该文观点仅代表作者本人。本站仅提供信息存储空间服务,不拥有所有权,不承担相关法律责任。如发现本站有涉嫌抄袭侵权/违法违规的内容, 请发送邮件至 3099389@qq.com 举报,一经查实,本站将立刻删除。
返回顶部