马上就要发工资了,报销的事情算是比较复杂的,会计人员发票报销流程不熟悉,会耽误给员工发工资的时间。
今天在这里,给各财务人员分享一下费用报销流程以及费用报税表:
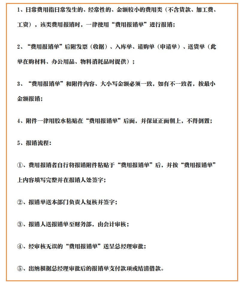
一、日常费用的报销:

流程图:

费用报销单

费用报销登记表

费用报销统计表

公司费用报销单

员工费用报销明细表

马上就要发工资了,报销的事情算是比较复杂的,会计人员发票报销流程不熟悉,会耽误给员工发工资的时间。
今天在这里,给各财务人员分享一下费用报销流程以及费用报税表:
一、日常费用的报销:

流程图:

费用报销单

费用报销登记表

费用报销统计表

公司费用报销单

员工费用报销明细表
