JNBY江南布衣,最近几天成为众多家长的“怖衣”,一位女士不经意间发现自己孩子身上穿的衣服,居然满是阴森的图案、恶毒的英文文字,上传到社交媒体,立刻引起轩然大波。
图片有点辣眼……
即使出现在成人的衣服上,多多少少也会让人感觉不适;而印在童装上,让那些未经世事的儿童天天看着,模仿欲极强的时候,会发生什么悲剧?或者心理留下什么阴影?在某天突然爆发?难以想象。
产品是公司文化、价值观的载体,是品牌与消费者沟通的载体,为啥会出现这种不恰当的图案、文字?真是江南布衣宣称的审核不严格?如果是单个产品,我觉得可能存在流程设计不合理、执行疏忽的问题。大批量,长期的出现类似的产品,我理解更多是为了博眼球获取更多的商业利益而放弃了企业应该承担的社会责任。
也许,是时候谈谈企业的社会责任了。
02
什么是企业社会责任?
企业社会责任,简称CSR(Corporate Social Responsibility,简称CSR),正宗的舶来品。一说起企业社会责任,很多小伙伴可能马上跟企业慈善、捐款挂钩了,不少网友甚至以“企业社会责任”为名进行逼捐,这其实是对企业社会责任的一种误解。
企业社会责任,是企业在以赚取利润为主要目标的同时需要对除了股东以外的其他社会成员承担的社会义务。其他社会成员包括:企业员工、供应商、消费者、政府以及社会公众等。社会责任可以简单地分为法律责任和非法律责任,法律责任是指法律规定的,如:在高危工作环境,必须给员工提供劳保产品,保障员工生命安全与身体健康;非法律责任是指法律法规没有强制规定,但当地的习俗,或社会对企业有需求的,如:社区服务,慈善公益事业等。
关于企业社会责任的划分,不同学者的见解不同,二维度、三维度、四维度、五维度……简单列示如下:

看完这个多维度划分,将捐款与企业社会责任划等号的小伙伴,应该可以稍稍调整一下了。而从江南布衣的童装事件看,主要问题是对消费者、对社会氛围没有尽到积极、正向的促进作用,更多是未尽到道德责任。
细心的小伙伴可能还会发现,直到2006年才有中国学者的名字出现。没错,这跟企业社会责任发展的历程有关系。
03
企业社会责任发展历程
正式提出企业社会责任的概念比较晚,但实际履行社会责任则源远流长。中国传统文化中讲“利义统一”、“童叟无欺”等,是某种意义上的社会不同群体对企业社会责任要求的写照。
正式的企业社会责任(CSR)概念的起源可以追溯到1924年,第二次世界大战之前。美国学者Sheldon在他的著作《管理的哲学》中首次提出CSR的理论范畴,他认为“CSR不仅要满足企业经营者也要满足企业内外各种人需要的责任,还应当包括道德责任”。可惜的是,Sheldon没有继续在这个领域深究,他的论点在当时也没有引起更广泛的关注。
直到1953年,美国经济学教授鲍恩(Howard R. Bowen)出版了《企业家的社会责任》一书,开启了现代企业社会责任研究的先河,鲍恩因此被尊称为“现代企业社会责任之父”。此后,CSR研究快速发展,到目前已经成为一个包含着多种理论、方法和大量专业术语的综合性研究领域。
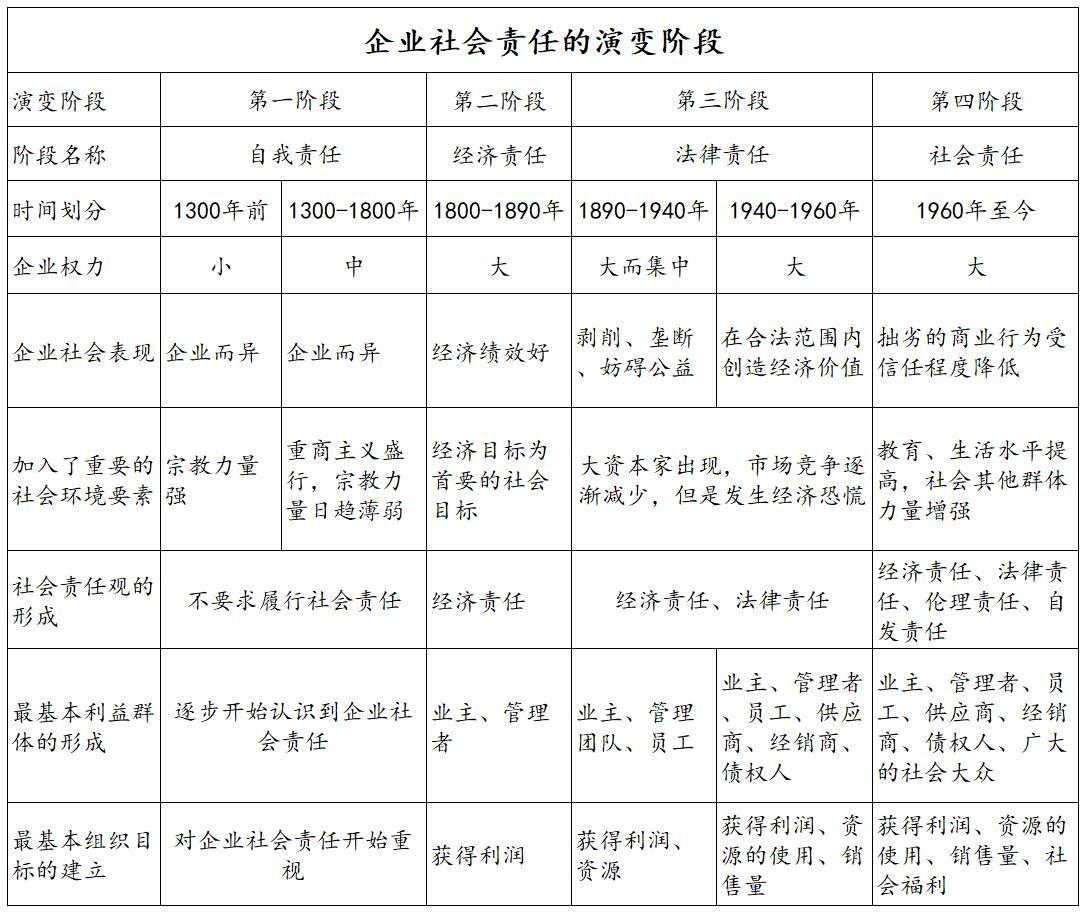
为了便于理解,西方一些学者把企业社会责任的发展划分为四个阶段:自我责任、经济责任、法律责任和社会责任。各个阶段的特征如下图示:

其中第四阶段,又有学者细分为如下几个小阶段:
·1960年-1970年,酝酿与创新阶段。
·1972年-1979年,发展与膨胀阶段。
·1980年-1987年,制度化阶段。
·1988年-至今,成熟阶段。
国内的发展,要缓慢很多。到2003年前后,才陆续有学者深入研究,所以到2006年的时候,金立印的五个维度划分才出来,也不足为奇了。
04
如何衡量企业社会责任?
评价一个企业是否有社会责任感,并非只是看它捐了多少款,做了几次慈善,这只是其中一个维度。如何全面地衡量企业的社会责任做得好不好?目前国际上公认的CSR绩效评价指标体系有四个:
·国际标准化组织(ISO26000)
·社会责任标准(SA8000)
·多米尼400社会指数
·可持续发展报告指南
其中,被认可最多的是“可持续发展报告指南”,世界500强中超过8成的企业会每年发布《可持续发展报告》。
如,国内的华为公司,就按国际通用做法,每年发布报告,在其官网中就可以直接下载《可持续发展报告》。

宝洁公司则把它的可持续发展报告-《企业公民报告》展现在它官网的首页,作为企业影响力来宣传。

国内一些权威机构,也对CSR绩效评价体系的建立进行了探索,比较典型的有中国CSR发展指数指标体系。如,中国企业评价协会发布的中国企业社会责任500优榜单等,但目前影响力还不及《可持续发展报告指南》,还处于探索阶段。
05
如何履行好企业社会责任?
企业社会责任发展到今天,其影响力已经大到无法忽视的地步。以江南布衣本次事件为例,在知乎上一个问题的浏览量就超过1千万的点击,而评论区更是口诛笔伐,累加其他平台,负面的传播量保守估计有数亿人次,这些信息会留存在平台,持续发酵,甚至N年后还会让人翻出来。对品牌的伤害可想而知。

另一个正面的案例,就是前段时间的鸿星尔克事件,因为低调地履行了企业社会责任,被网友暴力购物,直播间都挤爆了,线下门店也是人满为患,硬生生把亏损严重濒临破产的品牌,买到断货了。

既然企业社会责任如此重要,如何才能更好地履行企业社会责任呢?可以首先做好以下几个方面的工作:
·履行好本职-经济责任,简单地讲就是盈利;正确决策,扩大销售,降低成本,保证利益相关者的合法权益。
·做遵纪守法企业的表率,这是最低要求,也是最高要求。
·伦理责任符合社会期望,不能让自己的经营活动给社会带来负面的影响。江南布衣事件就是道德/伦理上不符合社会期望,才引发广泛的批评。
·慈善责任,扶危救难是中国传统的美德,对企业尤其如此。
具体操作,可以从四方面着手:

修合无人见,存心有天知。企业社会责任不是一次性的任务,也不是即兴做秀,而应该是企业的文化信仰。
作为社会系统中的主体,企业的经营行为必须与社会共同体相统一,这是企业的经营活动得到社会认同的基础。企业应该与社会协同共生,惟其如此,才能保持长久、旺盛的生命力。