第一章 总 则
为了全面提高某软件公司管理水平,支持公司灵活高效的分权管理体系,加强公司成本费用管理和监控,并为业绩考核提供科学的依据和支持,特制定本财务预算制度。
公司财务部汇总各业务单元及各部门的预算,综合平衡并提出调整方案建议,根据预算委员会决议,拟定公司整体预算。
公司的年度预算主要由公司预算、业务单元/分支机构/职能部门预算和项目预算三级预算构成,初期以弹性预算和滚动预算方式结合方式进行,逐步完善和细化。每月度辅以较详细的各部门的资金和成本支出计划。
施行初期(1-2年内),考虑到预算的合理性和预算核算的准确性不足,建议不作为考核的主要指标和直接依据。
本预算制度的解释权和修改权属公司预算管理委员会,公司财务部是预算管理委员会的常设机构。
第二章 预算的组织形式和相应职责
1、某公司预算委员会
为保证某公司计划预算管理权威性、科学性、规范化和有效实施,特设立某公司预算委员会。预算委员会在某公司预算组织体系中居于核心地位,在决策委员会授权下处理和决定计划预算管理的重大事宜。公司财务部是预算管理委员会的常设机构。
组织分工
公司预算委员会设主席一名,执行主席一名,成员若干。主席由公司董事长担任,执行主席建议由公司财务中心总监担任;委员:建议由各个业务中心总监和资源中心、财务中心、人力资源部等职能管理部门的总监及外聘专家担任。
职责与权力
— 根据公司目标制定出年度预算总目标、总方针,报决策委员会批准;
— 审议公司年度预算,报决策委员会批准;
— 提出预算组织、规划、控制工作的改进意见;协调、裁定公司预算重大冲突(在预算编制和执行过程中,对部门与部门之间可能发生或已经发生的分歧进行协调)
— 审议财务中心提交的公司年度决算;
— 接受预算与实际比较的定期预算报告并予以审查、分析,提出改善的措施;
— 根据需要,就预算的修正进行审议并作出决定;
2、公司预算工作组
预算工作组是公司的一个非常设机构,在预算委员会直接领导下具体负责计划预算管理文件编纂、指标测算、预算组织和下达等全局性组织工作。
预算工作组成员由预算委员会提名产生,建议组长由公司财务中心总监兼任,财务中心财务经理任执行副组长,副组长由公司相关职能管理部门总监担任,成员由财务中心、人力资源部、资源中心、行政部、各个业务中心等部门经理担任。成员人数在9人左右。
预算工作组的常设机构为财务部,专职负责计划预算管理文件编纂、资料整理、汇总等工作。
职责与权力
— 对各部门、各单位申报的年度预算初步方案进行预审,审核这些方案和指标是否符合公司的方针、目标,财务和其他经济数据与指标是否达到基本要求,讨论通过或驳回重编。在此基础上,形成初步确立的结论,报预算委员会审议;
— 在预算执行过程中,及时搜集情况,提供预算推进中的各种动态分析报告,在规定的权责范围内处理相关问题;
— 按照规定的要求向预算管理委员会报告工作汇总年度预算初步方案;每月预算执行反馈总体情况;预算委员会指定的其他需要报告的工作;
— 对有关部门提出的预算修改、调整方案作出初步判断并提出意见;
— 组织预算的培训工作;
— 向预算编制、执行单位提供技术支持,提出改进预算工作的意见。
工作规则
— 预算工作组为非常设机构,每次会议由预算工作组组长确定会议议程,并主持议事。如组长因故缺席,由组长指定执行副组长代为履行上述职责;
— 预算工作组的临时会议由工作组组长提议召开;
— 预算工作组会议的有关材料准备、整理、书面报告由财务中心财务经理负责;
3、预算编制、执行机构的设计

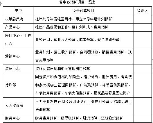
营销中心、项目中心、工程中心、产品中心为主要业务单元/部门,直接承担公司总体经营目标的分解业务目标;行政部、资源中心、人力资源部和财务中心为公司职能服务部门,业务计划和目标要来自与各业务单元/部门。
第一章 财务预算的编制与修订
1、 财务预算的内容:
公司的财务预算在方式上由预算损益表、预算资产负债表、预算现金流量表(企业内部掌握用)及所含主要指标组成。包括资金预算、管理费用及财务费用预算、资产购置预算、拖欠款回收预算、投资收益预算等。为完成财务预算的编制,各公司需根据与总公司签定的目标及各种经济因素的预测,具体确定经营预算、财务预算和专门决策预算的内容。
预算现金流量表是现金(指库存现金及银行存款)收支及投资与筹资活动信息的财务报表。为加强企业内部资金管理,合理、安排与运筹资金,各公司应编制每月的预算现金流量表。
各部门、业务单元、项目预算由业务计划、收入预算(业务部门和项目)、成本预算和费用预算、资金支持计划等组成。
2、 财务预算编制的方法:
包括零基预算法、弹性预算法、比例预算法及经验数据法等。公司2016年内主要以弹性预算和滚动预算结合为主。
3、 财务预算的编制:
(1) 预算小组在确定经营预算、管理费用与财务费用预算、投资收益预算等内容的基础上,编制年度预算损益表。其中销售费用、管理费用、财务费用、人工成本、利润总额为重要预算项目。
(2) 预算小组根据资产购置预算、拖欠款回收预算、专项决策预算、资金预算及预算损益表等分析编制年度预算资产负债表。其中应收帐款、存货、长期投资、固定资产、短期借款为重要预算项目。
(3) 预算小组视公司情况编制现金流量表。首先要将企业活动分为营业活动、投资活动与筹资活动三大类,然后对每一大类进一步区分为现金收入与现金支出。
A. 营业活动的现金流量反映企业在利润形成过程中的全部交易事项所引起的现金流动。包括正常销售收回的现金、逾期拖欠款收回的现金、提供劳务的现金收入、处理存货收入、应收票据的兑现、贴现、转让所取得的收入、利息等现金收入、营业外现金收入及其他营业活动收入;购货及各项费用(剔除折旧、摊销、预提工资等)的现金支出、各种税金现金支出、营业外现金支出及其他营业活动的现金支出。
B. 投资活动的现金流量反映与投资活动有关的现金收入与支出。包括出售已购买的有价证券、贷款收回的本金、出售转让投资或厂房设备;对外贷款、购买厂房设备、有价证券、长期投资等的现金支出。公司近期的投资性现金流不多,可不作为预算考虑的重点。
C. 筹资活动的现金流量反映与筹措资金有关的现金收入与支出。包括银行与其他债权人的短期与长期借款、发行股票筹集的现金;归还借款的本金、支付股利等的现金支出。
(4) 预算损益表、预算资产负债表应正确编制,使施行考核的主要比率指标,以利于公司的审批和考核。
对预算编制中涉及的会计政策问题,如项目收入的、投资收益的确认、费用弹性化方法的选择等,由公司财务部根据国家会计法规统一确定。各公司需对预算中重要项目的构成、预算编制的依据做附注说明。
4、 财务预算的修订
由于财务预算建基于总体的目标经营方案,预算的修订是一个相当复杂的问题。因此,在试行阶段,财务预算一经确定,原则上不做修订。但考虑到公司目前各部门的预算水平及本行业收入的不确定性,公司可以通过弹性预算作为公司年度预算,每季度试行计划相关的全面预算,年季度末编制下季度的预算,视需要对年度的预算进行必要的调整。公司季度预算一般不作修改,如有必要,需财务中心根据有关部门的申请,向预算委员会提交申请审议通过后,重新修订,修订后报告预算委员会审议,需由决策委员会批准。
第二章 计划预算的编制时间和工作程序
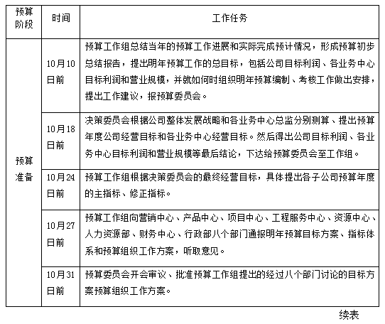
建议2015年起预算编制工作时间表
预算编制工作按公司会计年度组织,每年的预算提前一个季度(3个月)进行,分为预算编制准备、预算编制、预算确定三个阶段。各阶段的工作任务、时间进度如下表:


项目预算在项目立项时制定和确定,由项目经理提出项目预算,报相应主管和财务部门审核,最终由决策委员会审批确定,作为项目成本费用支出的控制依据。预算执行情况作为项目考核依据。
编制程序说明
1) 预算工作组总结当年的预算工作进展和实际完成预计情况,形成预算初步总结,结合当年的预算工作执行情况,提出预算年度预算工作的总目标,包括公司目标利润和营业规模,并就如何组织明年预算编制、考核工作做出安排,提出工作建议,报预算委员会;
2) 预算委员会对预算工作组提出的目标体系和组织工作方案进行讨论,提出修改意见,报决策委员会;
3) 决策委员会根据公司整体发展战略和各业务发展战略,讨论预算工作组和预算委员会提出的建议,董事长和各业务总监分别测算、提出预算年度公司经营目标和各业务经营目标。然后得出公司目标利润、各业务中心目标利润、营业规模等最后结论,下达给预算委员会至预算工作组;
4) 预算工作组根据决策委员会的最终经营目标,具体提出各业务中心预算年度的主指标、辅助指标和修正指标。预算工作组向营销中心、产品中心、项目中心、工程服务中心、资源中心、人力资源部、财务中心、行政部八个部门通报明年预算目标方案、指标体系和预算组织工作方案,听取有关的建设性的操作性意见;
5) 预算委员会开会审议、批准预算工作组提出的经过职能部门讨论的目标方案、指标体系和预算组织工作方案;
6) 预算工作组召开全公司预算编制工作会议,将预算目标体系和工作基本方案、预算表格下发给各个部门;
7) 各个预算工作小组进行讨论,依据下发的预算表格,着手预算编制工作,形成各个部门预算初稿;
8) 各个部门将预算初稿上交预算工作组;
9) 预算工作组负责各个部门预算指标的汇总协调,形成公司预算总表初稿;参照目标方案讨论通过或驳回重编。在此基础上,形成初步确立的结论;
10) 将公司预算初稿分发给各个部门,各个部门经讨论签署意见后,返回给预算工作组;
11) 预算委员会讨论通过预算工作组提交的预算总表初稿,最后将预算总表定稿上报决策委员会;
12) 决策委员会对照明年战略计划安排,审核预算总表定稿,并签署意见,下发执行;
13) 预算工作组将预算总表装订成册,下发至各个部门。
第一章 预算外资金的申请和调拨
公司各业务单元或职能部门在经营过程中产生预算外资金需求,应由业务单元的总监(部门经理)提出书面的预算外资金申请,并交财务中心审核,不超出5%时,由董事长的审批并核准后,方可实施;超过5%时,需报董事长审批,经决策委员会批准后,方可实施。
第二章 财务预算的控制与考核
1、财务预算的控制
在预算的执行过程中,要对企业经营的各个方面、各个环节、各个阶段的重要预算项目进行事前、事中、事后控制。
(1) 按经营活动的阶段进行控制
A、事前控制:在编制预算过程中,对经营活动应进行严格的事前规划和审核。
B、事中控制:在经营活动的过程中,要贯串和执行既定预算,从签订合同或业务发生时起,即跟踪、反馈,进行日常控制,对实际与预算的差异及时调整,发现问题及时纠正。
C、事后评价:每项主要经营活动结束,要对照既定预算做出评价,综合分析,以便在以后的经营活动中采取积极措施,为完成财务预算、保证企业健康持续发展奠定基础。
(2) 按预算的主要项目进行控制
为保证预算的实现,公司应根据自身的经营特点及实际,针对重点预算项目及内容进行重点控制。
A、对营业成本的控制:对于公司而言,主要是人员的控制,严格执行人员数量的控制。
B、对三项费用的控制:公司各部门应严格按规定进行费用的安排及申报,根据审批后的费用预算严格控制。对相对固定(管理)费用按预算绝对额进行控制。对经营费用按其业务量的变化进行相对额控制。对相对可变(管理)费用按重点项目进行控制。主要应控制好修理费、工资及奖金、业务招待费、涉外费、差旅费、交通费、电话费等。
C、对现金流量的控制:以保障公司现金周转的良性循环为目标,各公司要在经营活动的各个方面和各个环节采取有效措施,努力开源节流,适当留有余地。讲求经济效益,不能停留在帐面利润上,而要注重利润的现金实现。同时,要科学合理安排好现金余缺的调剂,提高资金使用效率及效益。
D、对业务量的控制:由于三项费用中有一部分为相对固定费用,其不随业务量的增减而变化。所以业务量的增减幅度应小于利润的增减幅度。因此,企业应在人力、资金及市场可能的情况下,在事前严格控制的前提下,尽可能增加营业额,以求更好的规模效益。
(3) 编制预算控制报告:
公司各部按季编制预算执行情况的控制报告,并上报公司财务中心。旨在分析过去,指出问题,控制未来,采取措施,以利于完成财务预算,改善公司的资产状况和财务状况。
(4) 预算回顾分析
公司执委员计划预算月例会领导小组应根据各公司具体预算的期间跟踪、了解各业务单元预算的执行情况,并按季进行全公司预算执行情况分析。对于各公司共性的问题及困难,及时沟通及反馈信息,专题研究,解决问题,协调业务单元经营活动,以发挥整体优势,完成全公司的既定目标。
2、财务预算的考核
施行初期的1-2年内,由于预算的合理性和准确性不足,建议不作为考核的主要指标和直接依据,公司预算和业绩考核体系的结合宜逐步进行。
(1) 各公司应于下年第一季度,在公司财务决算的同时,对财务预算的执行情况做出总结,将本年预算、修订预算、本年实际及其增减差异,全面反映于预算执行情况表中。
(2) 营销中心、项目中心、工程中心,应根据预算执行情况表对经营活动进行动态分析,将主要预算项目如业务量变化、应收帐款回收情况费用支出情况利润完成情况、固定资产原值变化及依据等细化分解,进行实际与预算差异的详细分析,并分析差异的原因。
(3) 公司预算委员会检查了解各业务单元和职能部门的会计处理及报表真实情况之后,依据业务单元和各部门的财务决算和预算执行情况以及客观环境、政策的变化,区分预算与实际的可控差异与不可控差异,通过全面分析,综合考核各业务单元的业绩,和职能部门成本控制的业绩,进行评估,并依据公司奖金分配方案提出对各业务单元和职能部门进行奖惩的建议意见,经决策委员会审查批准后执行。