标策网 知识分享 所得税申报表怎么填?和纳税申报表一样吗?

所得税申报表怎么填?和纳税申报表一样吗?

  4月是大征期,所有人都要进行申报!关于企业所得税季报的难题,对于一位新手会计来说,可能是有些难为情了!

  新来的实习会计,刚工作两周,就遇到了季报!带她的师傅问:对企业所得税季报申报表填写知道吗?只见新人摇摇头!

  还好老会计有准备,把2022企业所得税季报申报表格式和填写说明,拿给她,让她照着填报,这下不会出错了吧!

  不清楚企业所得税季报申报表如何填写的小伙伴,今天我们一起瞅瞅吧!

  2022企业所得税季报申报表格式和填写说明

  需要新手会计注意的是,不同征收方式对应的申报表也不同!A类季报申报表和B类季报申报表的格式和填写说明如下:

  1、A200000企业所得税月(季)度预缴纳税申报表(A 类)

  1.1A200000企业所得税月(季)度预缴纳税申报表(A 类)格式

  

  2.2 B100000企业所得税月(季)度预缴和年度纳税申报表(B类,2018年版)填写说明

  
  

  2、B100000企业所得税月(季)度预缴和年度纳税申报表(B类,2018年版)

  2.1 B100000企业所得税月(季)度预缴和年度纳税申报表(B类,2018年版)格式

  

  2.2 B100000企业所得税月(季)度预缴和年度纳税申报表(B类,2018年版)填写说明

  
  
  

  2、B100000企业所得税月(季)度预缴和年度纳税申报表(B类,2018年版)

  2.1 B100000企业所得税月(季)度预缴和年度纳税申报表(B类,2018年版)格式

  

  2.2 B100000企业所得税月(季)度预缴和年度纳税申报表(B类,2018年版)填写说明

     
  
  

  2、B100000企业所得税月(季)度预缴和年度纳税申报表(B类,2018年版)

  2.1 B100000企业所得税月(季)度预缴和年度纳税申报表(B类,2018年版)格式

  

  2.2 B100000企业所得税月(季)度预缴和年度纳税申报表(B类,2018年版)填写说明

  
  

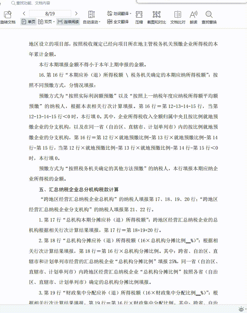
  各个行次填报说明

  
  
  

  2、B100000企业所得税月(季)度预缴和年度纳税申报表(B类,2018年版)

  2.1 B100000企业所得税月(季)度预缴和年度纳税申报表(B类,2018年版)格式

  

  2.2 B100000企业所得税月(季)度预缴和年度纳税申报表(B类,2018年版)填写说明

     
  

  各个行次填报说明

  
  
  

  2、B100000企业所得税月(季)度预缴和年度纳税申报表(B类,2018年版)

  2.1 B100000企业所得税月(季)度预缴和年度纳税申报表(B类,2018年版)格式

  

  2.2 B100000企业所得税月(季)度预缴和年度纳税申报表(B类,2018年版)填写说明

  
  

  1.2A200000企业所得税月(季)度预缴纳税申报表(A 类)填写说明

  
  

  各个行次填报说明

  
  
  

  2、B100000企业所得税月(季)度预缴和年度纳税申报表(B类,2018年版)

  2.1 B100000企业所得税月(季)度预缴和年度纳税申报表(B类,2018年版)格式

  

  2.2 B100000企业所得税月(季)度预缴和年度纳税申报表(B类,2018年版)填写说明

     
  

  1.2A200000企业所得税月(季)度预缴纳税申报表(A 类)填写说明

  
  

  各个行次填报说明

  
  
  

  2、B100000企业所得税月(季)度预缴和年度纳税申报表(B类,2018年版)

  2.1 B100000企业所得税月(季)度预缴和年度纳税申报表(B类,2018年版)格式

  

  2.2 B100000企业所得税月(季)度预缴和年度纳税申报表(B类,2018年版)填写说明

  
版权声明:本文内容由互联网用户自发贡献,该文观点仅代表作者本人。本站仅提供信息存储空间服务,不拥有所有权,不承担相关法律责任。如发现本站有涉嫌抄袭侵权/违法违规的内容, 请发送邮件至 3099389@qq.com 举报,一经查实,本站将立刻删除。
返回顶部