《外国(地区)企业在中国境内从事生产经营活动登记管理办法》(1992年8月15日国家工商局令第10号发布 2016年4月29日修订)第二条规定:根据国家有关法律、法规的规定,经国务院及国务院授权的主管机关(以下简称审批机关)批准,在中国境内从事生产经营活动的外国企业,应向省级工商行政管理部门(以下简称登记主管机关)申请登记注册。外国企业经登记主管机关核准登记注册,领取营业执照后,方可开展生产经营活动。未经审批机关批准和登记主管机关核准登记注册,外国企业不得在中国境内从事生产经营活动。
如果仅仅是出口给经销商,由中国经销商进行销售,不需要审批;如果外国企业进行销售,则需要按照规定设立外商投资企业进行有关审批。外国企业不可以直接雇佣境内销售人员从事销售。

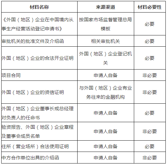
那外国(地区)企业在中国境内从事生产经营活动登记需要哪些资料呢?

提示:

1. 外国(地区)金融、保险类企业提供验资报告,由会计师事务所出具
2. 申请书应由外国(地区)企业有权签字人签署,用黑色或蓝黑色钢笔、签字笔填写,字迹应清楚。文件若用外文书写,需提交加盖翻译单位印章的中文翻译件。
一般流程:

申请流程根据是否需要核实,分为以下两个程序:
1.一般程序
(1)业务描述
登记机关一名工作人员初审并收取材料,由另一名工作人员审查后作出是否准予登记的决定。
(2)适用情形
申请材料齐全并符合法定形式,申请材料不需要核实的申请。

2.核实程序
(1)业务描述
登记机关决定受理,并指派2名以上工作人员对申请材料予以核实,根据核实的情况作出是否准予登记的决定。
(2)适用情形
申请材料齐全并符合法定形式,但申请材料需要核实的申请。


常见问题:

问:外国(地区)企业的资信证明应如何提供?
答:应由与外国(地区)企业有业务往来的金融机构出具,对资信状况应反映出评价性质的内容。
问:外国(地区)企业的合法开业证明未经公证认证可以递交吗?
答:不可以。外国(地区)企业的合法开业证明须经过其本国主管机关公证后送我国驻该国使(领)馆认证。如其本国与我国没有外交关系,则应当经与我国有外交关系的第三国驻该国使(领)馆认证,再由我国驻该第三国使(领)馆认证。某些国家的海外属地出具的文书,应先在该属地办妥公证,再经该国外交机构认证,最后由我国驻该国使(领)馆认证。香港、澳门和台湾地区企业的合法开业证明应当按照专项规定或协议依法提供当地公证机构的公证文件。