近日,山西省住建厅对2018《山西省建设工程费用定额》中的安全文明施工费、临时设施费、环境保护费(即绿色文明工地标准费率)予以调整。


具体调整如下:
1、“三项费用”:安全文明施工费、临时设施费、环境保护费,为不可竞争性费用;
2、开工前一次性全额拨付:发包方应在施工合同中,明确“三项费用”金额,并在开工前一次性全额拨付给承包方,确保专款专用。
3、标准费率按照等级不同、取费不同的原则,分级取费。
4、编制招标控制价,按照一级标准费率计算。
5、特、一级资质企业:建筑工程施工总承包资质为特级、一级的企业,执行一级标准;
其他资质的施工企业:按“企业自愿、业主同意”原则选择执行一级或二级标准。(二级标准为基本标准,一级标准为提升标准)
6、不按规定进行施工的, 10项指标中,每项指标内容若有一小项不达标,发包方即扣除“三项费用”总额的10%,直至扣完“三项费用”为止。
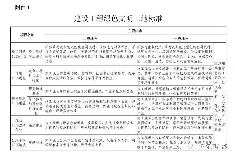
十项指标
严格落实施工现场周边围挡(明确颜色为瓦灰色)
道路、材料加工区硬化
裸露场地覆盖
易飞扬的细颗粒物料堆放覆盖
湿法作业
车辆冲洗
土方、渣土、垃圾清理
土方、渣土、垃圾运输
噪声污染控制
有害气体排放控制
附件:
一级标准、二级标准如下:


“三项费用”调整后费率如下:



