在开具发票的时候,你是否有对增值税纳税义务发生时间有过疑惑?如何确认增值税纳税义务发生时间?下面小编带大家捋一下增值税纳税义务发生时间的确认吧~~
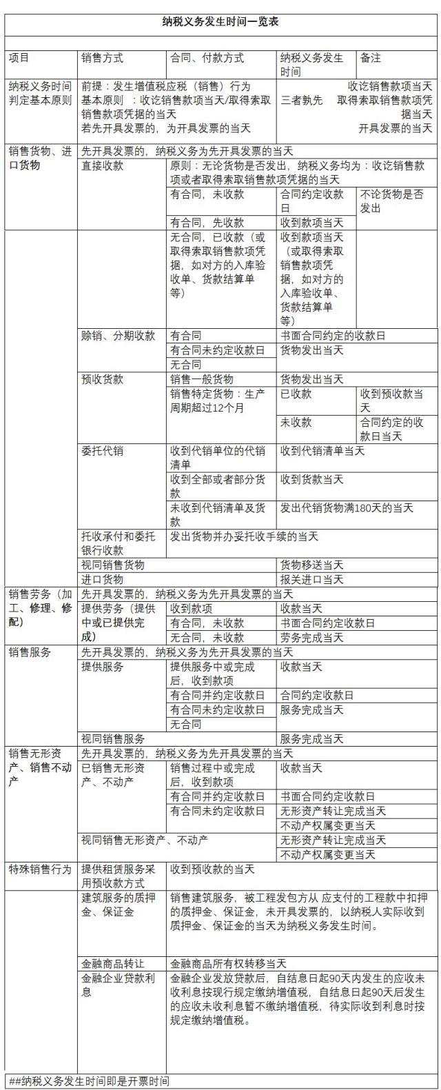
一、 应税销售行为纳税义务发生时间的一般规定
1. 纳税人发生应税销售行为,其纳税义务发生时间为收讫销售款项或者取得索取销售款项凭据的当天;先开具发票的,为开具发票的当天。
2. 纳税人进口货物,其纳税义务发生时间为报关进口的当天。
3. 增值税扣缴义务发生时间为纳税人增值税纳税义务发生的当天。
政策参考:《中华人民共和国增值税暂行条例》

二、 应税销售行为纳税义务发生时间的具体规定
1. 采取直接收款方式销售货物的,不论货物是否发出,均为收到销售款或取得索取销售款凭据的当天。
2. 采取托收承付和委托银行收款方式销售货物,为发出货物并办妥托收手续的当天。
3. 采取赊销和分期收款方式销售货物,为书面合同约定的收款日期当天,无书面合同的或者书面合同没有约定收款日期的,为货物发出的当天。
4. 采取预收货款方式销售货物,为货物发出的当天,但生产销售生产工期超过12个月的大型机械设备、船舶、飞机等货物,为收到预收款或书面合同约定的收款日期的当天。
5. 委托其他纳税人代销货物,为收到代销单位的代销清单或者收到全部或者部分货款的当天;未收到代销清单及货款的,为发出代销货物满180天的当天。
6. 销售应税劳务,为提供劳务同时收讫销售款或者取得索取销售款的凭据的当天。
7. 纳税人发生视同销售货物行为(委托他人代销货物、销售代销货物除外),为货物移送的当天。
8. 纳税人提供租赁服务采取预收款方式的,其纳税义务发生时间为收到预付款的当天。
9. 纳税人从事金融商品转让的,为金融商品所有权转移的当天
10. 纳税人发生视同销售服务、无形资产或者不动产情形的,其纳税义务发生时间为服务、无形资产转让完成的当天或者不动产权属变更的当天。
很多企业的财务人员都可能会遇到以下问题:1、货已经发了,但客户要求下个月再开票;2、业务员再三嘱咐,这个月业绩达到了,下个月再给客户开票吧;3、钱已经付了,货物也已经收到了(服务已经提供),但供应商迟迟不开票……老板、业务员、客户、供应商都打着自己的算盘,开票时间到底谁说了算?
开票时间谁都不能说了算,纳税义务发生时间即是开票时间,而纳税义务发生时间和结算方式密切相关。
因此,该不该开票,该不该取得发票,需根据双方之间发生的增值税应税(销售)行为、结算方式和合同约定来判断。现总结增值税方面的法规,将各项业务不同结算方式与开票时点(纳税义务发生时间)的关系列为一张表,帮助你一表掌握增值税纳税义务发生时间与开票时点。
