一、全球商业投资者计划(GIP)批准后的投资规定
在获取永久居留权原则性批准函的6个月有效期内,申请人必须落实承诺的投资。申请人必须通过在新加坡以申请人自己姓名开设的独立个人银行帐户进行至少250万新币(取决于申请人的投资方案)的投资。
完成该投资后,申请人必须向新加坡经济发展局提交投资证明文件。有关文件(取决于申请人的投资方案)包括:
①由新加坡经济发展局认可的国际知名或新加坡注册的会计事务所、银行、律师事务所或信托公司提供的投资证书认证副本;(例如:投资方案A或C的股权证明书等)
②银行对帐单,以证明您的投资是通过在新加坡个人名义注册的独立银行帐户进行的;
③申请人已签署同意投资条款和条件的保证书;
④银行资信证明书证明申请人的新加坡银行账户没有嫌疑活动,银行资信证明书必须列出您申请人的: 姓名、护照号码、账户类型、账户号码。

注意事项:
①如果在英国或共和联邦制国家境内签署投资条款和条件的保证书,需由公证处治安法官或由当地国家法律认可的执行官见证;
②如果在新加坡境内签署,需由一名新加坡的宣誓官、治安法官或被认可的公证人(Notaries
Public Act Cap.208)见证;
③如果在非共和联邦国家境外签署(例如:中国),需由新加坡大使馆/总领事馆见证;
④此外,方案C的申请者需提交以下额外文档:
i. 新加坡会计与企业管理局(ACRA) 电子网站 Bizfile上关于申请人单一家族理财办公室的资本化前后的记录;
ii. 证明申请人的单一家族理财办公室的管理资产额不少于2亿新币的有关文件(文件必须是原本或最新认证副本)。该文件将由新加坡经济发展局全权指定。
iii. 如果该资产不是申请人单一家族理财办公室直接持有,请提交资产管理合同(必须是最新认证副本),以证明该资产正由申请人在新加坡的家族理财办公室管理。

正式成为新加坡永久居民的手续
在收到申请人的投资证明文件和保证书后,新加坡移民与关卡局 (ICA) 将书面通知申请人,说明申请人的永久居留权已获最终批准 (Final Approval)。申请人必须在获取最终批准函的1年内办理永久居留权的相关手续,正式成为新加坡永久居民。
再入境许可证(REP)的有效期
外国人通过全球商业投资者计划(GIP)获得新加坡永久居民(PR)身份后,主管机关将会核发为期5年的再入境许可证(REP)给予该外国人。再入境许可证(REP)对于申请人而言是不可或缺的,它可以使申请人频繁的出入新加坡,同时维持永久居民(PR)的身份。五年后,如果申请人符合条件,将可以续签再入境许可证(三年或五年)。

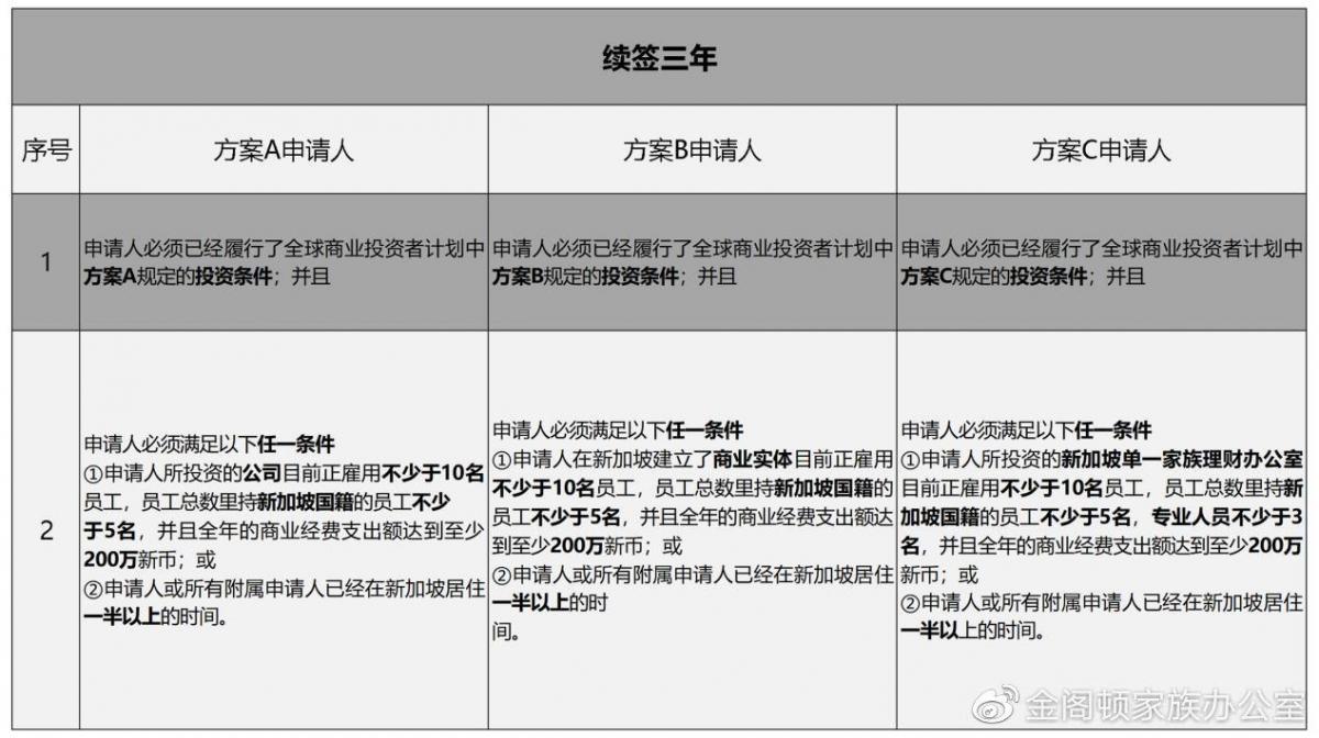
二、新加坡永久居民身份的续签评估标准
在首个五年之后,申请人需要符合以下条件才能续签再入境许可证


三、全球商业投资者计划(GIP)申请人需要提交的重要相关文件
申请人必须提交相关文件的原件版本和正式英文翻译版本。该文件必须由相关的公证处公证

1. 宣誓书附在电子申请表格内,申请人必须影印并签署原件。
①本计划条款和条件的保证书;
②本计划申请宣誓书 (附在表格 A 内);
③其投资方案宣誓书(附在表格 B 内);
④申请费的付款细节,并附上汇款凭证打印本(附在表格C内);
⑤法定宣誓书,如果在英国或共和联邦制国家境内签署法定宣誓书,需由公证处治安法官或由当地国家法律认可的执行官见证;如果在新加坡境内签署,需由一名新加坡的宣誓官、治安法官或治安法官或被认可的公证人(Notaries Public Act Cap.208)见证;如果在非共和联邦国家境外签署(例如:中国),需由新加坡大使馆/总领事馆见证。

2.一份本计划电子申请表格的打印本。

3. 新加坡入境准证申请–表格4
主申请人与成年附属申请人需要各提交一份原件、一份复印件。未婚子女(二十一岁以下)可以列入主申请人的表格 4 中)。
下载表格 4;

4.申请人和家人的相关资料文件清单(以下文件会有新加坡移民与关卡局审查):
①所有申请人的护照和旅游证件复印件,如果申请人拥有多余一本的护照,请一起递
交,该文件需盖有公证处的公章证明;
②所有申请人的出生证件,需要列出双亲姓名,该文件需盖有公证处的公章证明;
③申请人的户口调查资料/户口簿,该文件需盖有公证处的公章证明;
④申请人的家属资料(包括姓名、年龄、任职情况);
⑤如果有监护或领养未满二十一岁的孩子,申请人必须附上相关的监护或领养证件(如适用),该文件需盖有公证处的公章证;
⑥申请人的结婚证书(如适用),该文件需盖有公证处的公章证明;
⑦申请人的离婚证书(如适用),该文件需盖有公证处的公章证明;
⑧申请人的单务契据或“更改名字证明”(如适用),该文件需盖有公证处的公章证明;
⑨新加坡入境准证申请–表格4;
⑩两张护照近照(表格A一张、表格4一张)。

5.申请人的公司业务与商业计划书相关资料文件清单:
资深企业主
①申请人必须提交表格A中所申报的公司最近三年经审计的财务报表原件(非原件的财务报告须盖有公证处的公章证明),该报表须由一家被认可的会计事务所完成,财务报表必须盖有审计师的原本公章证明,若申请人有意提交多家公司以达到本计划的申请审核门槛,申请人必须提交每家公司的以上所有相关文件;
②申请人必须提交证明其在所申报本计划的主公司以及申报本计划的其他公司中所拥有的股权的最新相关文件复印件,该文件须需盖有公证处的公章证明;
③申请人需要提交以下文件之一:
a.公司最近一年的验资报告,该报告需盖有会计师事务所公章证明或公证处的公章证明;或
b.验资报告的日期如果为申请表格提交日期的一年以上,申请人必须提交经其国家工商局或同等机构出具和公证的同等报告;
④申请人主公司股权架构图明确显示个人最终股权;
⑤申请人必须提交申报本计划的主公司以及申报本计划的其他公司的最新企业商业登记证或营业执照复印件,该复印件需加盖公证处的公章证明;
⑥申请人的履历表须涵盖以下:
a.申请人在表格 A 所申报的主公司的工作职责和经商经验;
b.申请人在其他公司或组织的工作和经商经验;
⑦申请人必须为其在新加坡注册的公司提交一份由新加坡会计与企业管制局(ACRA)所发的企业注册文件 (如适用);
⑧除了表格B外,申请人必须提交一份详细并为期五年的商业计划书(适用于投资方案A 和C的申请者);
⑨申请人主公司及其他公司的组织结构图,并介绍有关部门及职员数目;
⑩其他与申请人投资计划相关的资料文件(如适用)。

下一代企业主
①申请人必须提交表格A中所申报本计划的直系家族主公司最近三年经审计的财务报表原件(非原件的财务报告须盖有公证处的公章证明),该报表须由一家被认可的会计事务所完成,财务报表必须盖有审计师的原本公章证明;
②申请人必须提交证明其直系家属在所申报本计划的主公司所拥有的股权的最新相关文件复印件,该文件须需盖有公证处的公章证明;
③申请人须提交以下文件之一:
a.公司最近一年的验资报告,该报告需盖有会计师事务所公章证明或公证处的公章证明;或 b.验资报告的日期如果为申请表格提交日期的一年以上,申请人必须提交经其国家工商局或同等机构出具和公证的同等报告。
④申请人主公司股权架构图明确显示个人及直系家属最终股权;
⑤申请人必须提交申报本计划的直系家族主公司的最新企业商业登记证或营业执照复印件,该复印件需加盖公证处的公章证明;
⑥申请人的履历表须涵盖以下:
a.申请人在表格 A 所申报本计划的直系家族主公司的工作职责和经商经验;
b.申请人在其他公司或组织的工作和经商经验;
⑦申请人必须为其在新加坡注册的公司提交一份由新加坡会计与企业管理局(ACRA)所发的企业注册文件 (如适用);
⑧除了表格B外,申请人必须提交一份详细的商业计划书(适用于投资方案 A和C的申请人);
⑨申请人所申报本计划的直系家族主公司的组织结构图,并介绍有关部门及职员数目;
⑩其他与申请人投资计划相关的资料文件(如适用)。

快速增长企业创始人
①申请人必须提交申报本计划的主公司最新的估值报告,该报告须需盖有公证处的公章证明;
②申请人必须提交申报本计划的主公司最新的投资人名单,该报告须需盖有公证处的公章证明;
③申请人必须提交申报本计划的主公司的最新企业商业登记证或营业执照复印件,该复印件需加盖公证处的公章证明。
④申请人的履历表须涵盖以下:
a.申请人在表格 A 所申报的主公司的工作职责和经商经验;
b.申请人在其他公司或组织的工作和经商经验;
⑤申请人必须为其在新加坡注册的公司提交一份由新加坡会计与企业管理局(ACRA)所发的企业注册文件 (如适用);
⑥除了表格B外,申请人必须提交一份详细并为期五年的商业计划书(适用于投资方案A 和C的申请人);
⑦申请人主公司及其他公司的组织结构图,并介绍有关部门及职员数目(如适用);
⑧其他与申请人投资计划相关的资料文件(如适用)。

家族理财办公室负责人
①申请人的履历表-详细说明其投资、创业或管理经验;
②申请人必须提供个人或直系家族净值的认证声明,证明拥有不少于2亿新币的可投资资产净额,该声明须由经新加坡经济发展局认可的国际知名或新加坡注册的会计事务所、银行、律师事务所或信托公司提供;
③除了表格B外,申请人必须提交一份详细的商业计划书;
④新加坡单一家族理财办公室的股权结构示意图;
⑤新加坡单一家族理财办公室所管理的2亿新币资产的股权结构示意图;
⑥一份由新加坡会计与企业管理局所发的单一家族理财室注册文件;
⑦申请人申报本计划的主公司概况(如适用) 以及该公司在新加坡的商业计划 (如适用);
⑧其他与申请人投资计划相关的资料文件(如适用)。

如果您有加入新加坡全球投资者计划(GIP)的需要,或者加入新加坡家族办公室的需要,您可以咨询我们。金阁顿(GolddenGroup)成立于花园城市新加坡,专业服务高净值家族。主打业务有新加坡家族办公室,资产管理,新加坡移民,保险和房产配置,是您新加坡一站式的家族管家。金阁顿,为您的下一代继续服务。