首先,身为会计人员都应该清楚:企业所得税汇算清缴时间是每年的1月1日到5月31日!现在是4月底,还未完成所得税汇算清缴的要抓紧时间了。注意最后的截止时间哦!
接下来是有关企业所得税汇算清缴年报填写的内容!企业所得税汇算清缴年度纳税申报表的填写有10个表格修订了内容,下面是具体的变化汇总以及修订后的填写说明,不清楚,借此机会瞅瞅吧!
1、企业所得税汇算清缴时间

二、企业所得税汇算清缴年度申报表的相关规定

三、企业所得税汇算清缴修订的部分表单及填报说明







四、《企业所得税年度纳税申报基础信息表》(A000000)资产总额,从业人数填写

五、《职工薪酬支出及纳税调整明细表》(A105050)案例填报示例

六、《资产折旧、摊销及纳税调整明细表》(A105080)案例填报示例

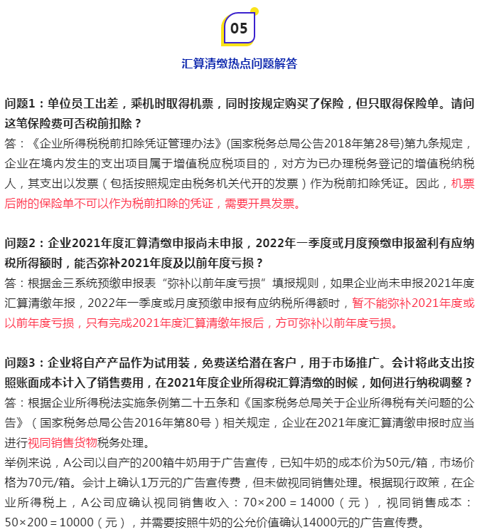
七、汇算清缴热点问题解答

企业所得税汇算清缴涉及的内容比较多,所以还是建议大家提前做这项工作,到最后一个月,时间上就有点紧张了!上述整理的有关申报表的变化内容及填写说明,就到这里了,也祝大家接下来的财务工作一切顺利哦!