不动产租赁定义
不动产是指不能移动或者移动后会引起性质、形状改变的财产,包括建筑物、构筑物和其他土地附着物。判断属于动产还是不动产的关键,不在于使用的时候是移动状态还是固定不动的状态,而是移动后是否会引起性质、形状的改变。
典型的不动产租赁
1.房屋租赁,属于最典型的不动产租赁。
2.物业企业收取的场地使用费,不同于物业管理费用,实质上还是在一段期间内,将土地使用权出租给其他单位,属于不动产租赁。
3.电梯间的广告收入,虽然电梯在使用期间在上下移动,但因为电梯通常作为定制化的大型设备,整体不可移动,移动后会引起性质形状的改变,故电梯间广告收入属于不动产租赁。
典型像是不动产但属于动产租赁的
租赁的是设备架,是典型的动产租赁。虽然设备架使用期间是固定不动的,但是设备架是可拆卸的且拆卸后重新安装后可以正常使用,属于动产租赁。
1不动产租赁分录
1.收到租赁费用(多个月租金)
① 一般纳税人(一般计税法)
借:银行存款
贷:其他业务收入(当月租金)
合同负债(以后月份租金)
应交税费——应交增值税(销项税额)
② 一般纳税人(简易计税法)
借:银行存款
贷:其他业务收入(当月租金)
合同负债(以后月份租金,无以后月份租金则去除此项)
应交税费—简易计税
同时计提税金及附加
借:税金及附加
贷:应交税费—应交城市维护建设税
—应交教育费附加
—应交地方教育费附加
ps:附加税以简易计税税额为依据×对应税率。
③ 小规模纳税人
借:银行存款
贷:其他业务收入
应交税费—应交增值税
PS:小规模一般账务简单,按道理,跨年的租金是要做合同负债的,但实操过程中,除非当年触发企业所得税,否则就怎么记账方便怎么登记。
月底计提税金及附加
借:税金及附加
贷:应交税费—应交城市维护建设税
—应交教育费附加
—应交地方教育费附加
2.每月末确认收入
借:合同负债(平坦至每月的租金)
贷:其他业务收入
3.收到押金
借:银行存款/现金
贷:其他应付款—XX公司
4.出租不动产折旧
借:其他业务成本
贷:累计折旧
5.出租不动产出现损坏
① 我方承担维修费
借:管理费用—维修费
贷:银行存款
② 承租方承担维修费
借:其他应收款—XX公司
贷:银行存款
③ 收回维修费
借:银行存款
贷:其他应收款—XX公司
6.对方违约扣除押金
借:营业外收入—违约金
贷:其他应付款——xx公司
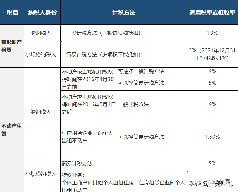
2不动产租赁税率

3不动产出租涉税案例
业务描述:假设不动产所在地与机构所在地一致
业务一:2016年5月出租2015年12月取得的一栋商铺,取得2016年5月租金收入,选择简易办法计税,开具增值税专用发票金额100000.00万元,税额5000.00万元。
业务二:2016年5月出租2016年5月购进的一层写字楼,取得2016年5月租金收入,开具增值税专用发票金额80000.00万元,税额8800.00万元,写字楼购进时取得增值税专用发票金额81818.18万元,税额9000.00万元,当期认证相符。
填报分析:
1)该企业提供不动产租赁服务,业务一出租其2016年4月30日前取得的不动产,选择适用简易计税方法,按照5%的征收率计算应纳税额;业务二出租其2016年5月1日后取得的不动产,适用一般计税方法计税,适用税率11%,业务一和业务二需分门别类填入《申报表主表》及附表。
2)业务一、业务二中取得租赁不动产租金收入,业务一属于“简易计税”项目,其中开具增值税专用发票销售额和销项税额应填报在《附列资料(一)》“5%征收率的服务、不动产和无形资产”第9b行第1、2列。
业务二、租赁不动产租金收入属于“一般计税方法计税”项目,其中开具增值税专用发票的销售额和销项税额填报在《附列资料(一)》“11%税率”第4行第1、2列。
3)业务二中的购进不动产项目,当期已认证相符增值税专用发票,填报在《附列资料(二)》第2行、第9行和《附列资料(五)》“本期不动产进项税额增加额”栏次,并将可在本期抵扣的进项税额9000.00*60%=5400.00万元填报在《附列资料(二)》第10行和《附列资料(五)》第3列“本期可抵扣不动产进项税额”中。
税款计算及对应栏次:
1)按适用税率计税销售额=业务二=80000.00万元
(填列《附列资料(一)》4行1列和《主表》第1行“一般项目”“本月数”)
2)销项税额=业务二=8800.00=8800.00(万元)
(填列《附列资料(一)》4行1列和《主表》第1行“一般项目”“本月数”)
3)按简易办法计税销售额=业务一=100000.00(万元)
(填列《附列资料(一)》9b行1列和《主表》第5行“一般项目”“本月数”)
4)简易计税办法的应纳税额=业务一=5000.00(万元)
(填列《附列资料(一)》9b行2列和《主表》第21行“一般项目”“本月数”)
5)进项税额:
(1)本期认证相符抵扣的专票=业务二=9000.00(万元)
(填列《附列资料(二)》第2行,属于购进不动产,还需填列《附列资料(二)》第9行和《附列资料(五)》第2列)
(2)本期允许抵扣的进项税=5400.00(万元)
(填列《附列资料(二)》第10行、《附列资料(五)》第3列和《主表》第12行)
6)应抵扣税额合计(本月数)=上期留抵税额(本月数)+进项税额-进项税额转出额=0+5400.00-0=5400.00(万元)(《主表》17行)
7)实际抵扣税额(本月数)=5400.00(万元)(《主表》18行)
8)应纳税额=销项税额-实际抵扣税额(本月数)=8800.00-5400.00=3400.00(万元)(《主表》19行)
9)期末留抵税额(本月数)=应抵扣税额合计(本月数)-实际抵扣税额(本月数)=0(《主表》20行)
10)应纳税额税额合计=应纳税额+简易计税办法计算的应纳税额-应纳税额减征额=8400.00(万元)(《主表》24行)
11)本期应补(退)税额=8400.00(万元)