1月25日晚,中国银行官网发布公告称,将自2月1日起取消个人借记卡年费和小额账户管理费。

图片来源:中国银行官网
借记卡年费是指商业银行每年收取固定的费用,银行将从账户中提取。小额账户管理费是提供单个人民币个人活期存款账户服务,日均存款余额低于一定金额时收取账户管理费。
中国银行1月1日发布的服务价目表显示,中行长城借记卡标准卡的年费最高为10元,联名卡年费最高20元/卡,长城国际借记卡最高50元/卡。对日均存款余额低于300元(不含)的单个人民币个人活期存款账户按季收取小额账户管理费,每户每季度最高收取9元。
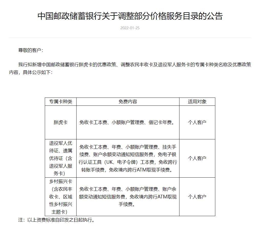
在同一天,邮储银行也发布公告称,免收胖虎卡工本费、小额账户管理费、借记卡年费,免收农民丰收卡及退役军人服务卡的账户余额变动通知短信服务费、境内跨行ATM取现手续费等。据了解,胖虎卡是近期由该行联合“我不是胖虎”IP推出的联名借记卡。

图片来源:邮储银行
商业银行持续减费让利
此前各家银行已经对很多类型的个人账户免收小额账户管理费。按照2014年国家发展改革委和中国银监会联合下发的《关于印发商业银行服务政府指导价政府定价目录的通知》要求,要求商业银行应根据客户申请,为其提供一个免收账户管理费(含小额账户管理费)和年费的账户(不含信用卡、贵宾账户)。
近年来,多家银行持续对小微企业和个体工商户支付手续费实施优惠减免,涵盖银行账户服务、人民币结算、电子银行、银行卡刷卡等服务项目。
农业银行表示,自2021年9月30日起,免收全部单位结算账户管理费(含小额账户管理费)和年费,优惠期限为3年。
中国银行表示,自2021年9月30日起,为小微企业和个体工商户在中国银行开立的首个(或指定一个)人民币单位结算账户开户手续费实行优惠,优惠后价格不高于基准日总行公示价格5折。
ATM跨行取款手续费也有优惠。2021年7月,工商银行、农业银行、中国银行等多家银行表示,从2021年7月25日起,对ATM跨行(含同城、异地)取现服务免收手续费。
优惠政策不断出台
商业银行减费让利是对相关政策的积极落实。
1月24日,中国银保监会发布《关于规范银行服务市场调节价管理的指导意见》,鼓励适当减免老年人、残疾人等特定群体的基础银行服务费用,对小微企业、个体工商户等市场主体实施差异化定价和服务优惠。
2021年6月25日,中国银行业协会、中国支付清算协会联合发布《关于降低自动取款机(ATM)跨行取现手续费的倡议书》《关于降低小微企业和个体工商户支付手续费的倡议书》,提出同城ATM跨行取现手续费标准下调至每笔不超过3.5元;取消异地取现手续费按取款金额一定比例收取的变动费用,固定费用与同城业务标准一致。据初步测算,预计降费让利规模约为每年40亿元。
银保监会日前在2022年工作会议中表示,2021年全年推动减免服务收费3692亿元。多家银行也于日前披露2021年减费让利数据:兴业银行减让约84亿元(涉企约18亿元,零售客户约66亿元);广发银行减让约27亿元。