中小微、小微,小型、微型、小型微利企业划分标准是什么呢?只有确定企业类型,才能判断自己是否能享受税收优惠!案例教你判断企业类型,享受各项税收优惠!此文就为大家介绍:2022中小微、小微,小型、微型、小型微利企业划分标准,后附有案例帮助大家判断企业类型,并有对应的税收优惠!
2022中小微、小微,小型、微型、小型微利企业划分标准

1、制造业中小微企业的划分标准

2、中小微企业的划分标准

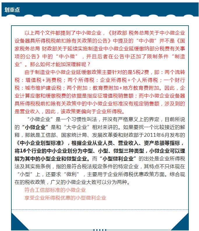
综上所述重点如下:

3、小微企业判断标准(工信部标准)



享受企业所得税优惠的小型微利企业标准

下面是个案例分享:

好了,上述就是有关各类企业类型的判定标准了,有不清楚的可对照自查!对企业纳税人和会计人员来讲,弄清楚这个是关键的,关系到了纳税申报工作,所以要弄清楚自己企业的类型,然后再去判断是否能够享受税收优惠!