个体工商户会计怎么做账?个体工商户的会计分录汇总,附29笔个体工商户账务处理案例解析!
个体工商户会计做账还是比较简单的!今天就汇总了:个体工商户的会计分录,不理解的,还有后附的账务处理案例解析帮助理解。下面是以大药房的经营业务为案例,为大家整理了29笔个体工商户会计业务的账务处理。往下看吧!
29笔个体工商户的会计分录汇总

个体工商户的账务处理案例








……篇幅限制,不一一展示了。个体工商户的账务处理,相信大家看过后,会动手操作电脑账的。
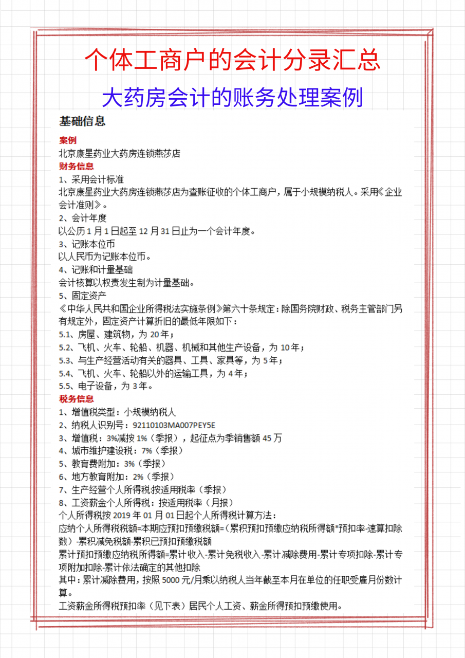
个体工商户会计怎么做账?个体工商户的会计分录汇总,附29笔个体工商户账务处理案例解析!
个体工商户会计做账还是比较简单的!今天就汇总了:个体工商户的会计分录,不理解的,还有后附的账务处理案例解析帮助理解。下面是以大药房的经营业务为案例,为大家整理了29笔个体工商户会计业务的账务处理。往下看吧!









……篇幅限制,不一一展示了。个体工商户的账务处理,相信大家看过后,会动手操作电脑账的。