根据《中华人民共和国发票管理办法》及实施细则等规定,企业取得私自印制、伪造、变造、作废、开票方非法取得、虚开、填写不规范等不符合规定的发票,以及取得不符合国家法律、法规等相关规定的其他外部凭证,均属于不合规发票,不得作为税前扣除凭证。
平常我们收到发票后,使用《电子发票查重工具》扫描发票二维码,可以做到防止重复打印的发票和假发票报销。

但是除了这两种,还有其他的情况,也不能报销发票。下面就来列举企业日常报销中几种常见的不合规发票的类型。
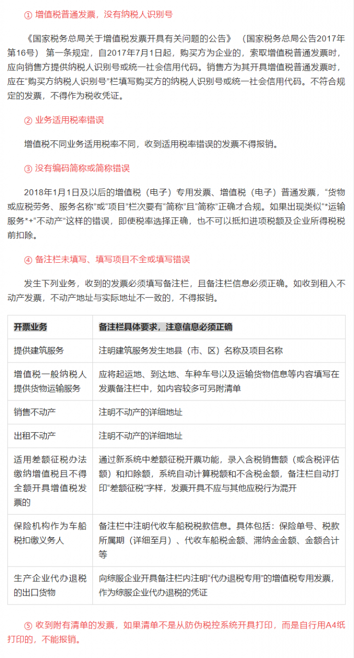
1. 信息填写不全或错误的发票

2. 与实际业务不吻合的发票

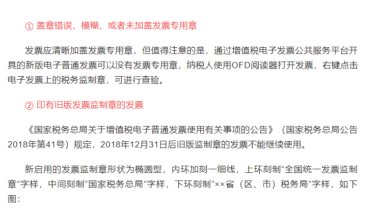
3. 加盖发票专用章不规范的发票


4. 收到第三方开具的发票
接受第三方发票,例如向A公司采购货物,通过A公司介绍,接受B公司开具的发票。
经济交易过程中,不能保证资金流、票流和物流(劳务流)相互统一,则可能涉嫌虚开发票,若被税务部门认定为列支虚开发票,不能所得税税前扣除,不能增值税进项抵扣。
5. 成品油发票的相关规定

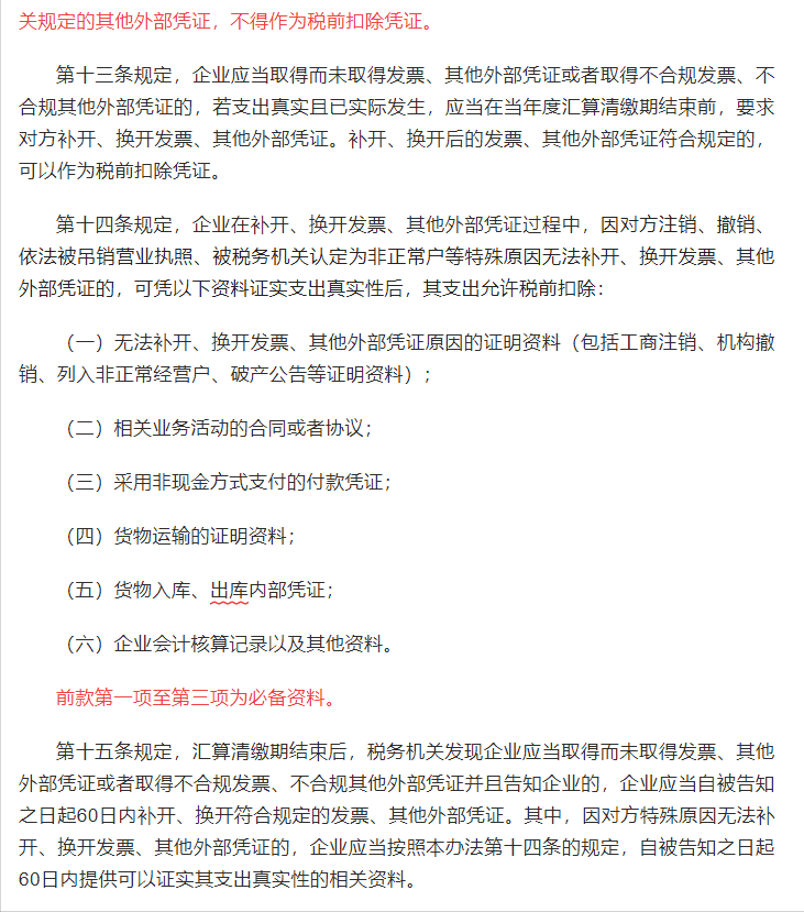
收到不合规发票怎么办

费用报销不能只附一张发票
根据《中华人民共和国企业所得税法》第八条规定,企业实际发生的与取得收入有关的、合理的支出,包括成本、费用、税金、损失和其他支出,准予在计算应纳税所得额时扣除。
所以,企业所得税税前扣除的各类支出项目,应证明是与其取得收入有关的合理的支出。因此,仅仅凭借一张发票显然不能支撑业务的真实合理性,那么应附带哪些资料呢?推荐常见的附件清单,供参考。
