2018初级会计职称考试教材变动有点大,这些都变了
固定资产
思维导图:

一.概述和特征

固定资产是指同时具有以下特征的有形资产:
1.为生产商品、提供劳务、出租或经营管理而持有;
2.使用寿命超过一个会计年度。
二.账务处理
一).固定资产取得
1.外购固定资产
一般纳税人企业购入固定资产支付的增值税,可以作为进项税额抵扣。相关税金不计入成本,而小规模纳税人企业要计入成本。
举个栗子
关于无单独标价的固定资产,举一个小例题让大家能够深刻理解一下。
某企业以500万元购入A、B、C三项没有单独标价的固定资产。这三项资产的公允价值分别为220万元、140万元和160万元。则A、B、C固定资产的入账成本分别为?
解析:
①已计入固定资产成本=500万元
②计算分配比例:
A=220/(220+140+160)=42.31%
B=140/(220+140+160)=26.92%
C=160/(220+140+160)=30.77%
③确定各自成本:
A=500*42.31%=211.55万元
B=500*26.92%=134.6万元
C=500*30.77%=153.85万元
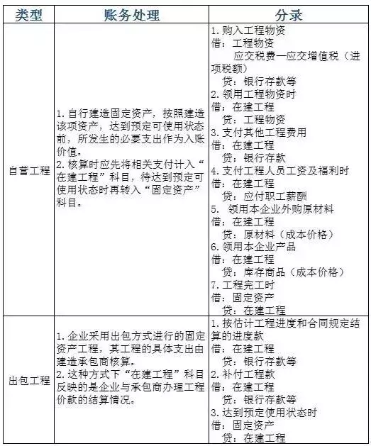
2.建造固定资产

关于建造时,领用相关材料增值税抵扣情况:工程物资,进项税可以抵扣。原材料,进项税可以抵扣。自产产品:无税务处理
举个栗子
某增值税一般纳税企业自建仓库一幢,购入工程物资100万元,增值税税额17万元,已全部用于建造仓库;耗用库存材料50万元,应负担的增值税税额为8.5万元;支付建筑工人工资24万元。该仓库建造完成并达到预定可使用状态,其入账价值为多少万元?
解析:在上面提到过,工程物资和原材料的增值税可以进行抵扣。所以仓库入账价值为:100+50+24=174万元。
固定资产折旧的账务处理

一.概念及影响因素


1)应计折旧额,是指应当计提折旧的固定资产的原价,扣除其预计净残值后的金额
2)每计提一次减值准备,固定资产后续期间都应按照最新固定资产账面价值重新计算折旧。
3)固定资产账面净值=固定资产原值-累计折旧
固定资产账面价值=固定资产原值-累计折旧-固定资产减值准备=固定资产账面净值-固定资产减值准备
二.计提折旧范围及注意事项


1)改扩建期间的固定资产也不计提折旧。
因改扩建暂停使用的固定资产属于特殊情况:处于更新改造过程停止使用的固定资产,应将其账面价值转入在建工程,不再计提折旧。更新改造项目达到预定可使用状态转为固定资产后,再按照重新确定的折旧方法和该项固定资产尚可使用寿命计提折旧。因此,因改扩建暂停使用的固定资产不应计提折旧。
2)企业至少每年年度终了,要对固定资产的使用寿命,预计净残值和折旧方法进行复核,调整差异。
举个栗子
判断:已达到预定可使用状态但尚未办理竣工决算的固定资产不应计提折旧( )
答案:错误
解析:根据注意事项第三条,已达到预定可使用状态但尚未办理竣工的固定资产,应当按照估计价值确定其成本,并计提折旧。
三.固定资产的折旧方法
双倍余额递减法,一般应在固定资产使用寿命到期前两年内,将固定资产账面净值扣除预计净残值后的余额平均摊销。
举个栗子
1)甲公司有一台生产机器设备,原价为613万元,预计使用10年,预计净残值为13万元,采用年限平均法计提折旧。计算该机器设备,每月计提的折旧额。
答案:5万元
解析:月折旧额=年折旧额/12=(原价-预计净残值)/预计使用寿命/12=(613-13)/10/12=5万元。
2)2014年12月31日,甲公司购置一台无需安装即可使用的固定资产,固定资产入账价值为600万元,预计使用寿命为5年,预计净残值为零。
①假设采用双倍余额递减法计提折旧,不考虑其他因素,2015年度该设备应计提的折旧额为( )万元
②假设采用年数总和法计提折旧,不考虑其他因素,2015年度该设备应计提的折旧额为( )万元
答案:①240万元。②200万元
解析:
①采用双倍余额递减法2015年度该设备应计提折旧额为:固定资产账面净值*年折旧率=600*(2/5)=240万元
②采用年数总和法2015年度该设备应计提折旧额为:(固定资产原价-预计净残值)*年折旧率=(600-0)*(5/15)=200
四.折旧的账务处理

企业自行建造固定资产过程中,所使用的固定资产,其计提折旧应计入在建工程成本。
固定资产清理减值等
一.固定资产后续支出
1. 概念
固定资产后续支出,是指固定资产在使用过程中发生的更新,改造支出、修理费用等。
2.账务处理

1)企业发生的某些固定资产后续支出,可能涉及到替换原固定资产的某组成部分,当发生的后续支出符合固定资产确认条件时,应将其计入固定资产成本,同时将被替换部分的账面价值扣除。这样可以避免将替换部分的成本和被替换部分的成本同时计入固定资产成本,导致固定资产成本高估。
2)账务处理:
借:银行存款/原材料(残料价值)
营业外支出(净损失)
贷:在建工程(被替换部分的账面价值)
3)被替换部分资产无论是否有残料收入等积极利益的流入,都不会影响最终固定资产的入账价值。
二.固定资产处置

1.概念
企业在生产经营过程中,可能将不适用或不需要的固定资产对外出售转让,或因磨损、技术进步等原因对固定资产进行报废,或因遭受自然灾害而对毁损的固定资产进行处理。
2.账务处理

三.固定资产清查

1. 概念
企业应当定期或者至少于每年年末对固定资产进行清点盘查,以保证固定资产核算的真实性,充分挖掘企业现有固定资产的潜力。
2. 账务处理
四.固定资产的减值
1.概念
固定资产的初始入账价值是历史成本,由于固定资产使用年限较长,市场条件和经营环境的变化、科学技术的进步以及企业经营管理不善等原因,都可能导致固定资产创造未来经济利益的能力大大下降。因此,固定资产的真实价值有可能低于账面价值,在期末必须对固定资产减值损失进行确认。
2.账务处理

固定资产减值损失一经确认,在以后会计期间不得转回。