财务软件的操作可以说是会计人员的必备技能了,利用专业的做账软件可以大大地提升你的工作效率,让我们可以更轻松的完成日常的会计工作。
用快捷键说明

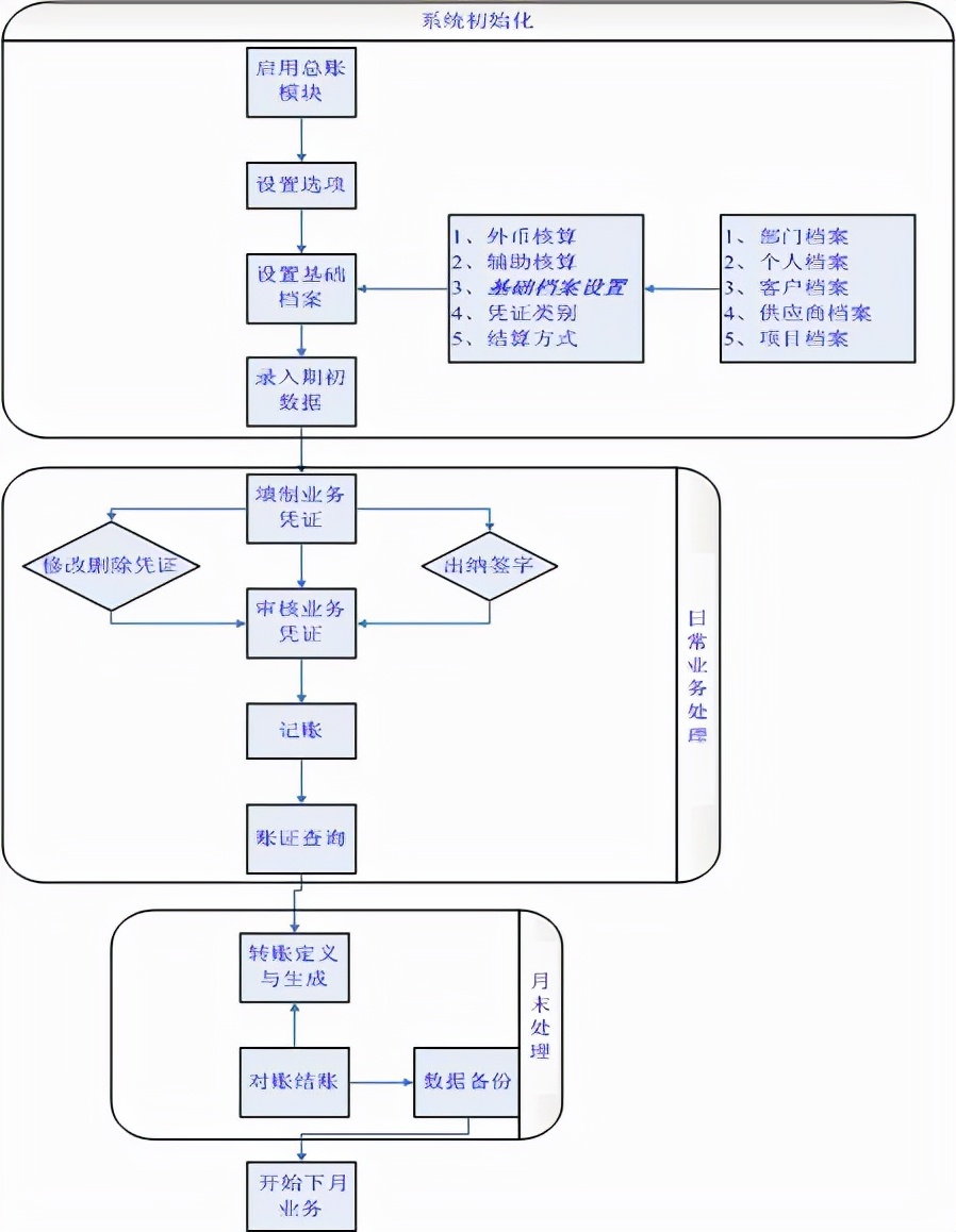
一、总账结账
(一)进入用友软件,双击桌面“企业门户”,输入用户名:001 用户名:XX,输入密码,进入软件。
(二)录入记账凭证


具体流程如下图所示

(三)生成UFO报表

具体流程如下图所示






(四)操作技巧

- 反结账


······以上就是给大家分享的资料!
财务软件的操作可以说是会计人员的必备技能了,利用专业的做账软件可以大大地提升你的工作效率,让我们可以更轻松的完成日常的会计工作。

一、总账结账
(一)进入用友软件,双击桌面“企业门户”,输入用户名:001 用户名:XX,输入密码,进入软件。
(二)录入记账凭证



(三)生成UFO报表







(四)操作技巧



······以上就是给大家分享的资料!