财务费用报销流程及注意事项,内容详细全面,建议收藏
最近新来的小会计找一些费用报销类的东西在看,看了好久都没有看出来什么东西,后来找到了李会计,李会计给了他一份财务费用报销流程及注意事项。这份费用报销制度主要是偏向于发票单据的规范,以及费用报销的流程。还把各种会出现问题的发票都列了出来,下面就让我一起来看看吧!
【文末有完整版可带走】
目录:
费用报销单的填写流程及报销流程
费用发票中不能出现的情况
举例分析各种不能报销的发票
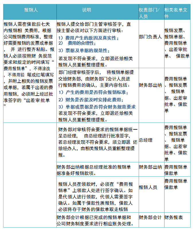
报销单的填写及报销流程


费用报销发票中不能出现的11种情况


出现各种问题而不能报销的单据
- 要素填写不全,盖章不清晰

- 要素填写不全,品名过于笼统且无清单或小票

- 发票抬头不是公司的全称,而是地名

- 报销项目与发票内容不一致

票据整理粘贴要求

填写规范及注意事项

篇幅有限,有关费用报销的内容就到这里,对于以上内容有需要的,看下方。

