财务报销制度是为了加强公司管理,保持工作的规律性和连续性。因此财务报销制度对于公司的重要性不言而喻,这套大多数会计升主管必备的:财务报销制度及流程大全,安利给大家,从费用报销到内部控制,适用于大多数的企业,可直接参考套用。
财务报销制度及流程大全
no1总则
no2费用报销凭证的规范展示
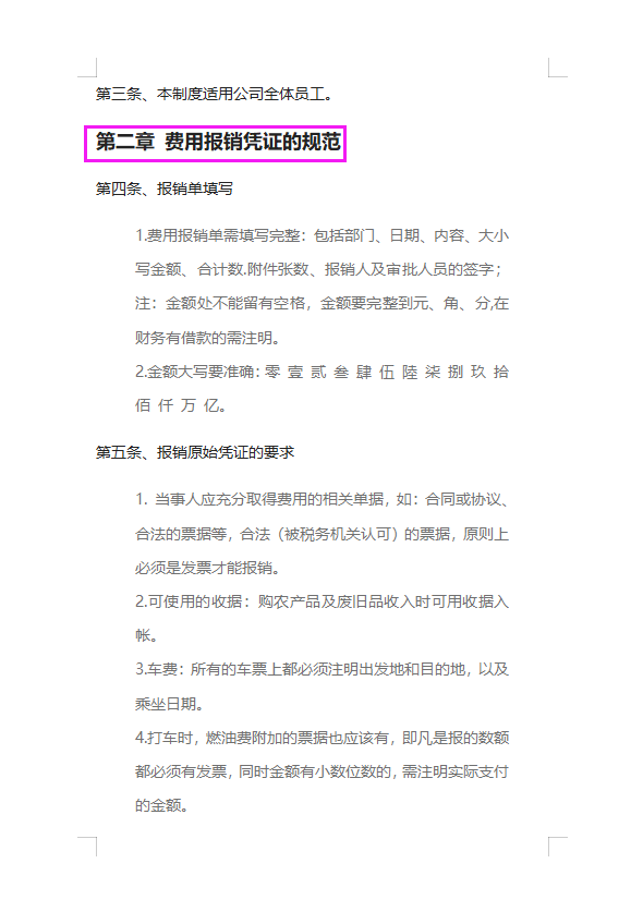
报销单的填写
报销原始凭证的要求概述

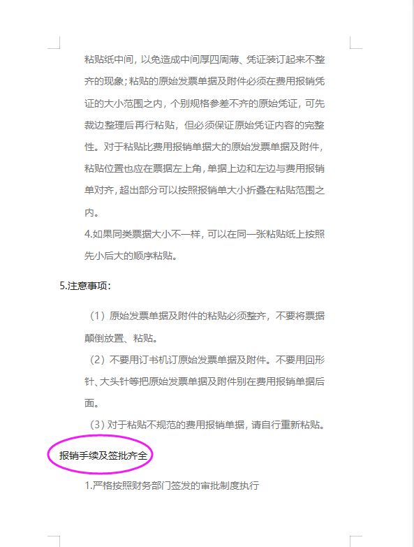
贴票方法和要求展示

贴票注意事项
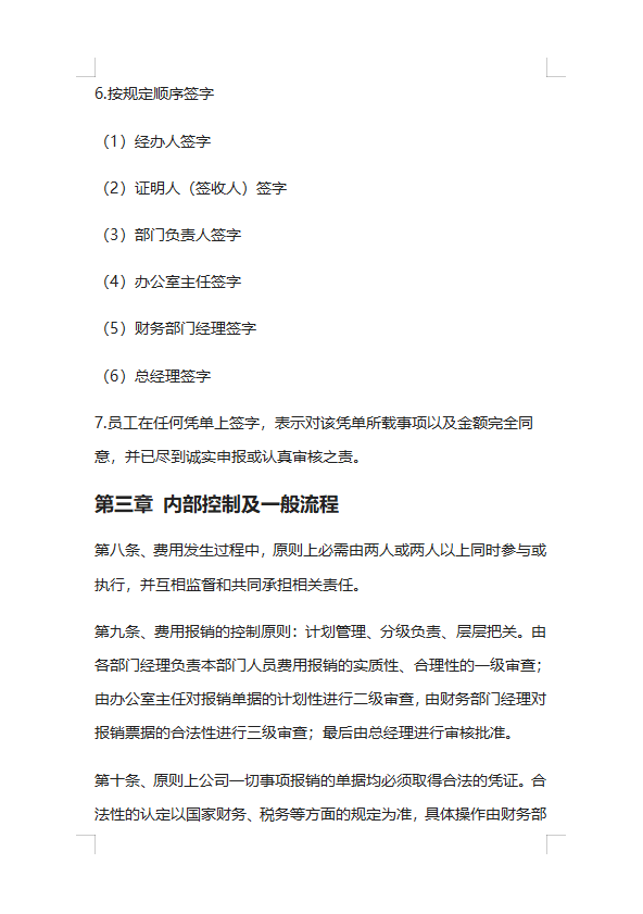
报销的手续及签批期权

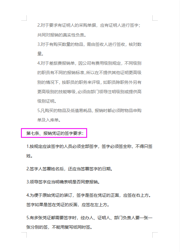
报销凭证的签字要求展示
no3内部控制及一般流程展示

……
版权声明:本文内容由互联网用户自发贡献,该文观点仅代表作者本人。本站仅提供信息存储空间服务,不拥有所有权,不承担相关法律责任。如发现本站有涉嫌抄袭侵权/违法违规的内容, 请发送邮件至 3099389@qq.com 举报,一经查实,本站将立刻删除。