含义
建设期贷款利息系指工程项目使用的贷款部分在建设期内应计取的贷款利息,包括各种金融机构贷款、建设债券和外汇贷款等利息。
顾名思义,建设期贷款利息是建设期内的形成固定资产的利息。
有些人会把运营期的贷款利息也计入工程总投资,那是不对的。
运营期利息属于运营期成本,属于概算外投资。

地位
2018编制办法,将建设期贷款利息从工程建设其他费用中移出,在工程总投资中单独作为第五部分。
1、是考虑到贷款利息对于公路建设项目,尤其是 PPP 项目,贷款利息是一笔较大的融资财务费用,进行单列可以直观反映财务成本。

2、在《公路工程造价管理暂行办法》中明确初步设计概算的静态投资部分不得超过经审批或者核准的投资估算的静态投资部分的110%。
将其单列也能反应建设项目的静态和动态投资情况,便于初步设计概算的调整。详见玩转公路造价系列课程——概论之什么是公路工程造价
如何计算
1、建设期贷款利息计算应分年度计算所需支付的利息。
也就是在计算建设期贷款利息时,需要落实资金来源,明确资金分年度投资,即明确在建设期各年中的投资比例;
2、计算方法

(1)年利率为中国人民银行公布的贷款基准年利率。
目前央行已经实行贷款市场报价利率LPR,同时在年利率计算中应结合资金来源考虑相关成本;实际操作中可以根据资金的来源、成本来确定年利率。
(2)本年度利息计算按本年度利息贷款额的一半进行,即当年贷款按年中支出计算。
(3)利息计算采用复利形式,就是所谓的利滚利,再第二年计息时,第一年产生的利息也要计算利息。
3、资本金的相关规定
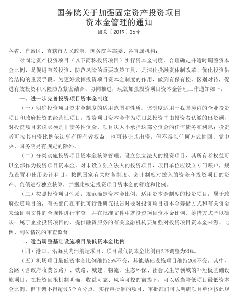
根据《国务院关于加强固定资产投资项目资本金管理的通知》国发[2019]26号中
(五)机场项目最低资本金比例维持25%不变,其他基础设施项目维持20%不变。其中,公路(含政府收费公路)、铁路、城建、物流、生态环保、社会民生等领域的补短板基础设施项目,在投资回报机制明确、收益可靠、风险可控的前提下,可以适当降低项目最低资本金比例,但下调不得超过5个百分点。实行审批制的项目,审批部门可以明确项目单位按此规定合理确定的投资项目资本金比例。实行核准或备案制的项目,项目单位与金融机构可以按此规定自主调整投资项目资本金比例。

.4、资本金来源
我们通常所说的资金来源比例,比如自筹30%,70%贷款。
这里的比例通常是指扣除贷款利息后的比例(比不扣除贷款利息计算的利息低),但在实际项目中,贷款额通常应取整到百万级别,也不是严格意义上的贷款70%的比例。