财务部是企业最为重要的地方之一。对于财务部的管理以及相关工作的流程也是严格的按照章程走。新上任的财务经理熬了许久整理出来了一套适合自己公司的财务管理制度和相关的工作流程图。看完他的流程图,老板没有说什么,但是一些重要的工作就交给他来做了。我们距离成功可能也就是一步之遥。下面就让我们一起来看看这套管理制度吧~(文末可带走)
财务管理制度和流程图


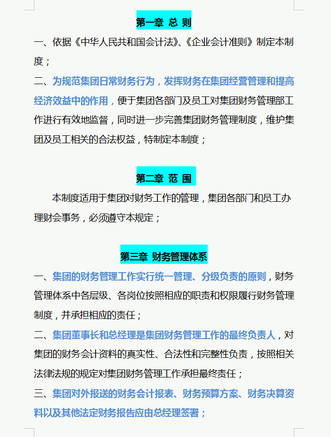
第一章:总则
第二章:范围
第三章:财务管理体系

第四章:财务管理职能

……
第六章:才管理部部门岗位职责

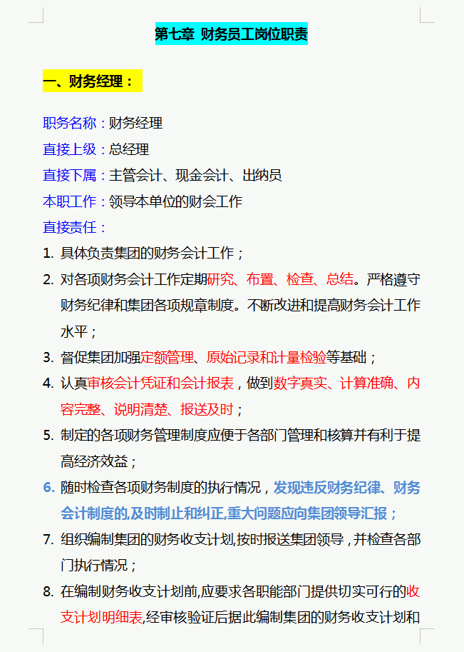
第七章:财务员工岗位职责
一、财务经理


二、主管会计
三、现 金 会 计
四、出 纳 员
第八章:财务各项工作管理要求
一、预算管理要求

二、资产管理要求

……
第十章、财务管理审批流程图
一、销售业务流程图

二、借款审批流程图

三、报销审批流程图

四、薪资支付流程

五、税务缴纳审批流程图
六、工程结算款审批流程图…
好了,由于篇幅有限,有关财务管理制度和流程图就到这里,以上内容可参考套用,有需要的,可以往下看。

